Нормальное распределение.
Докажем, что f (x), определенная данной формулой, - это плотность случайной величины, т.е. проверим, что
здесь
Таким образом,
Исследуем, как влияют параметры a и σ на форму нормальной кривой.
Функция распределения нормально распределенной случайной величины.
Вероятность попадания нормально распределенной случайной величины в заданный интервал.
Правило трех сигм
Биномиальный закон распределения
Биномиальное распределение описывается формулой Бернулли
Математическое ожидание и дисперсия
Продолжение. Случайная величина
Закон распределения Пуассона
Показательное распределение
Функция распределения
Числовые характеристики
Продолжение.
Случайная величина T - время безотказной работы прибора
586.00K
Категория: МатематикаМатематика

Нормальное распределение

1. Нормальное распределение.

Непрерывная случайная величина, плотность вероятности
которой выражается следующей формулой,
1
f (x)
2
( x a ) 2
2
2
e
;
( 0)
называется распределенной по нормальному закону.

2. Докажем, что f (x), определенная данной формулой, - это плотность случайной величины, т.е. проверим, что

f ( x ) dx 1
f ( x ) dx
1
2
2
( x a ) 2
x a
2
z
e 2 dx
z
e 2 dz
1
2
dx dz
2
z
e 2 dz
1
2
1
2 1,
2

3. здесь

использована формула Пуассона:
z2
e 2 dz
2 .

4.

Найдем математическое ожидание M(X).
M(X)
x f ( x ) dx
Замена :
( x a ) 2
2
x e 2 dx
x -a
z ; x a z ; dx dz.
a
2
1
2
z2
(a z) e 2 dz
1
2
z2
e 2 dz
1
2
z2
z e 2 dz
a
2 a.
2
Второй интеграл равен нулю, т.к. это интеграл от нечетной
функции по промежутку, симметричному относительно
начала координат.

5. Таким образом,

M( X) a

6.

Найдем дисперсию D (X).
D( X )
( x a ) 2 f ( x ) dx
Замена :
1
2
1
2
( x a ) 2
2
2
( x a ) e 2 dx
x -a
z ; x a z ; dx dz.
z2
2 2
z e 2 dz
Интегрируем по частям:
2
2
z2
z e 2 z dz
u z;
z2
dv e 2 z dz
du dz ;
z2
v e 2

7.

Тогда получим
z
z
2
ze 2
e 2 dz
2 2 .
2
2
2
2
2
D( X )
2
Таким образом параметр в нормальном распределении –
это среднее квадратическое отклонение.

8.

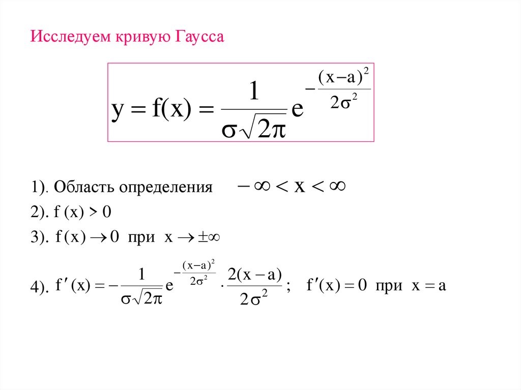
9.

Исследуем кривую Гаусса
1
y f(x)
2
1). Область определения
2). f (x) > 0
3). f ( x ) 0 при x
4). f (x)
1
2
( x a ) 2
2
2
e
x
( x a ) 2
2( x a )
2
2
e
;
2
2
f ( x ) 0 при x a

10.

5). С помощью второй производной f ( x ) можно найти точки
перегиба: x1 a , x 2 a .
fx
1
2
a
a a
x

11. Исследуем, как влияют параметры a и σ на форму нормальной кривой.

Известно, что графики функций y = f (x) и y = f (x-a)
получаются один из другого сдвигом вдоль оси Ox.
Пусть a > 0. Рассмотрим функции:
1
1. y
2
x2
2
e 2
1
2. y
2
( x a ) 2
2
2
e
fx
1
2
1
2
a
x

12.

Таким образом, график второй функции получается из
графика первой сдвигом вдоль оси Ox на а единиц вправо,
если a > 0, и – влево, если a < 0.
Отсюда следует, что график второй функции симметричен
относительно прямой x = a.
Значит, изменение параметра а влияет лишь на сдвиг
кривой и не влияет на ее форму.

13.

Исследуем роль σ.
f x
1
2
a
1
Если σ уменьшается, то
2
увеличивается.
Т.к. максимум при уменьшении σ увеличился, то в силу
свойства
f (x ) dx 1, кривая Гаусса станет более
островершинной, более крутой.
x

14.

Это согласуется с вероятностным смыслом параметра σ (при
малом σ значения случайной величины концентрируются
около математического ожидания).

15. Функция распределения нормально распределенной случайной величины.

По формуле предыдущей лекции
x
x
( t a ) 2
2
2
e
dt
1
F( x ) f ( x ) dx
2
t -a
z ; t a z ; dt dz;
x -a
при t x z
Замена :
x a
1
2
2
z
e 2 dz
x a
1
2
z2
e 2 dz

16.

Разделим промежуток интегрирования точкой 0 на два, тогда
интеграл будет равен сумме двух интегралов:
0
1
2
1
2 0
x a
2
z
e 2 dz
1
2 0
z2
x a
x a
2
e dz
( )
2
так как
z2
e 2 dz
x t
e 2 dt ( x ),
1
2 0
1
x a
.
2
1
( )
2

17.

Итак, функция распределения
1
x a
F( x )
2
2
Здесь
x t
e 2 dt
1
( x )
2 0
- функция Лапласа.
Fx
1
0.5
a
x

18. Вероятность попадания нормально распределенной случайной величины в заданный интервал.

Пусть случайная величина X распределена по нормальному
закону. Требуется найти вероятность, что она попадет в
интервал ( , ).
1
a 1
a
P( X ) F( ) F( )
2
2
так как
1
x a
F( x )
2
a
a
.

19.

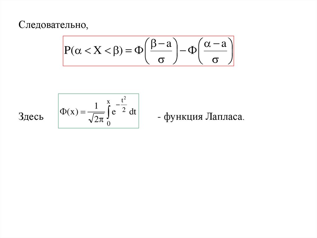
Следовательно,
a
a
P( X )
2
Здесь
( x )
x t
e 2 dt
1
2 0
- функция Лапласа.

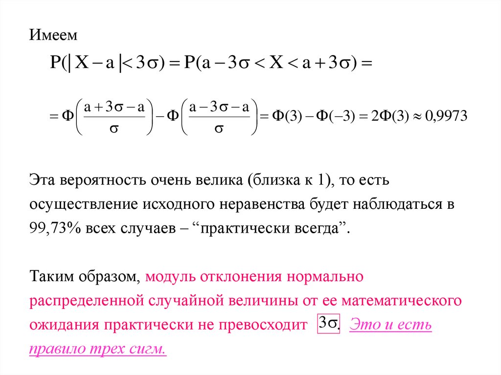
20. Правило трех сигм

(3 ).
Найдем вероятность того, что модуль отклонения нормально
распределенной случайной величины от ее математического
ожидания не превосходит утроенного среднего
квадратического отклонения, то есть
P(| X a | 3 ) ?

21.

Имеем
P(| X a | 3 ) P(a 3 X a 3 )
a 3 a
a 3 a (3) ( 3) 2 (3) 0,9973
Эта вероятность очень велика (близка к 1), то есть
осуществление исходного неравенства будет наблюдаться в
99,73% всех случаев – “практически всегда”.
Таким образом, модуль отклонения нормально
распределенной случайной величины от ее математического
ожидания практически не превосходит 3 . Это и есть
правило трех сигм.

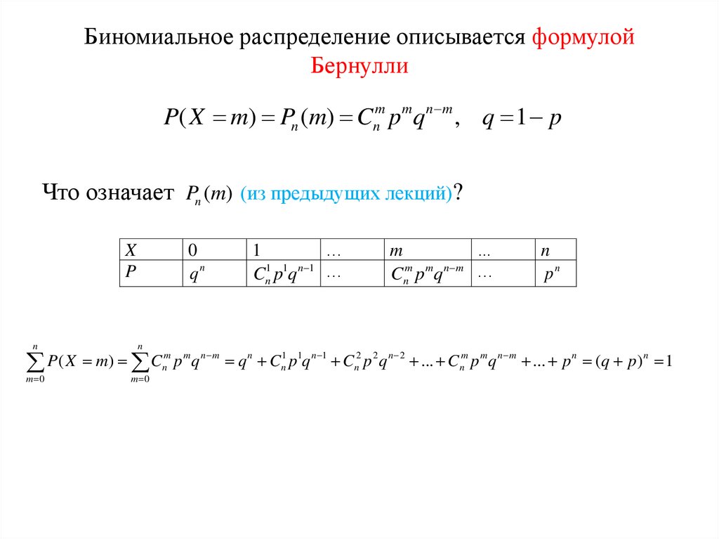
22. Биномиальный закон распределения

Так называется закон, устанавливающий распределение
вероятностей дискретной случайной величины X -числа
появлений события A при n повторных испытаниях, если
вероятность p появления события A в одном испытании для
всех испытаний постоянна.

23. Биномиальное распределение описывается формулой Бернулли

P( X m) Pn (m) Cnm p mq n m , q 1 p
Что означает Pn (m) (из предыдущих лекций)?
X
P
n
0
qn
n
P ( X m) C p q
m 0
m 0
m
n
m
n m
1

1 1 n 1

Cn p q
m

m m n m

Cn p q
n
pn
q n Cn1 p1q n 1 Cn2 p 2 q n 2 ... Cnm p m q n m ... p n (q p ) n 1

24. Математическое ожидание и дисперсия

1.
1, 2 ,..., n
i
0
1
P
q
p
i2
0
1
P
q
p
M ( i ) 0 q 1 p p
M ( i2 ) p
D( i ) M ( i2 ) [M ( i )]2 p p 2 p(1 p) pq

25. Продолжение. Случайная величина

n
X i
i 1
1.
n n
M ( X ) M i M ( i ) np
i 1 i 1
n n
D( X ) D i D( i ) npq
i 1 i 1

26. Закон распределения Пуассона

1.
P ( X m)
me
m!
np
M ( X ) lim np lim
n
n
D( X ) lim npq lim q lim (1 p) lim 1
n
n
n
n
n
так как
p
n

27. Показательное распределение

1.
0, x ( ,0)
f ( x) x
ke , x [0, )
0
1 f ( x)dx ke
x
A
dx k lim e
A
0
x
1 x A
dx k lim
e
0
A
k
k
k
lim [e A 1]
( 1)
A
k
1, k
0, x ( ,0)
f ( x) x
e , x [0, )

28.

29. Функция распределения

2.
1 t x
x
x
F ( x) e dt
e
(
e
1)
1
e
0
0
x
t
0, x ( ,0)
F ( x)
x
1
e
, x [0, )

30.

31. Числовые характеристики

1.
0
M ( X ) x f ( x)dx x e
dv e x dx
1 x
du dx v
e
u x
x
A
dx lim xe x dx
A
b
0
b
udv uv vdu
b
a
a
a
x x A 1 A x
1
1 1
A A 1 x A
lim e
e dx lim e 2 e
lim
2
0
A
A
A 2 e A
0
0
Объясните, почему
A A
lim e 0
A
M (X )
1

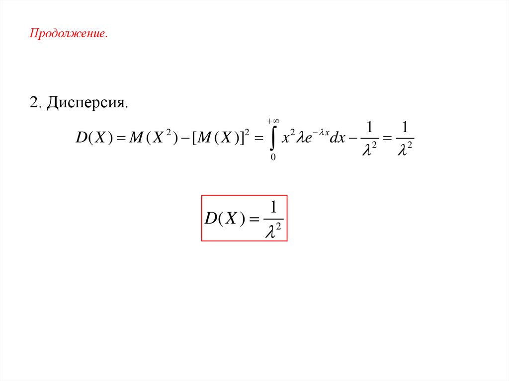
32. Продолжение.

2. Дисперсия.
D( X ) M ( X ) [ M ( X )] x e
2
2
2
0
D( X )
1
2
x
dx
1
2
1
2

33. Случайная величина T - время безотказной работы прибора

распределена по показательному закону
F (t ) 1 e t
F (t ) P(T t ) определяет вероятность отказа за время t.
Следовательно, вероятность безотказной работы за время t
равна вероятности противоположного события:
Pн (t ) P(T t ) 1 F (t ) 1 (1 e t ) e t
Pн (t ) e t называется функцией надежности,
- интенсивность отказов.
English     Русский Правила