22.02M
Категория: ХимияХимия

Консультация по ЕГЭ 2021. Химия

1.

2.

3.

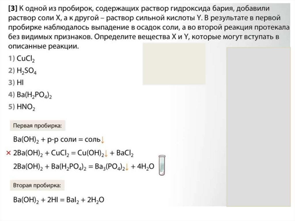
4.

5.

6.

«проскок» электронов

7.

8.

9.

10.

11.

12.

13.

14.

15.

16.

17.

18.

19.

20.

21.

22.

23.

24.

25.

26.

[Cu(NH3)4]SO4 + 4HCl → 4NH4Cl + CuSO4

27.

28.

29.

30.

31.

32.

33.

34.

35.

36.

SO2 – газ с резким
запахом
H2S – газ с
неприятным запахом

37.

Обесцвечивание
раствора можно
брать как изменение
окраски

38.

39.

40.

41.

42.

43.

44.

По тепловому эффекту
ТИП
ПРИМЕРЫ
Экзотермические
CaO + H2O = Ca(OH)2 +Q
выделение Q
2СО+О2=2СО2 +Q
Реакции нейтрализации, горения,
соединения простых веществ
Иск:
H2+I2=2HI - Q
N2+O2=2NO – Q
СО2 + С = 2СО– Q
Эндотермические
2HgO = 2Hg + O2 – Q
поглощение Q
Реакции разложения, гидролиза
Иск:(NH4)2Cr2O7=Cr2O3+N2+4H2O +Q

45.

46.

47.

48.

49.

50.

2

51.

1
2 2
2

52.

3
2 1
1

53.

54.

55.

56.

57.

58.

26 задание
Знать уравнения производств:
1) Серной кислоты
2) Аммиака
3) Метанола
4) Доменное производство
5) Алюминия
6) Меди
7) Азотной кислоты
8) Ортофосфорной кислоты
9) Стекла

59.

Промышленные производства
аппараты
процессы
Контактный аппарат
SO2 → SO3
Поглотительная башня
3 стадия производства серной
кислоты
Колонна синтеза
Аммиак, метанол
Доменная печь
чугун
Электролизер
алюминий
Ректификационная колонна
нефть, ее фракции
Крекинг нефти
English     Русский Правила