4.44M

favorskiIVM

1.

Факультет вычислительной математики
и кибернетики МГУ
Модели квазиодномерной
гемодинамики
М.В.Абакумов, А.Я.Буничева, В.Б.Кошелев, С.И.Мухин,
Н.В.Соснин, А.П.Фаворский, А.Б.Хруленко

2.

Основные направления математического моделирования гемодинамики
Моделирование течения крови в отдельном сосуде
2D и 3D модели течения в крупных сосудах (уравнения Навье-Стокса)
(моделирование упругости стенки сосуда, турбулентность течения, многокомпонентность
крови (не ньютоновская жидкость), взаимодействие со стенками сосуда, области
бифуркации сосудов, моделирование тромбообразования, стенозов, аневризмов и т.д.)
2D и 3D модели течения крови в мелких сосудах (капиллярах)с учетом реологии.
Моделирование течения крови в сердце (2D и 3D модели)
Моделирование течения крови в сети сосудов (дерево сосудов, замкнутая
система) для исследования общих закономерностей течения крови.
- На основе балансных соотношений
- На аналогиях с «электрической цепью»
- Квазиодномерное приближение:
- соответствует типу сосудистой сети
- дает возможность описать систему кровообращения в целом
- позволяет отслеживать параметры течения крови вдоль сосуда
- позволяет учесть особенности каждого сосуда
- является основой для построения разномасштабных моделей
-предоставляет возможность расчета переноса веществ кровью
-предоставляет возможность использовать различные модели сосудов и органов
-использует доступные физиологические данные
-обладает хорошей точностью
-предъявляет разумные требования к вычислительным мощностям

3.

Комплексная нелокальная математическая модель
сердечно-сосудистой системы
1. Создание математической
модели течения крови в
замкнутой системе сосудов
(графе сосудов) произвольной
топологии
2. Разработка эффективных
моделей различных органов,
сопряженных с работой
сердечно-сосудистой системы (в
том числе – точечной модели
сердца )
Базовая модель
описание течения крови в сосуде
квазиодномерными уравнениями гемодинамики +
нелокальные граничные условия +
условия сопряжения в точках бифуркации
Модели сосудов
Модели почки
S
q kid q stat exp( p p stat )
Ki
dn
pМодели сердца Renal
ey
outflow
qkid
Q
t
3. Создание эффективных
однородных методов описания
графа сосудов и численного
решения глобальной
математической модели
Однородная консервативная неявная
разностная схема для системы уравнений
на графе

4.

Комплексная нелокальная математическая модель сердечно-сосудистой системы
4. Создание интерактивного
программного комплекса со
средствами подготовки и
обработки данных.
5. Построение и анализ точных
решений системы уравнений
гемодинамики на графе
6. Проведение вычислительных
экспериментов в интересах
фундаментальной и
практической физиологии и
медицины
Моделирование
церебральной гемодинамики
Моделирование влияния
гравитационных нагрузок на
сердечно-сосудистую
систему
Моделирование влияния
физических нагрузок
Моделирование переноса веществ
кровью по графу сосудов с учетом
процессов сорбции-десорбции
Моделирование почечной
регуляции давления
...
g

5.

Адекватность свойств модели законам функционирования сердечнососудистой системы.
Формализация системы
кровообращения в граф
+
+
Программный комплекс CVSS позволяет с
необходимой точностью рассчитывать
гидродинамическую картину течения крови на
графе, который физиологически адекватен
сердечно-сосудистой системе человека,
воспроизводить основные характеристики
работы кровеносной системы
Использование
различных моделей
элементов системы
кровообращения
Q
t
q kid q stat exp( p p stat )
Renal outflow qkid
Kidne
y

6.

Обозначения
S(t,x) –площадь сечения сосуда
u(t, x) –скорость течения крови
p(t,x) -давление
Q(t,x) – поток крови (Q=Su)
t - время
x – локальная пространственная координата
- плотность крови ( = const).
Локальная
координата
u(t,x)
x
Сосуд
L
D(t,x), S=D2 /4

7.

Модель гемодинамики в одном сосуде
Система уравнений гемодинамики в квизиодномерном приближении
Одиночный сосуд рассматриваем как трубку кругового сечения, протяженную по
сравнению со своими поперечными размерами. Под эластичностью стенок
понимается возможность изменения сечения сосуда под действием давления.
x- координата вдоль оси сосуда, t - время,
S(x,t) - площадь сечения сосуда, u(x,t) скорость движения крови (направлена
вдоль оси сосуда), p(x,t) - давление в
крови, =const - плотность крови, L- длина
сосуда, F(x,t) объемная плотность силы.
S(x2)
S(x1)
X
X2
X1
В основу описания движения крови в сосуде положены законы
сохранения массы и импульса (количества движения).
Интегральный вид уравнений
x2
t2
2
2
S
(
x
,
t
)
dx
S
(
x
,
t
)
u
(
x
,
t
)
dt 0
t
x
x1
x2
t
1
t2
x
S=S(p) – Эмпирическая
1
t1
x2
t2
t2 x2
t2 x2
t1 x1
t1 x1
2
Su
dx
u
S
dt
pS
t
x dt pdS FSdxdt
x1
t2
1
2
t1
S S ( p)
x1
t1
0 x L, t 0
x
1
зависимость площади
сечения сосуда от
давления.

8.

Последовательность математических
моделей
Модели кровеносных сосудов
Сосуд
S=const
Жесткая трубка
S const
Эластичная трубка
S=S(p)
S=S(p,u,Q, … )
Q(S,p,u)=const
Диаметр сосуда может быть постоянным или переменным и может
зависеть от любого числа физических и физиологических
параметров, таких как давление, коэффициент эластичности,
гравитация и т.д. Эту зависимость мы будем называть “уравнение
состояния” . Кроме того, будем считать стенки сосуда тонкими.

9.

Уравнение состояния
Характерный экспериментальный вид S(p)
S
Smax
Простейшее приближение
S
Smax
Smin
pmin
dS
0
dp
Smin
pmax
p
S ( p) Smax
p
S ( p) Smin
p
Нелинейное приближение
s
s m ax
P
Pmax
Pmin
=8
=2
=1
= 0 .5
smax smin
p p
s s
arctg
pmax pmin
s
s m in
p
p

10.

Типичное «уравнение состояния» сосуда
S
В области нормальных
значений давления
зависимость площади
поперечного сечения
сосудов от давления
близка к линейной.
Smax
Smin
pmin
pmax
Простейшая математическая модель
“уравнения состояния”
S ( p) Smin
Smax Smin
pmax pmin
( p pmin )
p
S
Smax
Smin
pmin
pmax
p
Зависимость площади поперечного сечения от давления для большинства
сосудов может моделироваться этим уравнением как в нормальном состоянии,
так даже и в случае некоторых патологий. Заметим, что параметры Smin , Smax, Pmin,
Pmax могут быть функциями времени t и пространственной переменной x.
Например, стеноз, вызванный атеросклерозом, может быть промоделирован
таким образом.

11.

Пример специального «уравнения состояния»
Q
Эффект Остроумова-Балисса
в церебральных артериях
Q const
pmin
p0
p1
pmax
Необходимо иметь в виду,
что различные формы
уравнений состояния могут
порождать специфические
математические проблемы.
p
Этот эффект можно
моделировать уравнением
состояния следующего вида
S S ( p),
Q0
S (t , x) S ,
u
S S ( p),
pmin p p0
p0 p p1
p1 p pmax

12.

Элементы модели
1. Система сосудов (вся сердечнососудистая система или ее часть) граф сосудов.
2. Вершины графа :
- области бифуркаций
сосудов;
- мышечные ткани;
- отдельные органы.
Сосуды - ребра графа
вершины
Ткань, мышцы
Почка, печень,
кишечник, селезенка,
легкие, …
•Области бифуркации сосудов моделируются законом сохранения потока
вещества и условием непрерывности давления или интеграла Бернулли.
Области фильтрации крови через ткани моделируются законом
сохранения потока вещества и законом фильтрации Дарси.
•Каждый отдельный орган описывается специальной моделью, которая в
простейшем случае является точечной.
•Модели вершин могут быть любого уровня сложности.

13.

Уравнения гемодинамики на графе
Ребра графа сопоставляются, как правило, отдельным реальным сосудам
кровеносной системы, относящимся к магистральным сосудам крупного и среднего
диаметров. Мелкие сосуды могут быть представлены в графе самостоятельно,
либо могут быть заменены функциональными элементами.
Вершины графа соответствуют участкам ветвления сосудов, отдельным
органам (сердцу, почкам, мышечным тканям и др.).
Каждому ребру графа (сосуду) сопоставлено уравнение
состояния (в зависимости от типа сосуда), параметры
сосуда, уравнения для описания кровотока.
Вершины графа разделяются на внутренние и граничные.
Каждой вершине сопоставляется соответствующий тип
(вершина ветвления, ткань, орган и т.п.), соответствующая ей
математическая модель и ее параметры.

14.

Элементы модели
QA
QV
3. Сердце описывается
двух или четырех
камерной моделью.
предсердие
желудочек
«Двухкамерная» модель сердца состоит из
двух элементов- предсердия и желудочка и
работает как насос. В течение систолы
кровь из желудочка поступает в аорту. Этот
процесс регулируется набором
параметров: ударный объем, текущий
объем предсердия и желудочка, давление в
аорте и т.д. В течение диастолы желудочек
наполняется.
Большой круг
кровообращения
легкие
«Четырех камерная» модель объединяет
две «двухкамерные» модели со своими
параметрами.
p
Пример «двухкамерной» модели сердца
1
(qtop qbot )(t t sys ) 2 , 0 t t sys
q
top
2
t sys
Q(t )
q
, t sys t tdias
bot
t
Vk VKD QA ( )d ,0 t tsys
0
t
pbot
Vk VKS QV ( )d , tsys t tdias
t sys
mm Hg
ptop
tsys
tdias
t, сек

15.

Неконсервативная модель
Модели сердца
График функции сердечного выброса приближает экспериментальную кривую потока или
давления
Q
t S – продолжительность систолы
t D – продолжительность диастолы
Vsurg – ударный выброс
VKD , VKS – объемы желудочка в конце диастолы и систолы
Консервативная модель
QV
предсердие
0
tS
(VK – текущий объем крови в желудочке)
QA
Желудочек
VK
3t
Vsurg (4t
QA (tS , t D )
tS
0, t t t
S
S
2
)
1
, 0 t tS
tS2
tD
t
VKD QA ( )d , 0 t tS
0
Vk
t
V Q ( )d , t t t t
KS
S
D
S
V
0
tD
t
заданная
параметрическая
функция выброса
вычисляемый
текущий объем
желудочка
Поток крови QV, поступающий в предсердие, определяется сердечным
выбросом и потоком крови во всей системе. Такая модель позволяет
сохранять объем циркулирующей крови, исследовать механизмы
регуляции.
Регуляция по величине сердечного
Регуляция по времени систолы и
выброса по конечнодиастолическому
диастолы : Vsurg=const
объему VKD : Vsurg= Kf VKD

16.

Математическая модель на графе
1. Каждому ребру графа сопоставлена система уравнений гемодинамики
S uS
0
t x
u u 2 1 p
( )
FT FTP
v
t x 2
x
2. Каждой вершине графа,
соответствующей области бифуркации
z
сосудов, сопоставлено уравнение
неразрывности и условие непрерывности
интеграла Бернулли.
3. Каждой вершине графа,
соответствующей тканям, сопоставлено
уравнение сохранения вещества и
уравнение фильтрации Дарси.
z i si u i z j s j u j 0 , z i si u i k d ( pi p j ) ,
Kd- коэффициент фильтрации
zi si ui 0,
i
s s ( p)
.
dS
0.
dp
2
ui2 pi u j p j
, i j
2 2
i,j –номера всех ребер, соединенных с
каждой вершиной бифуркации, zi=±1
ОБОЗНАЧЕНИЯ
S(t,x) –площадь поперечного сечения
u(t, x) -скорость потока крови
p(t,x) -давление
t - время
x - локальная пространственная
координата
- плотность крови ( = const).
FT – сила трения
FT – сила тяжести

17.

Свойства уравнений гемодинамики ( ГД )
Система уравнений гемодинамики ( ГД )
имеет гиперболический тип при условии,
что для уравнения состояния выполнено
неравенство dS/dp>0. В этом случае
имеется
две
характеристики,
два
соотношения на характеристиках, скорость
распространения малых возмущений.
Так как давление в
кровеносной системе
мало отклоняется от
своего среднего
значения, в ряде
случаев поведение
системы
удовлетворительно
описывается
линеаризованными
уравнениями
гемодинамики ( ЛГД ).
Характеристики
Скорость
малых
возмущений
Соотношения на
характеристиках
s us
0 ,
t x
u u 2 p
( ) FT FTP ,
t x 2
s=s(p)
ds
0
dp
dx
u с,
dt
s
с
,
u
c
M 1
2
d( s)
du ( FT FTP )dt

18.

4. В граничных вершинах графа должны быть заданы краевые условия. Это,
например, самосогласованная модель сердца или некоторые законы изменения
потоков или давления.
Вход ( Q(t) )
Граничные вершины
Выход( p(t) )
Пример графа сосудов головного мозга
5. При моделировании процессов переноса растворенных в крови
веществ в вершинах графа формулируются дополнительные уравнения,
описывающие эти процессы.

19.

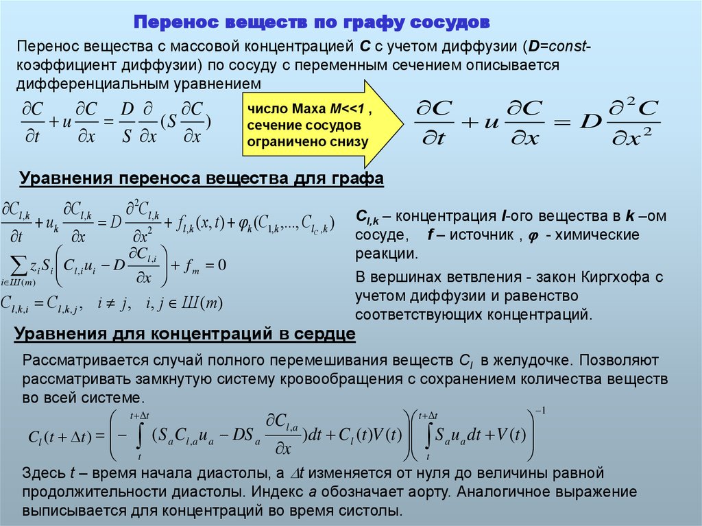
Перенос веществ по графу сосудов
Перенос вещества с массовой концентрацией C с учетом диффузии (D=constкоэффициент диффузии) по сосуду с переменным сечением описывается
дифференциальным уравнением
C
C D
C
u
(S
)
t
x S x x
число Маха М<<1 ,
сечение сосудов
ограничено снизу
C
C
2C
u
D
t
x
x 2
Уравнения переноса вещества для графа
Cl , k
t
uk
Cl , k
x
D
2Cl , k
x 2
Cl ,i
z
S
C
u
D
i i l ,i i
x
i Ш ( m )
fl , k ( x, t ) k (C1, k ,..., ClC , k )
f m 0
Сl,k – концентрация l-ого вещества в k –ом
сосуде, f – источник , - химические
реакции.
В вершинах ветвления - закон Киргхофа с
учетом диффузии и равенство
соответствующих концентраций.
C l , k ,i C l , k , j , i j , i , j Ш ( m)
Уравнения для концентраций в сердце
Рассматривается случай полного перемешивания веществ Cl в желудочке. Позволяют
рассматривать замкнутую систему кровообращения с сохранением количества веществ
во всей системе.
Cl (t t )
t t
t
( S a Cl ,a u a DS a
Cl ,a
)dt Cl (t )V (t ) S a u a dt V (t )
x
t
t t
1
Здесь t – время начала диастолы, а t изменяется от нуля до величины равной
продолжительности диастолы. Индекс a обозначает аорту. Аналогичное выражение
выписывается для концентраций во время систолы.

20.

Численный алгоритм и программный комплекс
Уравнения гемодинамики на ребре i
S i ui S i
u
u 1 pi Fi
0 i ui i
t
x
t
x x
S i ( x) S i ( pi ( x))
Fi 8
ui
g cos i
Si
Неявная разностная схема
st su 0 1 as sx x
( )
x
( 0 .5 )
0 x li
Уравнения
сопряжения и
граничные условия
t 0
(на каждом ребре)
1 1 u xxt 2 2 sxxt
1 2 ( 2 ) 1 ( 3 )
( 0 .5 )
ut u 0 p 0 F au u x x 3 3 u xxt 4 4 sxxt
2 x
x
s S ( p)
Неявная
аппроксимация
уравнений
сопряжения и
граничных
условий
i , i=1,2,3,4 - весовые коэффициенты
aS ,au – коэффициенты искусственной вязкости
h2 2 2
s
i , I – коэффициенты искусственной дисперсии, например 2 = u
6
12
S
(
p
)
p
Разностная схема апробирована на точных аналитических решениях

21.

Линеаризация по Ньютону
p k 1 p k p k , u k 1 u k u k , s k 1 s( p k 1 ).
Линеаризованное разностное уравнение неразрывности в каждом
внутреннем узле j дискретной сетки на каждом ребре графа
As1j p kj 1 As 2j p kj As 3j p kj 1 Bs1j u kj 1 Bs 2j u kj Bs3j u kj 1 Fs j
As 1j
a kj 1/ 2 1 k
(
)
j 1 ,
2
h
h
u kj 1
As 2j (1 (a kj 1/ 2 a kj 1/ 2 )
As 3j (
u kj 1
2
a kj 1/ 2
h
)
1
h
1
h
2
kj 1 ,
Bs1j
(1 1 )
s kj 1 , Fs j s kj s ( s kj 1u kj 1 s kj 1u kj 1 ) 1 ( s j 1u j 1 s j 1u j 1 )
2h
2h
2h
1
2
) kj , Bs j 0,
Bs3j
1
2h
(a kj 1 s kj 1 (a kj 1 / 2 a kj 1 / 2 ) s kj a kj 1 / 2 s kj 1 )
s kj 1 ,
(a j 1 / 2 s j 1 (a j 1 / 2
1
h2
(1 1 )
a j 1 / 2 ) s j a j 1 / 2 s j 1 )
h2
.
Линеаризованное разностное уравнение движения
Au1j p kj 1 Au 2j p kj Au 3j p kj 1 Bu1j u kj 1 Bu 2j u kj Bu3j u kj 1 Fu j
((u k ) 2 (u k ) 2 ) 2 (u 2 u 2 ) (1 2 )
k
Fu
u
u
j
j
j
j 1
j 1
j 1
j 1
4h
4h
u kj 1 a kj 1/ 2 2
Au 1j 3 ,
1
Bu
(
)
,
2 h
j
(1 3 )
2
h
h
( p kj 1 p kj 1 ) 3 ( p j 1 p j 1 )
k k
u
2
h
2
h
1
j j
Au 2j 4 8 k 2 , Bu 2j 1 (a kj 1/ 2 a kj 1/ 2 ) 22 4 8 k ,
2
(s j )
k
k
k
k
h
s j (a k u k (a k
j 1 / 2 j 1
j 1 / 2 a j 1 / 2 )u j a j 1 / 2 u j 1 )
2
h
u kj 1 a kj 1/ 2 2
3
Au 3j 3 ,
(1 2 )
Bu j (
)
,
2 h
(a j 1/ 2u j 1 (a j 1/ 2 a j 1/ 2 )u j a j 1/ 2u j 1 )
2
h
h
h2
u kj
u j
g cos( j ) 4 8 k (1 4 )8 .
s
s

22.

Разработан программный комплекс, который
позволяет:
задавать граф сосудов произвольной сложности;
задавать параметры сосудов графа, как по отдельности, так и групповым
образом;
выбирать модели для описания сосудов и органов и задавать их
параметры;
выбирать метод расчета и его параметры;
осуществлять контроль за корректностью и непротиворечивостью
задания начальных данных, как физиологических, так и вычислительных;
отображать в ходе расчета необходимую информацию в численном или
графическом виде, как локальную в любой точке рассматриваемого графа так
и интегральную и записывать численные данные для дальнейшей обработки;
в режиме текущего расчета изменять топологию графа, параметры
моделей и алгоритма;
обрабатывать результаты численного расчета после окончания или
прерывания данной сессии моделирования;
реализовать расширяемость комплекса за счет включения новых
моделей и процессов.

23.

Структура программного комплекса CVSS (CardioVascular Simulating
System)
CVSS
Расчет
начальных
данных
Pre-processor
Метод 1
Solver
Метод 2
Расчет
переноса
Post-processor
давление в аорте, мм.рт. ст.
Блок контроля текущих
результатов расчета
Решение
в линейном
приближении
Графический
редактор
110
100
90
80
70
60
50
время
Контроль данных
Начальные данные
База данных
Головной мозг
Коронарные сосуды
Мышцы
Чревная область
Почки
Кожа и прочие органы
Всего
Объемная
скорость
кровотока
[3],
мл/с
Объемная
скорость
кровотока
(таблица 1)
мл/с
13
4
20
23
18
18
96
15
27
22
18
18
100

24.

Численные методы и алгоритмы
1. Разработан специальный1 k
As j p j 1
формат описания
произвольного графа
сосудов.
As 2j p kj As 3j p kj 1 Bs 1j u kj 1 Bs 2j u kj Bs 3j u kj 1 Fs j
2. На каждом ребре графа
использована однородная
консервативная разностная схема
второго порядка аппроксимации.
As1j
2
a kj 1 / 2 1 k
)
j 1 ,
h
h
As 2j (1 ( a kj 1 / 2 a kj 1 / 2 )
As 3j
3. Разработана упрощенная конечно -.
разностная схема для решения
уравнений гемодинамики.
4. Полная нелинейная система
разностных уравнений
решается с использованием
итерационных методов (метод
Ньютона).
(
u kj 1
(
u kj 1
2
Bs 1
j
h2
) kj ,
a kj 1 / 2 1 k
)
j 1 ,
h
h
1
2h
Bs
2
j
0,
Bs
3
j
.
1
1
2h
s
s
k
j 1
k
j 1
,
,
(1 1 )
Fs j s kj s ( s kj 1u kj 1 s kj 1u kj 1 ) 1 ( s j 1u j 1 s j 1u j 1 )
2h
2h
(a kj 1 s kj 1 (a kj 1 / 2 a kj 1 / 2 ) s kj a kj 1 / 2 s kj 1 ) 12
h
5. Линеаризованная система
(1 1 )
разностных уравнений решается с
(a j 1 / 2 s j 1 (a j 1 / 2 a j 1 / 2 ) s j a j 1 / 2 s j 1 )
.
2
использованием прямых методов.
h

25.

Линейное приближение для уравнений гемодинамики (ЛГД)
Эволюция малых возмущений средних стационарных значений скорости и
давления в потоке крови описывается на каждом ребре графа сосудистой
системы линеаризованными уравнениями гемодинамики:
2u
p
u
p
c
it
i i xi
i i
u 1 p
u u
it i x
i i i xi
xi
0 ,
0,
ci
si Si ( pi ) ,
si
,
i
i
dSi ( Pi )
.
dPi P p
i
i
Эта система уравнений замыкается линеаризованными
условиями сопряжения во внутренних вершинах графа:
zi (siui ( хi, гр.,t ) iui pi ( xi, гр.,t )) 0,
i
i pi ( xi, гр., t ) iui ( xi, гр., t ) j p j ( x j, гр., t ) ju j ( x j, гр., t ),
и линеаризованными краевыми условиями в граничных вершинах графа.

26.

Общее решение ЛГД уравнений на любом i-ом ребре графа
представляет собой суперпозицию двух произвольных волн,
распространяющихся в противоположных направлениях (|u|<с):
pi ( xi , t ) zi
ci
2
f
zi
i
( xi izi t ) f i zi ( xi i zi t ) ,
ui ( xi , t )
1 zi
f i ( xi izi t ) f i zi ( xi i zi t ) ,
2
iz ui zi ci , i z ui zi ci , i 1,..., n.
i
i
Волны скорости и давления, проходя через вершины графа, меняют
величину своих амплитуд и фазу
i arch
fi
zi
fi
zi
zj
zj
j
zi
zi
zi
u
fi ( xi i t ) j i f j x j , гр.
x ( xi i t )
zi i, гр.
i
j ( k )

27.

Бегущие волны определяются следующей формулой:
zi
zi
zi
zi
c i ( xi i t ) i ( xi i t ), если xi, гр. li z i ( xi i t ) xi, гр. ;
i
z
j j
zi
u zj
j i c j x j , гр. zi xi, гр. ( xi i t )
i
j
j ( k )
z
z
f i i ( xi i i t )
z
1
j j
zi
zi
j x j , гр. zi xi, гр. ( xi i t ) Gi zi xi, гр. ( xi i t ) ,
i
i
zi
zi
если x
i , гр. z i ( xi i t ) xi , гр. zi i T , i ( k ), k 1,..., m.
uj i - «транспортные коэффициенты».
u
i
i
Они численно равны отношению амплитуды волн скорости и давления
до и после их взаимодействия с вершинами графа сосудов.
uj i
2 zi z j s j ( j c j j m j )
n
s (1 zl ml )
( i ci zi i )( j c j z j j ) l
l cl zl l
l 1
Коэффициент прохождения волны скорости
, через вершину графа из ребра j в ребро i
j
iu i
i ci zi i
i ci zi i
2si ( i ci i mi )
,
n
s
(
1
z
m
)
l l
( i ci zi i ) 2 l
l 1 l cl zl l
i
i
Коэффициент отражения волны
скорости от вершины графа на ребре i

28.

Режимы распространения пульсовых волн давления и
скорости по артериальной части сосудистой системы
Режим с ограниченной
амплитудой волн
P, mm.Hg
Режим с растущей
амплитудой волн
P, mm.Hg
101,0
120
110
100,5
100
100,0
90
80
99,5
0,0
0,4
0,8
1,2
t, sec
99,0
0,0
0,3
0,6
0,9
1,2
1,5
t, sec
Характер поведения амплитуды пульсовых волн в сосудистой системе
определяется значениями коэффициентов прохождения и отражения во
всех вершинах бифуркаций. В частности, если произведение всех
определителей матриц, составленных из коэффициентов прохождения и
отражения в каждой из вершин, по модулю больше единицы, то
амплитуда пульсовых волн растет с течением времени.
k1l 1 ... k nl 1
l
T
kl
l
...
k
n n
1 n
m
l
det
T
1
l 1

29.

Гемодинамический фактор развития аневризм в
артериальных сосудах
Номер
вершины графа
Значение
модуля
определителя
31
1.002
54
1.002
57
1.002
28
1.005
30
1.005
23
1.001
9
1.01
52
1.001
Замечена взаимосвязь между местами локализации аневризм в артериях
головного мозга (Виллизиев круг), аневризмами грудной части аорты и
определенными числовыми значениями определителей матриц,
составленных из коэффициентов прохождения и отражения в вершинах
графа, соответствующих местам локализации аневризм .

30.

Моделирование церебрального кровообращения
Построение графа для системы сосудов - первый этап моделирования.
Пример графа сосудов головного мозга, включающий в себя артерии до уровня
третьей бифуркации.
Артерии головного
мозга
Граф артерий мозга
Ткань мозга
Коллатерали
Виллизиев круг
Представленный граф
включает в себя сердце,
дугу аорты, позвоночные артерии, сонные артерии,
Виллизиев круг, схематично представлены руки,
артерии P1,P2,P3, A1,A2,A3,M1,M2,M3, коллатерали
Сердце
и некоторые другие артерии. Венозный возврат
представлен схематично. Влияние всей остальной
Руки
части кровеносной системы описывается «точечной»
моделью.
«Точечная» модель
остальной части
сосудистой
системы

31.

Вычислительный эксперимент
Пациент П. имеет 70% стеноз правой внутренней каротидной артерии и 90% стеноз
левой каротидной артерии. Параметры сосудов его головного мозга (длины,
диаметры, коэффициенты эластичности и т.д.) и сердца были установлены в ходе
клинических исследований. В ходе операционного вмешательства предполагалась
окклюзия (пережатие) ряда артерий (точки 2-9 на рисунке).
Вопрос: Что произойдет с распределением потоков крови по различным отделам
головного мозга при окклюзии?
Результаты моделирования
Допустимым
является
уменьшение
притока крови не
более чем на 20%
ml/s
Точки окклюзии
5
4,5
4
3,5
3
2,5
2
1,5
1
0,5
0
n22
n16
n13
n14
n2
n3
Blud supplay of brain tissues
First column is the flow without occlusions.
3
2
ml/s
Возможно ли это?
1
0
-1
-2
В случае пациента П.
компенсация происходит за
счет коллатерального
кровообращения.
-3
АРА пр
АРА лв
АМА пр
АМА лв
МРА пр
МРА лв
ААА
АММ
АРР
Потоки крови в коллатералях
Распределение потоков крови сильно
меняется после окклюзии

32.

Вычислительный эксперимент
1
Граф церебральных
сосудов + элементы
большого круга
кровообращения :
- двухкамерное сердце
- дуга аорты
- артерии, вены, ткани рук
- точечные сопротивления и
обобщенные сосуды с
соответствующими
объемами и резистивными
свойствами
Поток, ВСА3-4 (мл/мин)
Поток, ПСА (мл/мин)
950
850
750
650
550
450
40
40,8
41,6
42,4
43,2
44
12
8
4
0
-4 40
-8
-12
Поток, Р1 (мл/мин)
40,8
41,6
42,4
43,2
41,6
42,4
43,2
44
Поток, ЗСА (мл/мин)
450
400
350
300
250
200
40
40,8
44
50
40
30
20
10
0
-10 40
-20
40,8
41,6
42,4
43,2
44
Модель замкнута
Взаимовлияние давления в
аорте и в головном мозге
2
Анализ изменений объема крови в венозной и
артериальной части мозга для оценки
ликвородинамики головного мозга по модели Келли.
Артер. и вен. часть без Вил.
круга (объем)
44,5
Изменение объема крови в сосудах выше Веллизиева
круга в расчетах составляет 1,8 мл за один период
сокращения сердца, что согласуется с
экспериментальными данными в соответствии с
которыми между головным и спинным мозгом за
период сокращения сердца циркулирует около 1 мл
44,1
43,7
43,3
42,9
42,5
40
40,8
41,6
42,4
43,2
44
44,8

33.

Моделирование большого круга кровообращения
Топология графа.
Параметры сосудов (артерий,
вен, резистивных сосудов,
емкостных вен и т.д.) и сердца.
Коэффициенты фильтрации
(закон Дарси) для каждого органа.
Сердце представлено самосогласованной двухкамерной
моделью.
Граф большого круга
сердце
мозг
кишечник
Ударный объем сердца 85 ml,
ts=0.3 s, td=0.5 s.
почки
Q
ноги
QV
aurical
Ventrical
VK
QA
t
V
KD
0 Q A ( )d , 0 t t S
Vk
t
V Q ( ) d , t t t t
KS
S
D
S
0 V
0
tS
tD
t

34.

Квазипериодический режим в большом круге кровообращения
Ударный объем сердца 85 мл, продолжительность систолыts=0.3 с, диастолы td=0.5 с. Течение крови (после 5 - 10 периодов работы сердца) в сердечнососудистой системе выходит на режим, при котором величины максимального и
минимального давления в сосудах практически не меняются в течение длительного
времени (сутки).
Давление в артерии верхней конечности
Давление в аорте
p, мм.рт.ст.
130
120
110
100
90
80
70
15
Давление в резистивном сосуде брыжеечной
артерии
p, мм.рт.ст.
(в начале и конце сосуда)
16
17
18
19
20 t,с
Давление в вене верхней конечности
p, мм.рт.ст.
20
160
140
15
120
100
10
80
5
60
40
0
20
15
16
17
18
19
20
t,с
15
16
17
18
19
20
t,с

35.

Квазипериодический режим в большом круге кровообращения
Объемная скорость кровотока.
№ сосуда
на графе
Название сосуда
ОСК, численный расчет,
мл/с
ОСК,
мед. данные *
мл/с
2
Чревный ствол
24,3
21,2 ± 2,5
56,57
Подключичная артерия
3,6
1,15 - 5,26
50,49
Позвоночная артерия
2
1,55 ± 0,55
(*Ультразвуковая доплеровская диагностика сосудистых заболеваний. Под ред. Ю.М. Никитина, А.И. Труханова, 1998)
Построенная модель применена для исследования влияния таких
факторов, как:
параметры резистивных сосудов;
продолжительность систолы;
величина ударного объема сердца;
величина коэффициента вязкости крови;
физическая нагрузка;
регуляторная функция почки;
на артериальное давление и на кровоток во всей системе.

36.

Моделирование барорецепторной нейрогенной регуляции
Барорецепторы
Изменение
давления в
системе и
аорте
Изменение режима работы
сердца
Изменение наполнения тканей
Изменение тонуса сосудов

37.

Моделирование барорецепторной нейрогенной регуляции
Принципиальная схема нейрогенной регуляции
Повышение
артериального
давления
Увеличение
импульсации от
барорецепторов
Снижение тонуса сосудов.
Увеличение заполненности
тканей кровью.
Уменьшение частоты
сокращений сердца.
Реакция
ЦНС
Понижение давления: обратные процессы
Механизм нейрорегуляции настроен на поддержание характерного давления
pbar
в сосуде с барорецепторами, которые реагируют на отклонение
pbar (t ) pсред (t )
1
pbar , где p сред (t )
T
Модель изменения тонуса сосудов
Площадь сечения сосуда
S
S max, 1
S max, 0
S max, 2
t
p( )d
t T
Повышение давления приводит к
увеличению площади сечения и к
уменьшению жесткости
p max
pmax,0 1,5 pr ( pmax,0 pmin,0 )
pmax,0
pmax,0 1,5 pr ( pmax,0 pmin,0 )
S min, 2
Нормальный тонус
p max, 1
Пониженный тонус
p max, 0
p max, 2 p
Повышенный тонус
,
– среднее давление в сосуде.
S min,1
S min, 0
p min, 2 p min, 0 p min,1
pbar (t )
0
pbar

38.

Моделирование барорецепторной нейрогенной регуляции
Модель изменения наполненности капилляров (тканей)
Повышение (уменьшение) давления приводит к увеличению (уменьшению)
количества капилляров в тканях, заполненных кровью. В рамках точечных
моделей это можно интерпретировать как увеличение (уменьшение)
коэффициента фильтрации в законе Дарси uS K D ( p1 p 2 )
pbar
(1 tis )k D,0 ,
p
k D (1 tis bar )k D,0 , pbar
(1 tis )k D,0 ,
pbar
(1 tis )k D,0
kD
k D,0
(1 tis ) k D, 0
0
pbar
Модель изменения частоты сокращения сердца
Повышение (уменьшение) давления приводит к увеличению (уменьшению)
продолжительности сердечного цикла tprd .
t prd
pbar
(1 prd )t prd ,0 ,
pbar
(1 prd
)t prd ,0 , pbar
pbar
(1 prd )t prd ,0 ,
t p rd
(1 prd )t prd , 0
t prd , 0
(1 prd )t prd , 0
0
pbar

39.

Моделирование барорецепторной нейрогенной регуляции
P, мм рт.ст.
Давление в аорте
После кратковременного
повышения артериального
давления нейрогенная
регуляция приводит к
возврату давления в норму.
Снижается среднее
давление в аорте и в
артериях руки.
250
210
170
130
90
50
10.45
13.65
16.85
20.05
Расчет А
Расчет С
23.25
время, с
Расчет А – течение без регуляции, B – течение с частичной регуляцией, С – течение с
полной регуляцией
Среднее давление в аорте
P, мм рт.ст.
150
140
130
120
110
100
90
80
10,45
13,65
16,85
Расчет А'
20,05
Расчет В'
23,25
26,45
Расчет С'
Среднее давление на ткани руки
29,65
32,85
время, с
P, мм рт.ст.
55
50
45
40
35
30
10,45
13,65
16,85
Расчет А'
20,05
23,25
Расчет В'
26,45
29,65
Расчет С'
32,85
время, с

40.

Моделирование почечной регуляции давления
Простейшая модель почечной регуляции: если
среднее почечное давление <p> становится
больше, чем некоторое p*поч, то начинается
экспоненциально нарастающий (по сравнению
с нормальным q*поч ) сброс жидкости
qпоч
Renal outflow
Renal normal outflow
*
p pпоч
*
qпоч e
<p>
Kidney
Volume of CVS
Renal outflow qkid
q, см3/с
выведение
Renal pressure
Выведение и
потребление
жидкости
А
q*поч
50
100
150
200
Выведение жидкости почкой
<p>, мм.рт.ст
поступление

41.

Моделирование неспецифического аортоартериита
Получены качественные и количественные зависимости симптоматики
заболевания от степени поражения сосудистой системы.
1 - H=0%, 2 - H=25%, 3 - H=50%
4 - H=75%, 5 - H=90%
A
Ai Ai , н.
Ai , н.
100% ,
1 - R=1, 2 - R=0.5, 3 - R=0.1
4 - R=0.01
R
,
н.
Н
sн . s
100% ,
sн .
Ai , н. - Амплитуда пульсовой волны в i-ом сосуде в «норме»
Ai - Амплитуда для пораженной заболеванием сосудистой системы

42.

Возможность учета индивидуальных особенностей пациента.
Создание баз данных параметров основных сосудов артериального и
венозного русла позволяет исследовать общие закономерности
гемодинамики
Адаптация параметров модели в соответствии с результатами
обследования конкретного пациента, учет выявленных патологических
отклонений и изменение топологии системы позволяет использовать
комплекс в целях практической медицины

43.

Моделирование гравитационного воздействия
Исследуется влияние гравитации на
гемодинамику человека.
g
Моделирование на полном графе (большой
круг кровообращения + церебральное
кровообращение) позволяет установить
изменения в гемодинамике, например, в
случае быстро меняющейся гравитации.
Объем кровотока в мозге сильно
падает под действием нарастающей
гравитации.
Меняется распределение потоков
крови по отделам головного мозга.

44.

Моделирование пространственной
структуры графа кровеносных
сосудов человека позволяет
существенно повысить адекватность
математической модели физическим
и физиологическим процессам в
организме. Это принципиально
важно при рассмотрении влияния
гравитационных перегрузок на
процесс кровообращения и для
моделирования функционирования
кровеносной системы в движении.

45.

Пространственный граф системы
кровообращения человека в силовом
поле

46.

Публикации.
М.В.Абакумов, К.В.Гаврилюк, Н.Б.Есикова, В.Б.Кошелев, А.В.Лукшин, С.И.Мухин,
Н.В.Соснин, В.Ф.Тишкин, А.П.Фаворский. Математическая модель гемодинамики
сердечно-сосудистой системы. Дифференциальные уравнения. 1997. Т.33, №7, с.892-898.
М.В.Абакумов, И.В.Ашметков, Н.Б.Есикова, В.Б.Кошелев, С.И.Мухин, Н.В.Соснин,
В.Ф.Тишкин, А.П.Фаворский, А.Б.Хруленко. Методика математического моделирования
сердечно-сосудистой системы. Математическое моделирование. 2000. Т.12, №2, с.106-117.
И.В.Ашметков, С.И.Мухин, Н.В.Соснин, А.П.Фаворский, А.Б.Хруленко. Анализ и
сравнение некоторых аналитических и численных решений задач гемодинамики.
Дифференциальные уравнения. 2000. Т.36, №7, с.919-924.
А.Я.Буничева, С.И.Мухин, Н.В.Соснин, А.П.Фаворский. Осредненная нелинейная
модель гемодинамики на графе сосудов. Дифференциальные уравнения. 2001. Т.37, №7,
с.905-912.
И.В.Ашметков, А.Я.Буничева, В.А.Лукшин, В.Б.Кошелев, С.И.Мухин, Н.В.Соснин,
А.П.Фаворский, А.Б.Хруленко. Математическое моделирование кровообращения на
основе программного комплекса CVSS. Сборник: Компьютерные модели и прогресс
медицины. 2001. М.,Наука, с.194-218.
И.В.Ашметков, С.И.Мухин, Н.В.Соснин, А.П.Фаворский. Краевая задача для ЛГД
уравнений на графе. Дифференциальные уравнения. 2004. Т.40, №1, с.87-97.
А.Я.Буничева, С.И.Мухин, Н.В.Соснин, А.П.Фаворский. Вычислительный эксперимент
в гемодинамике. Дифференциальные уравнения. 2004. Т.40, №7, с.920-935.
И.В.Ашметков, А.Я.Буничева, С.И.Мухин, Т.В.Соколова, Н.В.Соснин, А.П.Фаворский.
Математическое моделирование гемодинамики в мозге и большом круге
кровообращения. Сборник: Компьютер и мозг. 2005. М.,Наука, с.39-99.
С.И.Мухин, Н.В.Соснин, А.П.Фаворский. Исследование влияния вязкого трения на
пульсовую волну. Дифференциальные уравнения. 2006. Т.42, №7, с.979-993.
С.И.Мухин, М.А.Меняйлова, Н.В.Соснин, А.П.Фаворский. Аналитическое исследование
стационарных гемодинамических течений в эластичной трубке с учетом трения.
Дифференциальные уравнения. 2007. Т.43, №7, с.987-992.
В.Б.Кошелев, С.И.Мухин, Т.В.Соколова, Н.В.Соснин, А.П.Фаворский. Математическое
моделирование гемодинамики сердечно-сосудистой системы с учетом влияния
нейрорегуляции. Математическое моделирование. 2007. Т.19, №3, с.15-28.
English     Русский Правила