5.58M
Категория: ФизикаФизика

Линии передачи. Антенно - фидерные тракты

1.

Линии передачи.
Антенно-фидерные тракты

2.

3.

4.

Определение
• Линия передачи (ЛП) — устройство, ограничивающее область
распространения
электромагнитных
колебаний
и
направляющее
энергию поля в заданном направлении. Поперечный размер ЛП соизмерим
или меньше длины волны, продольный может быть любым .
Линии передачи характеризуются большим
набором параметров: конструкционных,
массогабаритных,
эксплуатационных,
стоимостных и т. д. К наиболее важным из
них относятся электрические характеристики
линий передачи.

5.

Различают следующие ЛП:
• регулярная ЛП — линия, у которой размеры поперечного сечения и
характеристики проводников и диэлектриков не меняются по длине. В
противном случае — нерегулярная ЛП;
• однородная ЛП — имеет постоянные в поперечном сечении параметры
заполняющей
среды.
Неоднородная
ЛП,
напротив,
имеет
слоистое или другое неоднородное в поперечном сечении заполнение;
• открытая ЛП — в поперечном сечении нет замкнутого проводящего
контура, охватывающего область существования электромагнитного
поля. Если в поперечном сечении имеется хотя бы один такой замкнутый
проводящий контур, ЛП называется закрытой или волноводом.

6.

Классификация ЛП по порядку связности их
поперечного сечения
• Порядок связности является геометрической характеристикой
поперечного сечения линии и определяется числом проводящих
поверхностей.
• В зависимости от количества проводящих поверхностей
различают: односвязные, двухсвязные, многосвязные и нулевой
связности при отсутствии токопроводящих поверхностей.

7.

Можно выделить две больших группы ЛП:
• Проводные.
• Волноводные.
Каждому типу характерны свои
особенности к которым можно отнести
такие параметры как:
• структура поля в ЛП;
• длина волны и фазовая скорость в ЛП;
• затухание;
• волновое сопротивление;
• используемый частотный диапазон;
• максимальная пропускаемая мощность.

8.

Проводные линии передачи
К ним можно отнести все проводные кабели (телефонный кабель,
витая пара, силовой кабель для электропроводки), коаксиальные
кабели и полосковые линии.

9.

Проводные линии передачи
• Основной тип колебания волна типа Т:
Тип колебания определяет наличие граничной
(максимальной) частоты и ее дисперсию.

10.

Проводные линии передачи.
Двухпроводная линия
где λ0 = c/f — длина волны в свободном пространстве (свободно
распространяющейся волны); f — частота.

11.

Проводные линии передачи.
Двухпроводная линия
На практике используют приближенные формулы для каждого типа
линий.
Для двухпроводной линии:
С учетом приведенных соотношений, воздушные двухпроводные линии
передачи обычно имеют волновые сопротивления 200 - 1200 Ом.
Линии с диэлектрическим заполнением имеют волновые сопротивления
в пределах 100 - 300 Ом.

12.

Характеристическое сопротивление
двухпроводной линии
• D изменяется от 1 до 100
диаметров внутреннего
проводника;
• d = 1 – внутренний проводник

13.

Проводные линии передачи.
Четырехпроводная линия
Электромагнитное поле двух проводных линий занимает большую площадь поперечного сечения. Это
приводит к плохой помехозащищенности отдельных линий и сильным взаимным влияниям между
парами в кабелях связи.
С целью уменьшения помех используют 4х и более проводные линии: (с увеличением связности линии
ее волновое сопротивление уменьшается, в данном случае примерно в 2 раза)

14.

Затухание в двухпроводной линии

15.

Проводные линии передачи.
Двухпроводная линия
• Затухание в линии:
α = α_м + α_д + α_изл,
где α_м ∼ Rs — потери на нагрев металла; αд ∼ tg δ — потери на нагрев
диэлектрика (tg δ — тангенс угла потерь); α_изл — потери на излучение,
характерные только для открытых линий.
где λ — длина волны; ρ — волновое сопротивление; D — расстояние между
проводниками.

16.

Проводные линии передачи.
Двухпроводная линия
• Максимальная рабочая частота кабеля, ГГц
определяется по режиму возбуждения волны
«Т» типа, все, что выше этой частоты,
соответствует другим типам колебаний, которые
в линии стараются не использовать.
D изменяется от 1 до 100 диаметров
внутреннего проводника;
d = 1 – внутренний проводник

17.

Проводные линии передачи.
Двухпроводная линия
• Максимальная пропускаемая мощность
Линия должна без пробоев и искрений передавать мощность, которая
ограничивается возможным электрическим пробоем и недопустимым
перегревом элементов конструкции .
где E — амплитуда электрического поля волны в
линии; W — характеристическое сопротивление
волны; S — площадь поперечного сечения; F (S) —
функция распределения мощности по поперечному
сечению.
Максимальная мощность на см2 при
равномерном распределении поля в линии
без учета электрической прочности изоляции

18.

Проводные линии передачи.
Коаксиальная линия
где λ0 = c/f — длина волны в свободном пространстве (свободно
распространяющейся волны); f — частота, εс — усредненное по
поперечному сечению значение относительной диэлектрической
проницаемости диэлектрика

19.

Проводные линии передачи.
Коаксиальная линия
Волновое сопротивление коаксиальной линии:

20.

Коаксиальная линия
Характеристическое сопротивление
• D изменяется от 1 до 100
диаметров внутреннего
проводника;
• d = 1 – внутренний
проводник

21.

Проводные линии передачи.
Коаксиальная линия
Волновое сопротивление коаксиальных кабелей стандартизировано: 50 Ом,
75 Ом, могут быть 100 Ом и 150 Ом
Минимальное затухание реализуется в
коаксиальной
линии
с
волновым
сопротивлением
около
77
Ом,
а
максимальная электрическая прочность при
волновом сопротивлении 30 Ом.
Поэтому волновое сопротивление 75 Ом для
приемников, а 50 Ом для передатчиков.

22.

Проводные линии передачи.
Коаксиальная линия
• Максимальная рабочая частота кабеля, ГГц
определяется по режиму возбуждения волны «Т» типа , все , что выше
этой частоты, соответствует другим типам колебаний , которые в коаксиале
стараются не использовать.
Коаксиальный кабель технологичен и дешев до частот 5…7 ГГц.
С увеличением частоты в коаксиале в отличие от двухпроводной линии потери на излучение
падают, а потери в металле и диэлектрике возрастают.

23.

Сравнение затухания двухпроводной
линии и коаксиальной
Красная линия – затухание сигнала в
коаксиале, синяя – затухание в
двухпроводной линии. Масштабы по
оси ОY и OX логарифмические
Частота по оси OX, Гц
Затухание по оси ОY, дБ/м

24.

Проводные линии передачи.
Полосковая линия
• Длина волны в линии передачи при типе колебания квази Т:
где λ0 = c/f — длина волны в свободном пространстве (свободно
распространяющейся волны); f — частота, ε_эфф — эффективная
диэлектрическая проницаемость
h – высота диэлектрической подложки, w – круговая частота.

25.

Проводные линии передачи.
Полосковая линия
На практике используют приближенные формулы для каждого типа линий.
Для для несимметричной полосковой линии с полоской нулевой толщины
можно использовать следующую формулу:
Волновые сопротивления, реализуемые в несимметричной открытой полосковой линии, лежат в
пределах 20. . . 200 Ом. При увеличении диэлектрической проницаемости подложки, ширины и
толщины полоски волновое сопротивление падает, а при увеличении толщины подложки —
растет.

26.

Проводные линии передачи.
Полосковая линия
Затухание в открытой несимметричной полосковой линии определяется всеми
тремя составляющими потерь:
α = αд + αм + αизл.
Однако для микрополосковых линий потери на излучение пренебрежимо малы и
обычно учитывают только первые две составляющие.
Предельная пропускаемая мощность Pдоп полосковых линий сравнительно
небольшая. Как правило, допустимая мощность не превышает единиц кВт и
растет при уменьшении волнового сопротивления линии и с увеличением
толщины полоски.
Верхняя граница рабочего диапазона несимметричной полосковой линии
ограничена возбуждением первой гармоники гибридной волны HE и находится в
диапазоне 5…40 ГГц.

27.

Волноводные ЛП. Для всех волноводов
• Фазовая скорость и длина волны в волноводе:
где λкр — критическая длина волны в волноводе с учетом
диэлектрического заполнения. Для прямоугольного волновода
основной волной является H10, а её критическая длина волны:
λкр = 2a,
для круглого волновода:
λкр =πa
Длина волны в волноводе больше, чем в свободном пространстве, а значит ее фазовая скорость выше скорости света

28.

Волноводные ЛП
Прямоугольный волновод
• Основным типом является
магнитная волна H10, имеющая
одну вариацию поля по широкой
стенке и критическую длину волны
2a.

29.

Волноводные ЛП
Прямоугольный волновод
Коэффициент затухания волны H10
определяется по формуле:
где Rs — поверхностное сопротивление,
Ом·м, металла стенки (сопротивление
скин-слоя на данной частоте)
Зависимость коэффициента затухания
в прямоугольном волноводе от длины волны.
Рабочий диапазон длин волн от а до 2а

30.

Волноводные ЛП
Прямоугольный волновод
Волновое сопротивление волновода:
Для
применяемых
волноводов
прямоугольного
сечения
величина
волнового
сопротивления
получается равной примерно 300— 500 Ом

31.

Волноводные ЛП
Прямоугольный волновод
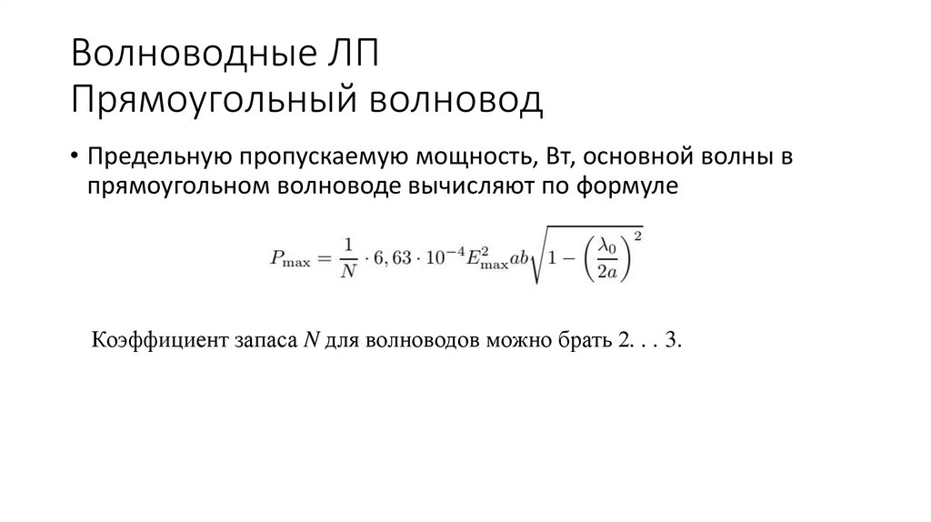
• Предельную пропускаемую мощность, Вт, основной волны в
прямоугольном волноводе вычисляют по формуле
Коэффициент запаса N для волноводов можно брать 2. . . 3.

32.

Волноводные ЛП
Круглый волновод
• Основной волной в круглом волноводе
является магнитная волна H11
Её критическая длина λкр = 3,42R.
Зависимость затухания
волн в круглом
волноводе от длины
волны
Структура поля волны
H11
в круглом волноводе

33.

Волноводы сложных форм (П и H образные)

34.

Распределение поля в линиях передачи
English     Русский Правила