1.11M
Категория:
Математика
Похожие презентации:
Численные методы безусловной оптимизации. Метод Ньютона
Численные методы безусловной оптимизации. Метод Ньютона
Методы безусловной и одномерной оптимизации. Методы исключения интервалов
Численные методы безусловной оптимизации. Метода параллельных касательных, метод Пауэлла
Численные методы безусловной оптимизации. Метод Хука-Дживса (метод прямого поиска)
Методы оптимизации. Метод Ньютона
Методы оптимизации
Методы оптимизации объектов
Методы оптимизации
Методы оптимизации
Методы безусловной оптимизации
1.
Методы безусловной оптимизации
2.
3.
4.
5.
6.
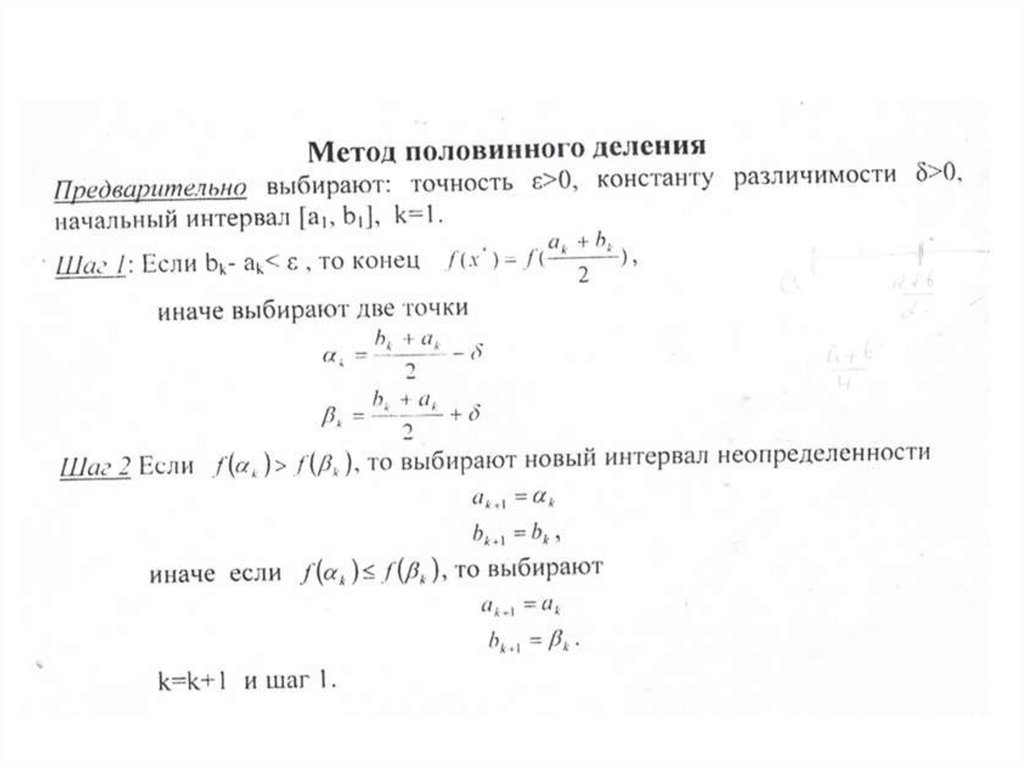
Схема сокращения интервала неопределенности
English
Русский
Правила