Неопределенный интеграл, его свойства и вычисление
Первообразная
Первообразная
Первообразная и неопределенный интеграл
Первообразная и неопределенный интеграл
Свойства интеграла
Таблица неопределенных интегралов
Таблица неопределенных интегралов
Пример
Пример
Пример
Методы интегрирования
Непосредственное интегрирование
Метод замены переменной
Пример
1.05M
Категория: МатематикаМатематика

Неопределенный интеграл, его свойства и вычисление

1. Неопределенный интеграл, его свойства и вычисление

2. Первообразная

Функция F x называется первообразной
функции f x , определенной на промежутке
(а,в), если F x дифференцируема на (а,в) и
производная F x f x всюду на (а,в).
Например, F x sin( x) является
первообразной для f ( x ) cos x , т.к
F ' ( x) (sin x)' cos x

3. Первообразная

Очевидно, если F x - первообразная
функции f x , то F x C , где C некоторая постоянная, также является
первообразной функции f x .
Если F x есть какая-либо первообразная
функции f x , то всякая функция вида
Ф x F x C также является
первообразной функции f x и всякая
первообразная представима в таком виде.

4. Первообразная и неопределенный интеграл

Совокупность всех первообразных
функции f x , определенных на
некотором промежутке (а,в),
называется неопределенным
интегралом от функции f x на этом
промежутке и обозначается f x dx ,
где f(x) – подынтегральная функция, а
f(x)dx –подынтегральное выражение

5. Первообразная и неопределенный интеграл

Если F x - одна из первообразных функции
f x , то пишут f x dx F x C

6. Свойства интеграла

1.( f ( x)dx) ( F ( x) C ) F ( x) f ( x);
2.d f ( x)dx ( f ( x)dx) dx f ( x)dx.
3. f ( x) f ( x)
4. ( f ( x) g ( x)) dx f ( x)dx g ( x)dx
5. ( f ( x) g ( x)) dx f ( x)dx g ( x)dx
Операция нахождения неопределенного интеграла называется
интегрированием и является действием обратным дифференцированию

7. Таблица неопределенных интегралов

1. dx x C .
x a 1
2. x dx
C, (a 1) .
a 1
dx
3. ln x C .
x
ax
x
4. a dx
C .
ln a
a
5. e x dx e x C .
6. sin xdx cos x C .
7. cos xdx sin x C .
dx
ctgx C .
2
sin x
dx
9. 2 tgx C .
cos x
dx
arctgx C .
10.
2
1 x
8.

8. Таблица неопределенных интегралов

11.
dx
arcsin x C .
1 x 2
dx
1
x
12. 2 2 arctg C .
a
a
a x
13.
dx
a x
2
arcsin
2
x
C ..
a
16.
dx
x2 a
ln x x 2 a C .
17. shxdx chx C .
18. chxdx shx C .
14.
dx
1
x a
ln
C
2
2
2a x a
x a
19.
dx
thx C .
2
ch x
15.
dx
1
a x
ln
C .
2
2
2a a x
a x
20.
dx
cthx C .
2
sh x

9. Пример

Методы интегрирования

10. Пример

Непосредственное интегрирование
Использование таблицы интегралов и
свойств интегралов

11. Пример

Метод замены переменной
Пусть требуется найти f x dx , причем
непосредственно подобрать первообразную
для f x мы не можем, но нам известно, что
она существует. Часто удается найти
первообразную, введя новую переменную,
по формуле
f x dx f t t dt , где x t , а t - новая
переменная

12. Методы интегрирования

Пример
Найти
1 x
x t, x t 2 ,
1 t
2tdt
2
1 x dx dx 2tdt
1 t
tdt
t2
d (t 2 1)
1 t 2 1
2
2
dt 2
2
dt
2
2
2
1 t
1 t
t 1
1 t
dt
ln(t 1) 2 dt 2
2
1 t
2
ln(t 1) 2t 2arctgt C
2
ln( x 1) 2 x 2arctg x C.

13. Непосредственное интегрирование

Интегрирование по частям
Этот метод основан на формуле udv uv vdu .
Методом интегрирования по частям берут такие интегралы:
а) x n sin xdx , где n 1,2...k ;
б) x n e x dx , где n 1,2...k ;
в) x n arctgxdx , где n 0, 1, 2,... k . ;
г) x n ln xdx , где n 0, 1, 2,... k .
При вычислении интегралов а) и б) вводят
n 1
обозначения: x n u , тогда du nx dx , а, например
sin xdx dv ,тогда v cos x .
При вычислении интегралов в), г) обозначают за u функцию
arctgx , ln x , а за dv берут x n dx .

14. Метод замены переменной

Пример
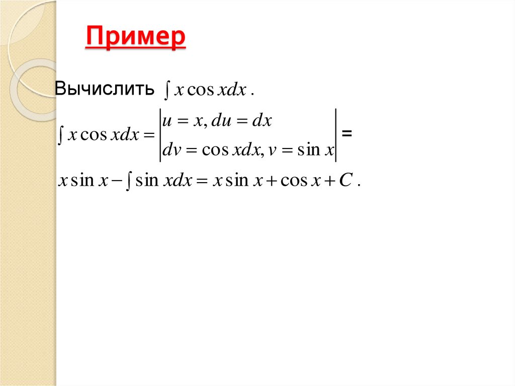
Вычислить x cos xdx .
u x, du dx
=
x cos xdx
dv cos xdx, v sin x
x sin x sin xdx x sin x cos x C .

15. Пример

Вычислить
dx
u ln x, du
x2
x 2 dx
x
=
ln x
x ln xdx
2
2
2 x
x
dv xdx, v
2
2
2
2
x
1
x
1x
=
ln x xdx
ln x
C .
2
2
2
2 2
English     Русский Правила