1.65M
Категория:
Математика
Похожие презентации:
Логика. Логические функции
График функции y= k/x
Функция у= k/х и ее график и свойства
Основы математической логики. Функции алгебры логики
Функция y = kx2 Функция y = k/x. Алгебра 8 класс
Булевы функции и алгебра логики
Функция y=k/x, её график и свойства
Функция y = k/x и её график
Функция y = k/х и её график
Булевы функции и алгебра логики. Двойственность булевых функций
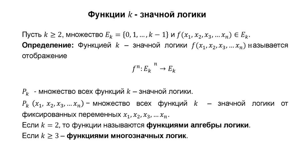
Функции k-значной логики
1.
Функции к- значной логики
- это булевы функции для
English
Русский
Правила