451.46K
Категория: МатематикаМатематика

Дифференцирование функции одного аргумента

1.

2.

5. ДИФФЕРЕНЦИРОВАНИЕ ФУНКЦИИ
ОДНОГО АРГУМЕНТА
5.10 Дифференциал функции
5.11 Геометрический смысл дифференциала
5.12 Свойства дифференциала
5.13 Применение дифференциала в приближённых
вычислениях
5.14 Производные высших порядков

3.

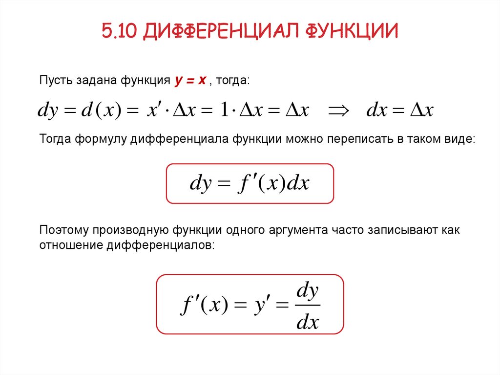
5.10 ДИФФЕРЕНЦИАЛ ФУНКЦИИ
По определению производной функции y = f(x) имеем :
y
y
lim
f ( x)
( x) ( x)
f
x 0 x
x
( x) 0 при x 0
y f ( x) x ( x) x
По теореме о связи
функции, ее предела и
бесконечно малой
функции
Первое слагаемое в правой части равенства называют главной частью
приращения функции.
Дифференциалом функции y = f(x) в точке х называется главная
часть ее приращения:
dy f ( x) x

4.

5.10 ДИФФЕРЕНЦИАЛ ФУНКЦИИ
Пусть задана функция y = x , тогда:
dy d ( x) x x 1 x x dx x
Тогда формулу дифференциала функции можно переписать в таком виде:
dy f ( x)dx
Поэтому производную функции одного аргумента часто записывают как
отношение дифференциалов:
dy
f ( x) y
dx

5.

5.11 ГЕОМЕТРИЧЕСКИЙ СМЫСЛ ДИФФЕРЕНЦИАЛА
Проведем к графику функции y = f(x) в точке М(x, y) касательную.
Рассмотрим ординату касательной
для точки x+Δx.
y
М1
f(x+ Δx )
y
М
f(x )
0
dy
x
α
х
Из прямоугольного треугольника
AВМ имеем:
B
A
x+Δx
х
AB
tg
x
AB tg x (согласно геометрическому смыслу производной)
AB f ( x) x dy
Дифференциал функции y = f(x) в точке x равен приращению
ординаты касательной к графику функции в этой точке, когда x
получает приращение Δx.

6.

5.12 СВОЙСТВА ДИФФЕРЕНЦИАЛА
Пусть функции u(x) и v(x) дифференцируемы в точке х, с=const тогда:
1) d (c) 0
2) d (u v) du dv
3) d (u v) v du u dv
4) d (c u ) c du
u v du u dv
5) d
2
v
v
6) Дифференциал сложной функции равен произведению производной
этой функции по промежуточному аргументу на дифференциал этого
промежуточного аргумента.
y x yu u x y x dx yu u x dx
dy yu du
dy
du
Это свойство дифференциала называют инвариантностью
(неизменностью) формы дифференциала функции.

7.

5.13 ПРИМЕНЕНИЕ ДИФФЕРЕНЦИАЛА В
ПРИБЛИЖЕННЫХ ВЫЧИСЛЕНИЯХ
Как известно, приращение функции можно представить в виде:
y f ( x) x ( x) x dy ( x) x
Дифференциал
dyфункции и приращение функции
отличаются на бесконечно малую величину,
поэтому
С другой стороны
Получаем:
y dy
y f ( x x) f ( x)
f ( x x) f ( x) f ( x) x ( x) x
f ( x x) f ( x) f ( x) x
f ( x x) f ( x) f ( x) x
Эта формула позволяет приближённо вычислять значение функции y = f(x)
в точке x0+Δx, зная значение функции в точке x0 :
f ( x0 x) f ( x0 ) f ( x0 ) x

8.

ДИФФЕРЕНЦИАЛ И ЕГО ПРИМЕНЕНИЕ
Примеры:
1) Найти дифференциал функции
2x
y 2
3
x 1
y ln x 2 1 3 x
2x
dy 2
3 dx
x 1
2) Найти дифференциал функции в заданной точке
y x arctg x, x0 1
x
1
dy arctg x
dx
y 1 arctg x x
2
2
1 x
1 x
1
2
1
dy 1 arctg1
dx dx
dx
2
1 1
4
4 2

9.

ДИФФЕРЕНЦИАЛ И ЕГО ПРИМЕНЕНИЕ
Примеры:
3) Приближённо вычислить
4
15,8
f ( x0 x) f ( x0 ) f ( x0 ) x
1
4
f ( x) 4 x x ; x0 x 15,8 x0 16; x 0, 2
f (16) 4 16 2
1 34
1 34
1
1
f ( x) x ; f (16) 16
3
4
4
32
4 4 16
4
1
2
1
159
15,8 2 0, 2 2
2
1
32
320
160 160

10.

5.14 ПРОИЗВОДНЫЕ ВЫСШИХ ПОРЯДКОВ
Производная y f ( x ) функции y f ( x ) есть также функция от
аргумента x, она называется производной первого порядка.
Если функция f ( x ) дифференцируема, то её производная называется
производной второго порядка и обозначается:
y ;
f ( x);
d2y
dx 2
Итак:
y ( y )
Производная от производной второго порядка, если она существует,
называется производной третьего порядка и обозначается:
y ;
f ( x);
d3y
dx 3
Итак:
y ( y )
Производной n-ого порядка (или n-ой производной) называется
производная от производной (n -1)-го порядка.
y ( n ) ( y ( n 1) )

11.

5.14 ПРОИЗВОДНЫЕ ВЫСШИХ ПОРЯДКОВ
Примеры:
Найти производные второго порядка для следующих функций:
1) y 4 x 2
y
1 4 x 2 x
y
2 x
2 4 x2
2 x
2 4 x2
2
2
2
4 x 4 x
2
2
2
2
2
3
2 2
4 x
4 x2
x2
4 x2
4 x
4 x x
4 x x
2
x
4 x2
4 x2
4
3
2 2
4 x

12.

5.14 ПРОИЗВОДНЫЕ ВЫСШИХ ПОРЯДКОВ
Примеры:
Найти производные второго порядка для следующих функций:
2) y sin x tg x
y cos x
в точке
x0
4
1
cos 2 x
1 cos 2 x
2cos x sin x
2sin x
sin x
sin x
4
4
cos x
cos x
cos3 x
1
2
3
1
1
1
2
2 2 4
y
3
2
2
2 1
4
2
y sin x

13.

ЛЕКЦИИ ЗА 1 СЕМЕСТР ЗАВЕРШЕНЫ
English     Русский Правила