597.86K
Категория:
Математика
Похожие презентации:
Екі түзудің ара қашықтығы
Монж эпюрі. Нүктенің, түзудің, жазықтықтың сызбасы
Екі факторлы дисперсиялық талдау
Екі векторды векторлық көбейту
Екі факторлы дисперсиялық талдау
Екі факторлы дисперсиялық талдау
Екі түзудің өзара орналасуы
Аксонометриялық проекциялар. Нүктенің, түзудің және жазықтықтың аксонометриялық проекциялары
Тікбұрышты параллелепипед
Түзу мен жазықтық арасындағы бұрыш. Екі жазықтық арасындағы бұрыш. Екі жақты бұрыш
Екі нүктенің арақашықтығы
1.
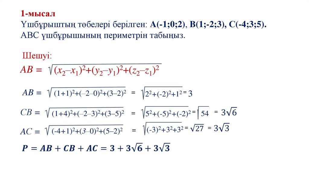
Тақырып: Екі нүктенің арақашықтығы
Бүгінгі сабақта:
• 10.4.7 - кеңістіктегі екі нүкте
арасындағы арақашықтықты таба
білу;
• 10.4.12 - кеңістіктегі вектордың
координаталарын және ұзындығын
таба білу;
2.
Екі нүктенің арақашықтығы
z
A (
English
Русский
Правила