537.28K
Категория: МатематикаМатематика
Похожие презентации:

Среднее значение. Дисперсия. Стандартное отклонение

1.

Среднее значение.
Дисперсия. Стандартное
отклонение.

2.

ЦЕЛЬ ОБУЧЕНИЯ:
8.3.3.3 ЗНАТЬ ОПРЕДЕЛЕНИЕ
НАКОПЛЕННОЙ ЧАСТОТЫ.
ЦЕЛЬ УРОКА:
ЗНАЕТ ОПРЕДЕЛЕНИЕ НАКОПЛЕННОЙ ЧАСТОТЫ;
• АНАЛИЗИРУЕТ ИНФОРМАЦИЮ ПО
СТАТИСТИЧЕСКОЙ ТАБЛИЦЕ,
ГИСТОГРАММЕ
• ЗНАЕТ ОПРЕДЕЛЕНИЕ И ФОРМУЛЫ ДЛЯ
ВЫЧИСЛЕНИЯ ДИСПЕРСИИ И
СТАНДАРТНОГО ОТКЛОНЕНИЯ

3.

Проверка домашнего задания
Вариационный ряд: 99, 102, 105, 108, 109, 112.
xi
99
102
105
108
109
112
ni
2
3
1
4
1
1
4,5
4
3,5
3
2,5
2
1,5
1
0,5
0
99
102
105
108
109
112

4.

Накопленной частотой называется
значение
суммы
частоты
данной
варианты и частот вариантов, которые
предшествуют ей.

5.

Задание 1. По результатам исследования скорости чтения
100 учащихся средних классов были получены следующие
результаты
ВАРИАНТА
(Число слов
в мин)
n
Число
учащихся
Накопленна
я частота
[175180)
[180185)
[185190)
[190195)
[195200)
[200205)
10
20
25
30
10
5
10
30
55
85
95
100
Значение накопленной частоты 55 означает, что 55 из 100
учащихся, имеют скорость чтения не больше 190 слов в
минуту.

6.

Работа в паре
№ 16.3 стр 132

7.

Задание 2.
Ученик 8 класса Азамат получал в течение 2-ой
четверти по алгебре следующие формативные
отметки: 5, 7, 8, 5, 6, 8, 7, 6, 9, 7, 6, 8, 9, 7, 8.
5, 7, 8, 5, 6, 8, 7, 6, 9, 7, 6, 8, 9, 7, 8 - случайные
величины.
5, 6, 7, 8, 9 - вариационный ряд.
Множество всех значений, принимаемых случайной
величиной, называется генеральной совокупностью.
Случайная выборка (выборка) - это случайно
отобранная часть генеральной совокупности.

8.

5, 7, 8, 5, 6, 8, 7, 6, 9, 7, 6, 8, 9, 7, 8
формативные отметки за 2 четверть
Формативна
я отметка
(варианта)
хi
Абсолютная
частота ni
5
6
7
8
9
2
3
4
4
2
х – среднее арифметическое
n – объем выборки
5∙2+6∙3+7∙4+8∙4+9∙2
х=
≈7
15

9.

Отклонением от среднего значения называется
значение разности между значением случайной
величины и ее средним значением хi - х
Формативна
я отметка
(варианта) хi
5
6
7
8
9
Абсолютная
частота ni
2
3
4
4
2
Отклонение
от среднего
значения
хi - х
-2
-1
0
1
2
Если сложить все значения отклонений от среднего
значения, то получим 0 .

10.

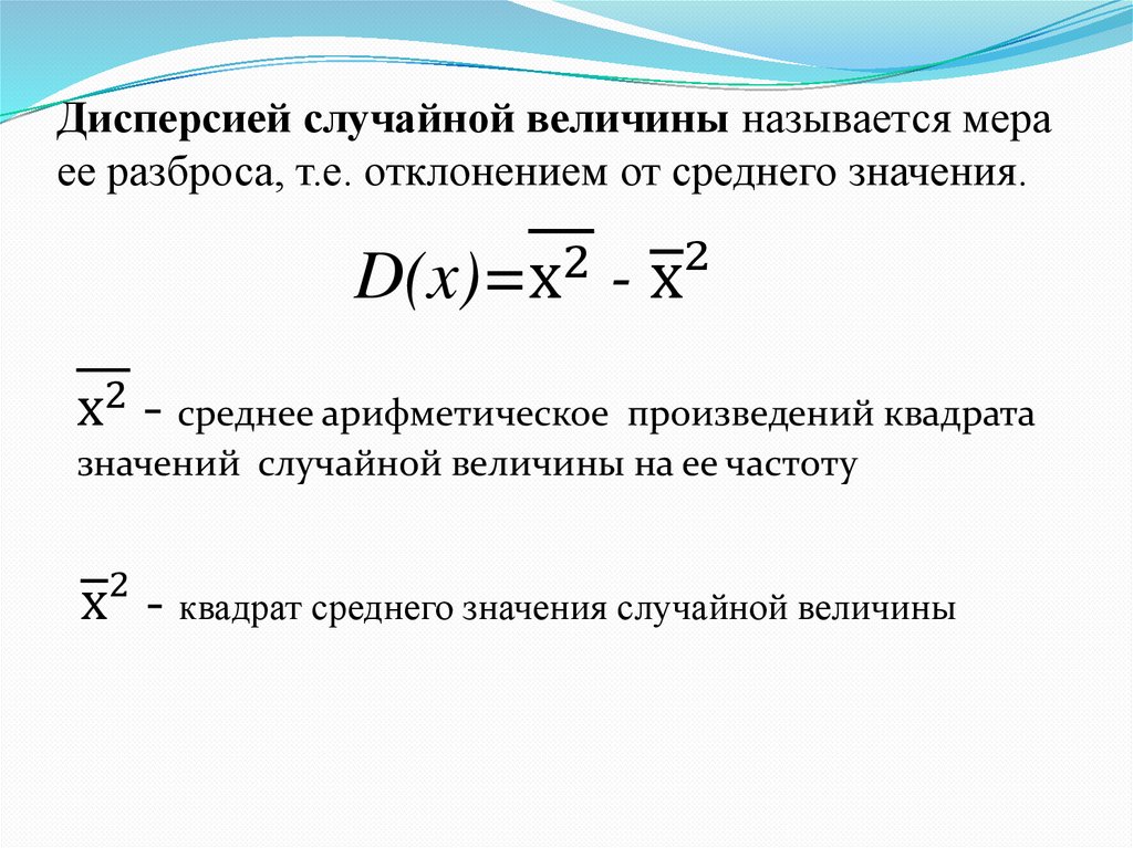
Дисперсией случайной величины называется мера
ее разброса, т.е. отклонением от среднего значения.
D(x)=х2 - х²
х2 - среднее арифметическое произведений квадрата
значений случайной величины на ее частоту
х² - квадрат среднего значения случайной величины

11.

Квадратным корнем из дисперсии
называется стандартным отклонением
English     Русский Правила