Лекція №19
Сучасні лікарські засоби, призначені для боротьби зі злоякісними новоутвореннями представлені препаратами різної хімічної
Т-клітини атакують пухлину
У 90-х роках Берклі Джеймс П. Елісон відкрив Т-клітинний білок CTLA-4, а Тасуку Хонджо – PD-1, інший білок, виражений на
Алкілюючі агенти (похідні біс-(β-хлоретил)-аміну)
Новембіхін (Novembichinum)
Циклофосфамід (Cyclophosphamidum) (ДФУ) Циклофосфан (Cyclophosphanum) Cyclophosphamide*
Сарколізин (Sarcolysinum) Sarcolysin*, Мелфалан
Кількісне визначення. Аргентометрія за методом Фольгарда після кип’ятіння з надлишком аргентуму нітрату, Ем = 1/3 М.м.:
Антиметаболіти Метотрексат (Methotrexatum)
Меркаптопурин (Mercaptopurinum) ДФУ
Ідентифікація меркаптопурину
Алкалоїди, антибіотики та інші сполуки природного походження
Протипухлинні антибіотики
Доксорубіцину гідрохлорид (ДФУ) Doxorubicini hydrochloridum Адрибластин
ОЛІВОМІЦИН А
Гормональні засоби, які застосовують переважно для лікування пухлин Медротестронпропіонат (Medrotestroni propionas)
Ципротеронацетат (Cyproterone acetat) Андрокур
Естрогени як протипухлинні засоби
Антиестрогени
Кломіфенцитрат (Clomiphencitras)
Тамоксифену цитрат (Tamoxifeni citras) (ДФУ)
Ідентифікація тамоксифену цитрату
Гестагени як протипухлинні засоби
Противірусні засоби Лікарські речовини – нуклеозиди пурину
Ганцикловір (Ganciclovirum), Цимевен
Зидовудин (Zidovudinum), Азидотимідин, Ретровір
Ідоксуридин (Idoxuridinum), Керецид, Офтан-IDU
Римантадин (Rimantadinum) Ремантадин
Протималярійні засоби
Ідентифікація солей хініну
Акрихін (Acrichinum)
Антипротозойні засоби
Синтезують метронідазол з етилендіаміну за схемою:
Застосування метронідазолу
Засоби для лікування гельмінтозів Піперазину адипінат (Piperazini adipas) (ДФУ)
Пірантел Pirantelum
8.88M
Категория: МедицинаМедицина

Лікарські засоби, що застосовуються для лікування онкологічних захворювань (алкілюючі агенти, антиметаболіти)

1. Лекція №19

Лікарські засоби, що застосовуються для лікування
онкологічних захворювань (алкілюючі агенти,
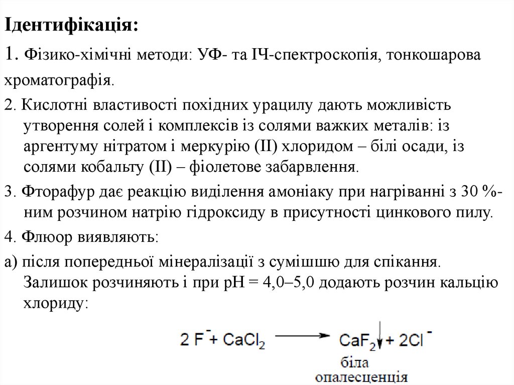
антиметаболіти, алкалоїди, антибіотики,
гормональні засоби та їх антагоністи, інші групи).
Приклади “таргетних” (спрямованих на мішень)
протиракових лікарських засобів (препарати різних
хімічних груп). Противірусні засоби.
Протималярійні засоби та лікарські засоби для
лікування протозойних інфекцій. Характеристика,
класифікація, зв'язок між структурою і дією,
механізм дії, способи одержання, методи аналізу,
застосування в медицині.
доц., к. фарм. н. Поляк О.Б.

2. Сучасні лікарські засоби, призначені для боротьби зі злоякісними новоутвореннями представлені препаратами різної хімічної

структури та з різними механізмами
фармакологічної дії:
1. Алкілюючі агенти – сарколізин, новембіхін, хлорбутин,
циклофосфан, допан, проспідин, тіофосфамід, бензотеф,
дипін, іміфос, фотрин, промідин, миєлосан,
нітрозометилсечовина, ломустин, кармустин,
дакарбазин.
2. Антиметаболіти – метотрексат, меркаптопурин,
тіогуанін, фторурацил, фторафур, цитарабін.
3. Алкалоїди, антибіотики та інші сполуки природного
походження – вінкристин, вінбластин, етопозид,
дактиноміцин, рубоміцину гідрохлорид, доксорубіцину
гідрохлорид, митоміцин, паклітаксел.

3.

4. Гормональні засоби та їх антагоністи – медростерону
пропіонат, фосфестрол, хлортріанізем, полиетрадіолфосфат, гестонорону капроат, медроксипрогестерону
ацетат, тамоксифен, флутамід, ципротерону ацетат.
5. Препарати різних хімічних груп – цисплатин, платин,
карбоплатин, мітоксантрон, амсакрин, нітракрин,
елиптицин, каптотецин, ірінотекан.
Приклади “таргетних” (спрямованих на мішень)
протиракових лікарських засобів
(препарати різних хімічних груп) –
еверолімус, тореміфен,
ніволумаб, лапатініб,
летрозол, палбоцикліб,
іматініб, дазатініб,
ерлотініб, пралатрексат.

4.

ЩО ТАКЕ РАК
• Ми походимо з однієї клітини.
• У кожній клітині є механізм поділу,
підконтрольний і пригнічений у дорослому житті.
• Наразі незрозуміло, чому виникають більшість
видів раку. Раптом у клітині щось збивається і
цей механізм поділу починає знову працювати.
• Коли наша клітина починає неконтрольовано
ділитися, вона стає пухлинною.
• Клітини безмежно і безконтрольно діляться, і так
з’являються пухлини – добро- чи злоякісні.
• Доброякісна пухлина, як правило, росте в межах
свого органу. Злоякісна проростає в інші органи,
йде у кров, тому її значно важче лікувати.

5.

• Пухлинна клітина працює як ембріон у матці вагітної. Без
пригнічення імунітету матері не буде імплантації, не буде нової
дитини. Рак – який веде до смерті – використовує механізми
самого життя.
• Значна частина пухлин не порушують так званий антигенний
гомеостаз. Не з’являються нові білки, які імунна система
розпізнає як чужі і йде з ними боротися. З’являються старі –
тобто характерні для ембріонального розвитку.
• Пухлина вдає з себе дитину. Каже нашим імунним поліціянтам:
"Я дитинка, мене не можна вбивати". Імунна система їй
вірить. Де порушник?
Де новий нехарактерний білок?
Це ж "дитинка"! Так рак обдурює
наш імунітет, щоб рости.

6.

ЩО ВИКЛИКАЄ РАК
Є зовнішні і внутрішні фактори.
Зовнішні:
• іонізуюче випромінювання: аварії на атомних електростанціях,
атомні бомби, джерела випромінювання…
• те, що є у продуктах спалювання органічних речовин: чи
сигарета горить, чи двигун внутрішнього згорання – в
атмосферу викидаються онкогенні фактори.
• біологічні – онкогенні віруси.
Не менш важливими є внутрішні фактори.
Найпоширеніший з них – гормональний дисбаланс: підвищення
рівня певних гормонів. Тож не дивно, що
найрозповсюдженіші пухлини в світі: рак молочної залози у
жінок і передміхурової у чоловіків.
• Є ще порушення імунної системи, спадкові захворювання
генетичні, коли людина народжується з мутацією, що
обов’язково призводить до раку тощо.

7.

• Рак можна викликати і харчуванням. Їжа може бути
джерелом хімічних канцерогенів. Вони є у тваринній
їжі, у будь-якому м’ясі, навіть суперякісному.
• Якщо взяти яловичину, витягнути з неї певну речовину,
внести мишам – буде рак. Це науковий факт. Тваринна
їжа – особливо червоне і перероблене м’ясо – належать
до онкогенних факторів нарівні з курінням!
• Уявіть пачку Marlboro і банку шпротів. У шпротах є
стільки ж онкогенних канцерогенів, як у двох пачках
сигарет. Смажимо м’ясо, а на його поверхні –
канцерогени.
• Є й інші продукти харчування, які не мають хімічних
канцерогенів, але порушують гормональний
гомеостаз. Наприклад, жінка, яка зловживає
алкоголем, має порушення гормонального гомеостазу,
що веде до раку молочної залози.

8.

ЯК РАК ВИКОРИСТОВУЄ НАШ ОРГАНІЗМ НА
СВОЮ КОРИСТЬ
• Імунна система досить агресивна сама по собі. Може
розпізнавати антигени (чужорідні тіла). Якщо розпізнала –
буде бити всі клітини, які ці гени несуть, до кінця. Пухлинна
клітина має мутацію: білок там буде не нормальний, імунна
система це розпізнає і має вбивати. Але при цьому в організмі
є механізми, які відповідь імунітету гальмують. Цей процес
гальмування імунітету пухлинні клітини вміють
використовувати.
• За словами науковців, деякі типи пухлин самі виробляють
молекули, здатні зупинити Т-клітини імунітету, які їм
загрожують.
• Деякі – вміють залучати здорові клітини організму на свою
користь. Т-клітини приходять до пухлини, щоб її вбивати,
а там інші клітини кажуть їм: "Зараз не треба цього робити,
почекайте". І ці Т-клітини впадають у стан анергії – не гинуть,
але й не працюють. Тихенько собі сидять, поки пухлина
розвивається, і можуть там і померти від старості, чи їх
покличуть в інше місце. Так пухлина відмежовується, щоб
рости.

9. Т-клітини атакують пухлину

10.

ЧОМУ ТАК ВАЖКО ВИЛІКУВАТИ РАК
Рак має майже таке ж ДНК, як і людина, що страждає
на онкологічне захворювання, тому імунній
системі важко вчасно його виявити.
Пухлини розмножуються і мутують. Тож лікування,
яке діяло на пухлину на початкових стадіях, вже
неефективне проти її нового "клону" на більш пізніх.
Рак може "співпрацювати" зі здоровими клітинами. Як
показали нещодавні дослідження, такі клітини
створюють сприятливе середовище навколо пухлини,
що допомагає їй побудувати нові кровоносні судини та
розвиватись.
Це лише декілька причин, чому так важко вилікувати
рак раз і назавжди.

11.


Хірурги вирізали жінкам з раком грудей пухлини і
все, що оточує молочні залози – м’язи, лімфатичні
вузли тощо. Спотворювали жінок, але рак
повертався.
Вони намагались спалити його радіацією – а він
повертався. Ховався ненадовго після перших в
історії курсів хіміотерапії і повертався міцнішим.
Про нього мовчали довго, хоча ця хвороба існує
стільки ж часу, скільки й цивілізація.
Зараз, рак – одна з найдослідженіших хвороб
людства. І перше, що нам варто знати – наші
сили поступово зрівнюються.
Медицина вже може розповісти, як вчасно
діагностувати рак та запропонувати нові методи
лікування, які значно продовжують життя і
поліпшують його якість.

12.

ЯК ЛІКУЮТЬ РАК
Лікування раку – комплексний процес.
Медицина довго мріяла про чарівну пігулку від цієї
хвороби, але ми наблизились до лікування
онкозахворювань лише тоді, коли зрозуміли: єдиного
препарату не існує – бо немає універсального типу
раку.
Лікування онкології – це і хірургічне втручання (за
необхідності), і хіміо- та променева терапії.
Також можливе залучення гормональної терапії та
сучасні підходи на кшталт імунотерапії та таргетної
терапії.

13.

Хіміотерапія
Свого часу вона стала проривом й досі залишається
одним з основних видів лікування багатьох типів раку.
• Хіміотерапія пошкоджує не лише ракові клітини. Під
"обстріл" потрапляють і здорові. Через це
людина переживає важкі побічні ефекти.
• Найчастіше страждають:
клітини кісткового мозку, через що клітин крові меншає
(еритроцитів, лейкоцитів, тромбоцитів);
волосяні фолікули, тож людина втрачає волосся;
клітини слизової рота, системи травлення та репродуктивної
системи. Внаслідок цього людина може відчувати
нудоту та інші проблеми з травленням, а також розлади
сексуального характеру.
• Хіміотерапія може пошкодити серце, нирки, легені,
нервову систему тощо.

14.

• "Те, як людина перенесе хіміотерапію – індивідуальне питання.
Наприклад, не обов’язково, що випаде волосся, – розповідає
ізраїльський онколог Еран Нізрі.
Підхід до хіміотерапії має бути дуже персоніфікованим, лікар
та пацієнт разом зважують всі переваги та ризики.
3 % пацієнтів з раком помирають через хіміотерапію. Коли
онколог призначає це лікування, він має постійно спостерігати
за хворим, проводити аналізи".
• Перед хіміотерапією обов’язково перевіряють:
- загальний аналіз крові,
- стан серця (деякі препарати
хіміотерапії можуть впливати
на серцевий м’яз),
- стан нирок,
- стан печінки,
- аналіз крові на гепатит,
- аналіз крові на ВІЛ (в Україні лише
за письмової згоди пацієнта).

15.

Опромінення
• Опромінення або променева терапія – лікування раку
високими дозами радіації.
• Вона пошкоджує ДНК ракових клітин та запускає
механізм самознищення. Існує два основних види
променевої терапії:
Внутрішня – локальний вид терапії, спрямований на
конкретну частину тіла
Дистанційна – спеціальний апарат на відстані
опромінює тіло з різних боків
• За допомогою опромінення лікують такі види раку:
рак щитовидної залози, легень, грудей тощо.

16.

Побічні ефекти від променевої терапії залежать від
того, який саме орган чи частину тіла опромінюють.
Загалом це:
• втрата волосся;
• проблеми з ковтанням (особливо під час опромінення
голови та шиї);
• зміни у відчутті смаку;
• втрата апетиту;
• нудота та/або блювота;
• діарея;
• розлади сексуального
характеру тощо.

17.

Імунотерапія
• На відміну від інших ліків, які впливають на пухлину,
імунотерапія допомагає нашому імунітету розпізнавати ракові
клітини та нищити їх.
• "Не варто вважати це панацеєю", – відразу наголошує
дерматолог-онколог Марія Кукушкіна.
• Терапія може мати різні форми, але найчастіше – це крапельниці.
Препарати імунної терапії зареєстровані й в Україні.
• У деяких випадках вони є основою лікування. Наприклад, при
меланомі або раку легень часто найперше використовують саме
імунотерапію. За словами онколога, вже накопичився успішний
досвід використання цих препаратів.
• Клінічні дослідження показали: якщо пацієнти з меланомою 4
ступеню розпочинали лікування з імунотерапії, то 48 % хворих
проживали 5 років після встановлення діагнозу. Лікарі
стверджують, що це дуже гарні результати.

18.

• Пацієнти з пізньою стадією меланоми, за даними клінічних
досліджень, відповідають на традиційну хіміотерапію менш ніж у
10 % випадків. Це не чутливий до хіміотерапії тип пухлини. Але
лікарі закликають не забирати надії у пацієнта і, якщо інших
можливостей лікування немає, застосовувати цей метод.
•Імунотерапія – дуже дорогий вид лікування. Мова йде про сотні
тисяч доларів. Мало хто в Україні може це собі дозволити.
•Найчастіші побічні ефекти імунотерапії – аутоімунні
захворювання, коли імунітет починає атакувати наші власні органи
та тканини. Медицина має чималий досвід їхнього контролю.
•Зараз наука вивчає, як імунотерапія
може допомогти у лікуванні
різних типів раку.

19. У 90-х роках Берклі Джеймс П. Елісон відкрив Т-клітинний білок CTLA-4, а Тасуку Хонджо – PD-1, інший білок, виражений на

поверхні Т-клітин.
У цих білків сенс той же: вони гальмуватимуть активність Т-клітин,
що йдуть убивати чужорідні тіла.

20.

Таргетна терапія
• Таргетна терапія – це новий вид лікування раку,
переважно у формі пігулок. Відрізняється від
хіміотерапії тим, що націлена на ракові гени, білки та
тканини, завдяки яким пухлина виживає та зростає.
• "Наприклад, у нас є ген HER2, який виробляє протеїн
HER2, який в свою чергу є мембранним рецептором
клітин молочної залози. Зазвичай, він контролює
розмноження клітини. Але 25 % випадків раку
грудей спричинено порушеннями у роботі гену HER2.
Він продукує багато копій самого себе, що й провокує
ріст пухлин. Таргетна терапія може зупинити цей
процес", – каже генетик та заступник директора з
наукової роботи лабораторії CSD Дмитро Шапочка.
• Частіше цю терапію використовують на 3-4 стадії раку.

21.

Таргетна терапія може:
- блокувати або вимикати сигнали, які дозволяють
раковим клітинам зростати та розмножуватись;
- не дозволяти клітинам жити довше, ніж потрібно;
- руйнувати ракові клітини.
Науковець додає, що деякі таргетні препарати не просто
діють на пухлину, але й, як і у випадку з
імунотерапією, задіюють нашу власну імунну
систему для боротьби з хворобою.
Не всі ракові пухлини можуть бути мішенню для
таргетної терапії. Показати,
чи можна з даною конкретною
пухлиною впоратись
за допомогою таргетної терапії
можуть аналізи на визначення
"таргету" пухлини, тобто чи є у неї специфічні гени,
білки та тканини, які сприяють її росту.

22.

23.

• Світ зробив величезний прорив у лікуванні раку. Зі
стовідсоткового вироку рак перетворився на хворобу,
яку можна контролювати.
• "Ми повинні змінити мислення людей. Прибрати
традиційний жах перед раком. Він шкодить. Через
нього люди відмовляються від лікування. Тягнуть з
діагностикою, – кажуть онкологи.
• Це просто хвороба. Зараз 95% пацієнтів з лейкозом
гарантовано живуть 5 років після встановлення
діагнозу. Раніше такі люди не проживали й місяця
після діагностики.
• У 21 сторіччі ви можете захворіти на рак, одужати,
прожити 20 років і померти, перейшовши дорогу на
червоне світло".
• Рак – це не прокляття, не покарання. Це хвороба. І
вона лікується.

24. Алкілюючі агенти (похідні біс-(β-хлоретил)-аміну)

Загальна формула лікарських засобів цієї групи:
CH2CH2Cl
R
N
де R – може бути аліфатичним, ароматичним,
гетероциклічним радикалом.
Похідні біс-(β-хлоретил)-аміну виявляють алкілуючі
властивості. Вони здатні реагувати з нуклеофільними центрами
білкових молекул, порушуючи синтез ДНК, меншою мірою РНК,
внаслідок чого порушується життєдіяльність клітин, які швидко
діляться, і блокується їх мітотичне ділення. Високу чутливість до
дії цих речовин виявляють ядра пухлинних і лимфоїдних клітин,
що стало основою для створення протипухлинних засобів. Разом
із тим біс-(β-хлоретил)-аміни легко взаємодіють з
нуклеопротеїдами клітинних ядер кровотворних тканин,
внаслідок чого пригнічують процес кровотворення.
CH2CH2Cl

25. Новембіхін (Novembichinum)

H3C
CHCl CH2 N
CH2CH2Cl
HCl
CH2CH2Cl
2-Хлорпропіл-біс-(β-хлоретил)-аміну гідрохлорид
Властивості. Білий порошок, розчинний у воді і спирті,
не розчинний в ефірі.
Ідентифікація:
1. З розчином калію йодбісмутату (реактивом
Драгендорфа) у сульфатнокислому середовищі
утворюється оранжевий осад.
2. Субстанція дає характерну реакцію на хлориди.

26.

Кількісне визначення:
1.
Аргентометрія, зворотне титрування за зв’язаного
хлористоводневою кислотою (метод Фольгарда), індикатор –
феруму (ІІІ) амонію сульфат, Ем = М.м.:
2.
Аргентометрія за методом Фольгарда після попереднього
нагрівання новембіхіну з натрію гідроксидом (нейтралізується
гідрохлорид і відщеплюється органічно зв’язаний хлор), Ем =
1/4М.м.:

27.

Зберігання. У добре закритих склянках або ампулах, у
прохолодному місці.
Застосування. Цитостатичний (протипухлинний) засіб.
Застосовується при лімфогрануломатозі, хронічному
лімфолейкозі.

28. Циклофосфамід (Cyclophosphamidum) (ДФУ) Циклофосфан (Cyclophosphanum) Cyclophosphamide*

NH N
CH2CH2Cl
P
O
CH2CH2Cl
H2O
O
(2RS)-N,N-біс(2-хлоретил)тетрагідро-2Н-1,3,2оксазафосфорин-2-амін 2-оксид
Властивості. Кристалічний порошок білого або майже
білого кольору. Розчинний у воді, легкорозчинний в
етанолі (96 %), мало розчинний в ефірі.

29.

Ідентифікація:
1. Фізико-хімічними методами: температура плавлення, ІЧспектроскопія, метод тонкошарової хроматографії.
2. Субстанція дає реакції на хлориди при нагріванні з розчином
аргентуму нітрату.
3. Нефармакопейна реакція. Амідний нітроген визначають після
нагрівання з кислотою сульфатною концентрованою і
додаванням до охолодженого розчину 20 % розчину натрію
гідроксиду. При нагріванні виділяється амоніак, який
визначають за забарвленням вологого червоного лакмусового
папірця в синій колір.
4. Нефармакопейна реакція. Лікарський засіб нагрівають з
кислотами сульфатною та нітратною концентрованими до
видалення нітрогену оксидів і знебарвлення. До розчину
додають амонію молібдат – з’являється яскраво-жовте
забарвлення, через деякий час випадає жовтий осад:
H3PO4+2(NH4)2MoO4+21HNO3→(NH4)3PO4·12MoO3↓+
+21NH4NO3+12H2O

30.

Кількісне визначення. Аргентометрія за методом
Фольгарда після попереднього нагрівання з
натрію гідроксидом у присутності етиленгліколю,
Ем = 1/2М.м.:
Зберігання. У сухому, захищеному від світла місці,
при температурі не вище 10 °C.
Застосування. Цитостатичний засіб.

31. Сарколізин (Sarcolysinum) Sarcolysin*, Мелфалан

NH2
O
C
HO
CH
CH2CH2Cl
CH2
HCl
N
CH2CH2Cl
(+,-)-α-Аміно-β-[п-біс-(β хлоретил)-амінофеніл]-пропіонової
кислоти гідрохлорид
Властивості. Білий або ледь жовтуватий порошок. Легкорозчинний
у воді при нагріванні, метиловому спирті, важкорозчинний у 96 %
спирті, практично нерозчинний в ефірі та хлороформі, розчинний
у розведених кислотах і лугах.
Водні розчини в розведенні 1:14 після охолодження
перетворюються на драглисту масу, більш розбавлені розчини
залишаються без змін.

32.

Ідентифікація:
1. Субстанція дає характерну реакцію на хлориди.
2. При нагріванні спиртового розчину лікарського засобу
з розчином нінгідрину утворюється фіолетове
забарвлення (фенілаланін).
3. Розчин лікарського засобу нагрівають з розчином
калію дихромату в кислоті сульфатній. Пробірку
накривають фільтрувальним папером, змоченим
свіжоприготовленим розчином натрію нітропрусиду і
краплею піперидину, – з’являється синя пляма
(ацетальдегід):

33. Кількісне визначення. Аргентометрія за методом Фольгарда після кип’ятіння з надлишком аргентуму нітрату, Ем = 1/3 М.м.:

34.

Зберігання. У добре закупорених банках із темного скла,
у сухому прохолодному місці.
Застосування. Цитостатичний засіб. Сарколізин можна
використовувати і для регіонарної хіміотерапії; при
перфузіях пухлин кінцівок.
Не можна допускати попадання субстанцій цієї групи на
шкіру і слизові оболонки, оскільки вони мають сильну
подразнюючу дію.

35. Антиметаболіти Метотрексат (Methotrexatum)

NH2
N
N
H2N
O
COOH
C
CH
N
H
H2
C
CH2CH2COOH
N
N
N
CH3
4-Аміно-N10-метилптероїлглутамінова кислота або
дезокси-4-аміно-N10-метилфолієва кислота
Жовтий або оранжево-жовтий дрібнокристалічний
порошок, нерозчинний у воді та етанолі.
Антиметаболіт. Антагоніст фолієвої кислоти.

36.

Метотрексат - антинеопластичний засіб, є структурним
аналогом фолієвої кислоти.
Метотрексат є антагоністом фолієвої кислоти, який затримує
перетворення фолієвої кислоти в тетрагідрофолієву, яка
бере участь в синтезі нуклеїнових кислот. Завдяки цьому
метотрексат пригнічує клітини мітоз, ріст злоякісних
клітин, а крім цього, і кісткового мозку.
Застосовують при різних лейкозах, мієломній хворобі,
трофобластичних пухлинах, раку стравоходу, раку
сечового міхура, раку легені, раку печінки, раку молочної
залози, раку нирки, раку сечовода, раку передміхурової
залози, раку шийки матки, раку вульви, раку яєчника, раку
яєчка, раку статевого члена та ін., а також при
ревматоїдному артриті, хворобі Крона, хронічному
неспецифічному виразковому коліті, псоріазі, розсіяному
склерозі.
Випускають у таблетках, покритих оболонкою, по 2,5 мг і в
ампулах для ін’єкцій по 5, 50 і 100 мг метотрексату.

37.

38. Меркаптопурин (Mercaptopurinum) ДФУ

SH
H
N
N
H2O
N
N
7Н-пурин-6-тіол моногідрат

39. Ідентифікація меркаптопурину

40.

Нефармакопейна реакція. З нітропрусидом натрію в
лужному середовищі меркаптопурин утворює жовтозелене забарвлення, яке при підкисленні переходить у
темно-зелене.
Кількісне визначення
ДФУ. Алкаліметрія, неводне титрування. Субстанцію
розчиняють в ДМФА і титрують 0,1 М розчином
тетрабутиламонію гідроксиду потенціометрично. Ем =
М.м.
Аргентометрія, зворотне титрування. Проводять
осадження аміачним розчином срібла нітрату срібної
солі меркаптопурину. Осад відфільтровують і надлишок
іонів срібла відтитровують 0,1 М розчином амонію
тіоціанату. Ем = М.м.

41.

Меркаптопурин — синтетичний лікарський засіб, який за своєю
хімічною структурою є аналогом пуринових основ. Механізм дії
препарату полягає в інгібуванні синтезу пуринових
нуклеотидів ДНК шляхом конкурентного метаболізму після його
поглинання клітинами та його перетворення до
нуклеотидів тіогуаніну, внаслідок чого гальмується синтез
пуринових нуклеотидів у S-фазі мітозу. Оскільки мітотична
активність більш виражена у клітин, які швидко ростуть, то
меркаптопурин більш активний до клітин злоякісних пухлин,
клітин слизової оболонки кишечника,
клітин крові та ембріональних клітин.
Меркаптопурин застосовується як протипухлинний препарат при
різних видах раку: гострому лімфобластному лейкозі, хронічному
мієлолейкоз, ретикульозах, хронічному гранулоцитарному
лейкозі та хоріонепітеліомі. Меркаптопурин також застосовується
при хворобі Крона та неспецифічному виразковому коліті
Меркаптопурин випускається у вигляді таблеток по 0,05 г.

42.

5-Фторурацил
(Fluorouracilum) (ДФУ)
H
N
O
NH
F
O
5-Фторпіримідин-2,4(1Н,3Н)діон
Білі кристалічні речовини без запаху. Фторафур – мало розчинний
у воді й етанолі, фторурацил – помірно розчинний у воді,
малорозчинний у 96 %-ному спирті, практично нерозчинний в
ефірі.

43.

Ідентифікація:
1. Фізико-хімічні методи: УФ- та ІЧ-спектроскопія, тонкошарова
хроматографія.
2. Кислотні властивості похідних урацилу дають можливість
утворення солей і комплексів із солями важких металів: із
аргентуму нітратом і меркурію (ІІ) хлоридом – білі осади, із
солями кобальту (ІІ) – фіолетове забарвлення.
3. Фторафур дає реакцію виділення амоніаку при нагріванні з 30 %ним розчином натрію гідроксиду в присутності цинкового пилу.
4. Флюор виявляють:
а) після попередньої мінералізації з сумішшю для спікання.
Залишок розчиняють і при pH = 4,0–5,0 додають розчин кальцію
хлориду:

44.

б) після спалювання з киснем у присутності гідрогену пероксиду.
Фториди, що утворилися, знебарвлюють криваво-червоне
забарвлення розчину феруму (ІІІ) тіоціанату:
в) після мінералізації субстанції під дією розплавленого металічного
натрію, фториди виявляють за реакцією з розчином алізарину у
присутності цирконію нітрату в середовищі кислоти
хлористоводневої. Утворюється розчинна комплексна сполука
цирконію з фторидом і червоно-фіолетове забарвлення
переходить у жовте:

45.

Кількісне визначення
Фторафур: 1. Броматометрія, зворотне титрування,
індикатор – крохмаль, Ем = ½ М.м.:

46.

Фторурацил:
1.
Алкаліметрія у неводному середовищі, пряме титрування,
індикатор – тимоловий синій, Ем = М.м. Титрують розчином
тетрабутиламонію гідроксиду у середовищі диметилформаміду,
паралельно проводять контрольний дослід:
2. Алкаліметрія за замісником, індикатор – феноловий червоний, Ем
= М.м.

47.

Зберігання. Фторурацил, фторафур зберігають у сухому,
захищеному від світла місці.
Застосування. Фторафур застосовують при злоякісних пухлинах
шлунка та інших відділів шлунково-кишкового тракту. 5фторурацил застосовують для лікування раку
стравоходу, шлунку, підшлункової залози, первинного
та метастатичного раку печінки, колоректальної
зони, яєчників, шийки матки, молочної залози, сечового
міхура, простати, пухлин голови та шиї.
Фторафур випускають в табл. По 0,4 г; 5-фторурацил
випускається у вигляді розчину або концентрату для
приготування розчину для внутрішньовенних або
внутрішньопорожнинних ін'єкцій по 50 мг/мл
у флаконах по 5, 10, 20 та 100 мл;
а також у вигляді 0,5 %, 1 % або
5 % крему для зовнішнього
застосування.

48. Алкалоїди, антибіотики та інші сполуки природного походження

Вінбластин і Вінкристин є рослинними алкалоїдами
барвінку рожевого (Cataranthus roseus), які оборотно
блокують мітотичний поділ клітин на стадії метафази.
Протипухлинна дія проявляється в тому, що вони,
зв’язуючись з мікро трубочками, гальмують
утворення мітотичних веретен. У клітинах пухлини
селективно пригнічують синтез ДНК і РНК шляхом
гальмування ферменту РНК-полімерази.
Випускаються у вигляді розчинів для ін'єкцій по 1
мг/мл у флаконах по 5 і 10 мл, ліофілізату для
внутрішньовенних ін'єкцій по 5 і 10 мг у флаконі.
Дуже токсичні.

49.

• Вінбластин
• Вінкристин

50.

Паклітаксел (англ. Paclitaxel, лат. Paclitaxelum) —
природний лікарський препарат, який за своїм хімічним
складом є алкалоїдом із кори тисового дерева Taxus
brevifolia (натепер препарат може також мати синтетичне
або напівсинтетичне походження), та відноситься до
групи таксанів. Паклітаксел застосовується
виключно внутрішньовенно. Уперше випуск препарату
розпочала американська компанія «Bristol-Myers
Squibb» під торговою маркою «Таксол» у 1991 році, а у
1992 році паклітаксел був схвалений FDA для
лікування раку яєчників, а у 1994 році для лікування раку
молочної залози.
Паклітаксел насьогодні застосовується для лікування раку
яєчника, раку шийки матки, раку молочної залози, раку
легень, раку стравоходу, раку ротової порожнини і області
шиї та голови, раку сечового міхура.
Випускається у вигляді концентрату для приготування
розчину для внутрішньовенних інфузій у флаконах по 5;
16,7; 17; 25; 35; 41; 43,3; 46; та 50 мл.

51.


52. Протипухлинні антибіотики

• У 1940 році американський вчений 3. Ваксман виділив
антибіотик актиноміцин, а в 1952-му році було
встановлено, що він має протипухлинну активність.
• Протипухлинні антибіотики, які застосовують у
медичній практиці, можна поділити на:
a) похідні ауреолової кислоти (олівоміцин);
б) антрацикліни (рубоміцин, доксорубіцину г/х);
в) похідні хінолін-5,8-діону (брунеоміцин);
г) актиноміцини (дактиноміцин).
• Аналіз цих ЛЗ ґрунтується на використанні фізичних,
фізико-хімічних і хімічних методів.
• Зберігання. У добре закупореній тарі, у сухому,
захищеному від світла місці, при кімнатній температурі.

53. Доксорубіцину гідрохлорид (ДФУ) Doxorubicini hydrochloridum Адрибластин

Доксорубіцину гідрохлорид (ДФУ)
Doxorubicini hydrochloridum
O
O
OH
Адрибластин
• Кристалічний
порошок оранжевочервоного кольору.
OCH3
O
Гігроскопічний.
• Ідентифікація: ІЧCH3
спектрофотометрія,
реакція на хлорид-йони. OH
• Кількісне визначення:
NH2
рідинна хроматографія
OH
OH
H
* HCl
OH
O
O

54. ОЛІВОМІЦИН А

O
ОЛІВОМІЦИН А
CH3
O
O
O
H3C
C
OCH3
O
OH
OCH3
O
OH
CH3
O
OH
O
OH
OH
OH
CH3
O
O
CH
CH3
O
OH
CH3
OH
C
O
O
O
CH3
H 3C
O
CH3
O

55.

• РУБОМІЦИНУ
ГІДРОХЛОРИД
O
OH
COCH3
OH
• ДАКТИНОМІЦИН
*HCl
OCH3
OHC
3
OH
O
OH NH2
O

56.

• Олівоміцин А – порошок жовтого кольору з зеленим відтінком.
Гігроскопічний, легко розчинний у воді, спирті, практично
нерозчинний в хлороформі, ефірі. Зберігають як отруйну
речовину, при температурі не більше 20 оС. Використовують в/в
або місцево (мазь).
• Брунеоміцин (стрептонігрин) – кристалічний порошок
коричневого кольору. Практично не розчинний у воді, спирті,
розчинний в ДМФА, піридині. Зберігають як отруйну речовину,
при температурі не більше 20 оС в темному місці. Використовують
в/в у вигляді натрійної солі, п/ш – некроз тканин.
• Рубоміцину г/х – порошок червоного кольору. Гігроскопічний,
легко розчинний у воді, спирті, мало розчинний в хлороформі.
Розчини препарату в кислому середовищі – червоний колір, в
лужному – синій колір. Зберігають як отруйну речовину, при
температурі не більше 20 оС. Використовують в/в, в/м або п/ш –
некроз тканин.
• Дактиноміцин, відомий як актиноміцин D, є хіміотерапевтичним
препаратом, який використовується для лікування багатьох видів
раку. Сюди входять пухлина Вілмса, рабдоміосаркома, саркома
Юінга, трофобластичне новоутворення, рак яєчка та деякі види
раку яєчників. Він вводиться ін'єкцією у вену.

57.

58. Гормональні засоби, які застосовують переважно для лікування пухлин Медротестронпропіонат (Medrotestroni propionas)

CH3
OCOC2H5
CH3
H3C
O
17β-пропіонокси-2α-метиландростанон-3
Властивості. Білий кристалічний порошок,
нерозчинний у воді, розчинний в оліях, легко
розчинний в етанолі.

59.

За структурою подібний до тестостеронпропіонату, але має
слабшу андрогенну дію і сильнішу анаболічну активність.
Виявляє протипухлинну дію при ракові молочної залози.
Застосовують при важких формах раку молочної залози з
метастазами. Вводять внутрішньомязево щодня, спочатку по 100
мг, потім по 50 мг упродовж довгого часу.
Випускають в ампулах по 1 мл 5 % розчину в олії.
Антиандрогени
Речовини, які пригнічують фізіологічну активність
ендрогенних андрогенів. Вони мають стероїдну, або значно
простішу нестероїдну структуру. Антиандрогенну активність
мають деякі ендогенні стероїдні сполуки: прогестини, естрогени
та їх синтетичні аналоги. До антиандрогенів нестероїдної
структури належать похідні карбаніліду.
Застосовують антиандрогени для лікування раку передміхурової
залози, а також гіперандрогенних станів у жінок і дітей.

60. Ципротеронацетат (Cyproterone acetat) Андрокур

Ципротеронацетат (Cyproterone acetat)
COCH3
Андрокур CH3
OCOCH3
CH3
H
O
Cl
6-хлор-17β-ацетоксициклопропіл[1,2]прегнадієн-4,6-діон-3,20
Застосовують при неоперабельному ракові передміхурової залози; у
жінок – при важких станах гірсутизму, андрогензалежної алопеції,
себореї, акне; у дітей – при передчасному статевому розвитку.
Входить до препарату Діане-35, який містить 0,035 мг етинілестрадіолу
і 2 мг ципротеронацетату, який крім антиандрогенної дії, виявляє
помірну гестагенну активність.

61.

Флютамід (Flutamide)
Ніфтолід, Флюцином
O
O2N
NH
C
CH
CH3
CH3
F3C
3-трифлюорметил-4-нітро-ізобутаноїланілід
Флютамід – для диференціальної діагностики
гіпогонадизму в чоловіків по 10 мг/кг; для лікування
раку передміхурової залози по 1 таблетці 3 рази на день.

62. Естрогени як протипухлинні засоби

Естрацит (Estracyt), Естрамустин
OH
CH3
O
P
O
OH
O
C
(ClH2CH2C)N
O
17β-фосфатокси-3-[ди-(2’-хлоретил)-карбаміноїлоксіекстратрієн1,3,5(10)]
Застосовують при ракові передміхурової залози в запущеній стадії.
Випускають у капс. по 140 мг і в амп. по 10 мл 1,5 % і 3 % розчинів.

63.

Хлортріанізен (Chlortrianisenum)
Cl
H3CO
C
C
OCH3
OCH3
1-хлор-1,2,2-три-(n-анізил)-етилен
Застосовують для лікування раку передміхурової залози.
Приймають всередину по 12 мг 2-3 рази на день.
Випускають у таблетках по 12 мг.

64.

Фосфестрол (Phosphoestrolum)
ONa
O
P
ONa
C2H5
O
C
ONa
C
C2H5
O
P
O
ONa
Тетранатрійна сіль дифосфатного естру діетилстильбестролу
Застосовують для лікування раку передміхурової залози. Належить
до синтетичних естрогенів з вибірною протипухлинною дією.
Фосфестрол неактивний у крові, а виявляє дію тільки в
пухлинній тканині передміхурової залози, де він розкладається
під впливом фосфатазів із звільненням діетилстильбестролу,
який і є діючою речовиною. Отже, фосфестрол є проліком, він
виконує "транспортну" функцію, доставляючи активну сполуку
в пухлинну тканину.
Вводять інтравенозно 1.2 г на день у вигляді 6 % розчину;
всередину приймають по 1-2 таблетки 3 рази на день.
Випускають в ампулах по 5 мл 6 % розчину і в таблетках по 0.1 г.

65. Антиестрогени

Останнім часом створені нові лікарські засоби - антиестрогени.
Якщо в організмі жінки низький рівень естрогенів, то вони
викликають помірний естрогенний ефект, а при високому
рівні естрогенів виявляють антиестрогенну дію - знижують
рівень естрогенів.
У малих дозах антиестрогени застосовують для стимулювання
овуляції і лікування у такий спосіб безпліддя, а у великих
дозах - для лікування злоякісних захворювань статевої
сфери.
До основних сучасних антиестрогенів належать кломіфенцитрат,
тамоксифен та ін.
За структурою антиестрогени є похідними етилену, нагадують
хлортріанізен. Деякі з них (тамоксифен, тореміфен)
застосовують переважно як протипухлинні засоби.

66. Кломіфенцитрат (Clomiphencitras)

Cl
C
CH2COOH
C
OCH2CH2N(C2H5)2
HO
C
COOH
CH2COOH
Цитрат 1-хлор-1,2-дифеніл-2-[4’-(β-діетиламіноетокси)-феніл]етилену
Застосовують при безплідді, пов'язаному з дисфункцією яйників
(50 мг 1 раз на день, починаючи з п 'ятого дня менструального
циклу протягом 5 днів). При ракові молочної залози приймають
по 100 мг 2 рази на день упродовж тривалого часу.
Випускають у таблетках по 50 мг.

67. Тамоксифену цитрат (Tamoxifeni citras) (ДФУ)

C2H5
C
CH2COOH
C
OCH2CH2N(CH3)2
HO
C
COOH
CH2COOH
2-[4-[(Z)-1,2-дифенілбут-1-еніл]фенокси]-N,Nдиметилетанамін дигідроген 2-гідроксипропан1,2,3-трикарбоксилат

68. Ідентифікація тамоксифену цитрату

Фармакопейні: ІЧ- та УФ-спектроскопія, ТШХ.
Кількісне визначення
Ацидиметрія неводне титрування.
Титрант – 0,1 М розчин хлорної кислоти, середовище –
оцтова кислота безводна, індикатор – розчин
нафтолбензеїну. Ем = М.м.
Застосування
Тамоксифен застосовують при ракові молочної залози (2040 мг на день), ендометрію (20-30 мг 1-2 рази на день), а
також при ановуляторному безплідді (по 10 мг 2 рази на
день протягом 4 днів).

69. Гестагени як протипухлинні засоби

Гестоноронкапроат (Gestonoroncaproat )
CH3
COCH3
OCO(CH2)4CH3
O
17α-капронокси-19-норпрогестерон або 17α-гексаноїлокси-19нор-4-прегнен-3,20-діон
Застосовують при аденомі передміхурової залози, а також: при
карциномі ендометрію і ракові молочної залози. Пригнічує
стимулюючий вплив метаболітів тестостерону на ріст пухлин.
Випускають 10 % розчин в олії в ампулах по 2 мл.

70.

Медроксипрогестеронацетат
(Medroxyprogesterone acetate )
CH3
COCH3
OCOCH3
CH3
O
CH3
17α-ацетокси-6α-метил-4-прегнен-3,20-діон
Випускають у таблетках по 0.1; 0.2; 0.25; 0.4 г, суспензії для
введення всередину (500 мг в 1 мл), суспензії для введення в
м'язи (Депо-провера) у флаконах по 3.3 мл (500 або 150 мг в 1 мл)
і по 6.7 мл (1.0 г).

71. Противірусні засоби Лікарські речовини – нуклеозиди пурину

Ацикловір (Aciclovirum) (ДФУ),
Герпевір, Віролекс, Зовіракс, Цевірин
O
N
HN
OH
H2N
N
N
O
2-аміно-9-[(2-гідроксіетокси)метил]-1,9-дигідро-6Нпурин-6-он або 9-(2-оксіетоксиметил)-гуанін

72.

• Властивості. Кристалічний порошок білого або майже
білого кольору. Мало розчинний у воді, легкорозчинний
у диметилсульфоксиді, дуже мало розчинний у спирті.
Розчиняється у розведених розчинах мінеральних
кислот і гідроксидів лужних металів.
• Ідентифікація:
Інфрачервоний спектр субстанції повинен відповідати
ІЧ-спектру ФСЗ ацикловіру.

73.

Кількісне визначення ацикловіру
Ацидиметрія в неводному середовищі.
Титрують розчином кислоти хлорної потенціометрично,
Em = M.м. Паралельно проводять контрольний дослід:
Зберігання. У добре закупореній тарі.

74.

Застосування ацикловіру
• Противірусний засіб. Ацикловір є аналогом гуаніну –
складової частини ДНК. Завдяки подібності структур
вказаних двох речовин ацикловір взаємодіє з вірусними
ферментами, перетворюючись в ацикловіртрифосфат, і
блокує синтез вірусної ДНК.
• Застосовується при інфекціях шкіри та слизових
оболонок, викликаних вірусами Herpes simplex, Varicella
zoster, а також для профілактики інфекцій, викликаних
вірусами Herpes simplex у хворих зі зниженим
імунітетом.
• Вводять ацикловір інтравенозно, всередину та
застосовують місцево (у вигляді мазі і крему).
• Випускають у флаконах по 250 мг, таблетках по 200 мг,
3 % очну мазь і 5 % крем.

75.

76. Ганцикловір (Ganciclovirum), Цимевен

ONa
N
N
H2N
N
N
2'
3'
CH2OCHCH2OH
1'
CH2OH
Натрійна сіль 9-(1’,3’-дигідрокси-2’-пропоксиметил)
гуаніну
Білий кристалічний порошок, розчинний у воді.

77.

• Ганцикловір ефективніший від ацикловіру і діє не
тільки на віруси герпесу, але і на цитомегавірус (ЦМВ),
гальмуючи синтез ДНК і його реплікацію. Інфекції, які
викликає ЦМВ, є причиною важких ускладнень у
хворих з імунодефіцитними станами, а також при
СНІДі.
• Застосовують у вигляді інтравенозних інфекцій (вводять
по 5 мг/кг з постійною швидкістю протягом години).
• Випускають у вигляді ліофілізованого
порошку у флаконах по 0,546 г
(відповідає 0,5 г ацикловір-основи).
Зберігають у холодному
затемненому місці.

78. Зидовудин (Zidovudinum), Азидотимідин, Ретровір

O
H
H3C
1-(3’-азидо-3’-дезокси)тимідин
Азидотимідин – противірусний HO CH
2
O
засіб. Виявляє імуностимулюючу дію, збільшує
кількість Т-лімфоцитів.
Застосовують для комплексної
N
терапії СНІДу.
N N
Капсули по 100 мг.
N
N
O

79. Ідоксуридин (Idoxuridinum), Керецид, Офтан-IDU

O
5-йод-1-(2’-дезоксі)-уридин,
(5-йод-5-дезметилтимідин)
Виявляє вибірну
пригнічувальну дію на
реплікацію деяких вірусів. HO
Застосовують в
офтальмологічній практиці
як місцевий противірусний
засіб у вигляді 0,1 %
розчину для очних крапель.
I
H
N
CH2
N
O
OH
O

80.

81. Римантадин (Rimantadinum) Ремантадин

Римантадин (Rimantadinum) Ремантадин
H3C
NH2
(RS)-1-(1-aдaмантил)
етанамін
Властивості. Білий кристалічний порошок без запаху, гіркий на
смак. Важкорозчинний у воді, розчинний у спирті,
легкорозчинний у хлороформі.

82.

Ідентифікація:
1. Розчин лікарського засобу під дією натрію
нітропрусиду в присутності ацетону і натрію
карбонату набуває фіолетового забарвлення.
2. Лікарський засіб дає характерну реакцію на
хлориди.
Кількісне визначення. Ацидиметрія в
неводному середовищі в присутності меркурію
(II) ацетату, пряме титрування, індикатор –
кристалічний фіолетовий, Ем = М.м.
Зберігання. У сухому місці.

83.

• Римантадин — синтетичний противірусний препарат,
що є похідним адамантану. Механізм дії препарату
полягає у блокуванні іонних М2-каналів вірусів, що
порушує їхню здатність проникати у клітини та
вивільняти у клітинах вірусний геном.
• До римантадину чутливі лише віруси грипу типу А, а
також арбовіруси, які є збудниками кліщового
енцефаліту, до вірусів грипу типу В має лише
антитоксичну дію. Інші віруси нечутливі до препарату.
На сьогодні ВООЗ не вважає похідні адамантану
ефективними препаратами для лікування грипу.
• Римантадин випускається у вигляді таблеток по 0,05, 0,1
та 0,139 г та сиропу для прийому всередину по 100 мл
0,2 % р-ну і по 57, 227 та 454 мл 1 % р-ну.

84. Протималярійні засоби

До цієї групи належать алкалоїди хінної кори - 24
алкалоїди, основним представником яких є хінін:
HC
CH2
HO
CH
H3CO
N
3 H2O
N
6'-Метоксихіноліл-(4')-[5-вінілхінуклідил-(2)]-карбінол

85.

Хініну сульфат (Chinini
sulfas) Quinini sulfas*
HC
CH2
HO
CH
N
* H2SO4 * 2H2O
H3CO
HC
N
CH2
2
HO
CH
нейтральна сіль
H3CO
Хініну гідрохлорид
(Chinini hydrochloridum)
Quinini hydrochloridum*
N
* HCl *2H2O
N
нейтральна сіль

86.

Хініну дигідрохлорид
(Chinini
dihydrochloridum)
Хінне дерево
(Chinchona Remija)
HC
HO
CH
N
H3CO
* 2HCl
N
кисла сіль
CH2

87.

Добування
Хінін вперше виділений на початку 19 ст. харківським
професором Ф.І. Гізе. Кору подрібнюють і розмішують з
сумішшю вапна і NaOH (для переведення солей алкалоїдів у
вільні основи), потім екстрагують при 60-65оС органічними
розчинниками. Екстракт промивають Н2SО4. З водного розчину
випадає в осад хінін-сульфат, який очищають кристалізацією.
Інші алкалоїди хінної кори розділяють далі за допомогою
іоннообмінних смол. З сульфату хініну шляхом обміну з солями
Ва2+ добувають інші солі хініну.
Властивості
Солі хініну - безбарвні кристалічні речовини, без запаху,
дуже гіркі на смак. Під дією світла поступово жовтіють. Усі
вони є лівообертаючими оптичними ізомерами.
Розчинність
Хініну дигідрохлорид - дуже легко розчинний; хініну г/х розчинний, а хініну сульфат - мало розчинний у воді.

88. Ідентифікація солей хініну

1.
2.
3.
4.
5.
Розрізнювальні реакції - на аніони відповідних солей:
хлориди або сульфати.
Реакція на алкалоїди з реактивом Драгендорфа.
Розчини всіх солей хініну при підкисленні H2SO4 розв.
дають блакитну флуоресценцію в УФ - світлі.
Питоме обертання 3 % розчинів солей у 0,1 М розчині
кислоти хлоридної у перерахунку на суху речовину
становить: хініну дигідрохлориду - 225°; хініну
гідрохлориду - 245°; хініну сульфату - 240°.
При взаємодії спиртового розчину солі, підкисленої
H2SO4, з спиртовим розчином йоду утворюються
характерні (у вигляді листочків) зелені кристали
герепатиту 4C20H24O2N2 · 2H2SO4 · 2HI · I4 · 6H2O.

89.

6. Загальна реакція - талейохінна проба: до розчину солі хініну
додають декілька крапель бромної води й розчин аміаку з'являється смарагдово-зелене забарвлення:
HC
CH2
HO
CH2
Br
Br
HO
CH
N
O
Br2
H3CO
CH2
OH OH
HO
N
HN
Талейохін
N
N
NH4OH
N
HC
CH
CH
O
N
NH
HC

90.

7. Ерітрохінна реакція. Під дією бромної води і калій
гексаціаноферату (ІІІ) в лужному середовищі на розчин хініну
виникає червоне забарвлення. Ця реакція в 10 разів чутливіша
за талейохінну, але забарвлення швидко зникає.
R
H3CO
O
5
R
H3CO
-
Br2; OH ; K3[Fe(CN)6]
7
H
N
R
O
H
N
R
H3CO
H3CO
O
7
N
H
N
R - хінуклідиновий фрагмент хініну
O
- H2
R
H3CO
5
Ерітрохін
N

91.

Кількісне визначення солей хініну
1. Гравіметрія, яка базується на осадженні основи хініну
розчином NaOH, екстрагуванні її хлороформом і
зважуванні залишку, отриманого після відгонки
хлороформу. Відсотковий вміст хініну в перерахунку
на суху речовину розраховують за формулою:
X = (mв.ф.•F•100)/mнав. 100/(100-В)
F – гравіметричний фактор, F = М.мсолі хініну/М.моснови хініну
В – масова частка вологи, %
2. Солі хініну в лікарських формах визначають
алкаліметрично в нейтралізованій за фенолфталеїном
суміші хлороформу і спирту:
X • HCl + NaOH X + NaCl + H2O (Е = М.м.)
(X)2 • H2SО4 + 2NaOH 2X + Na2 SО4 + 2H2O
(Е = М.м./2)

92.

3. Ацидиметрія в неводному середовищі. (Е = М.м./2).
4. Броматометрія, пряме титрування. (Е = М.м./2).
KBrO3 + 5KBr + 6HCl → 3Br2 + 6KCl + 3H2O;
HC
CH2
HC
CH2
Br
Br
HO
HO
CH
N
CH
Br2
H3CO
N
H3CO
.
N
N

93.

Випробування на чистоту
Специфічною домішкою в хініну гідрохлориді є
барій - розчин, підкислений HCl, не повинен мутніти
впродовж 2 год. після додавання розчину H2SО4
розведеної.
Зберігання
У ЩКЗ, що вберігає від дії світла. Застосування
Протималярійні засоби. Стимулюють мускулатуру
матки (хініну сульфат і хініну гідрохлорид).
Хініну сульфат: порошок, табл. 0,15 і 0,5 г; 1,0-1,2 г на
добу внутрішньо при малярії
Хініну г/х: табл. 0,25 і 05 г; хініну дг/х: 50 % р-ин 1,0 мл

94.

95. Акрихін (Acrichinum)

CH3
C2H5
HN
C
H
CH2 CH2 CH2 N
OCH3
Cl
*2HCl
C2H5
N
2-метокси-6-хлор-9-(1’-метил-4’-діетиламінобутил)аміноакридину дигідрохлорид
Акрихін – жовтий дрібнокристалічний порошок, дуже гіркий на
смак. Розч. у воді, легко розч. в спирті, практично нерозчинний в
хлороформі та ефірі.
Акрихін – це лікувальний і профілактичний протималярійний засіб,
який діє на безстатеві форми малярійних плазмодіїв – шизонти.
На гаметоцити та тканинні форми плазмодіїів препарат не діє.

96.

Ідентифікація
Для розбавлених водних розчинів характерна інтенсивна
флуоресценція.
Аміак осаджує з розчину препарату жовтий осад основи
акрихіну, яка дуже легко розчиняється в ефірі.
Йодид калію осаджує жовтий гідройодид акрихіну.
Для виявлення іонів хлору в препараті добавляють до
розчину препарату HNO3, відфільтровують осад нітрату
акрихіну і до фільтрату добавляють AgNO3, в результаті
чого випадає білий осад AgCl.
Сулема осаджує з слабкокислого розчину жовтий осад
комплексної солі.
Кількісне визначення препарату полягає в осадженні хромату
акрихіну відомою кількістю 0,1 М K2Cr2O7 при наявності
ацетату натрію. Після відфільтровування осаду добавляють
до частини фільтрату КІ і титрують йод, що виділився, 0,1
М розчином Na2S2O3.

97. Антипротозойні засоби

Метронідазол (Metronidazolum) (ДФУ 2 )
Трихопол, Флагіл, Кліон
N
O2N
N
CH3
CH2СH2OH
2-(2-Метил-5-нітро-1Н-імідазол-1-іл)етанол
Властивості. Кристалічний порошок білого або
жовтавого кольору. Мало розчинний у воді Р, ацетоні Р,
96 % спирті Р і метиленхлориді Р.

98. Синтезують метронідазол з етилендіаміну за схемою:

H2C NH2
H2C NH2
H
O
2 CH3COOH H2C N C CH3
-2H2O
O
H
H2C N C
CH3
N
HONO2
H2SO4, Na2SO4 O N
2
N
H
N
CaO
N
H
H2C
N
CH3
CH2
N
O
CH3
N
H
O2N
N
CH3
CH2CH2OH
CH3

99.

Ідентифікація метронідазолу
А. Температура плавлення. Від 159 °С до 163 °.
В. УФ-спектроскопія.
С. ІЧ-спектроскопія.
D. Утворення азобарвника після відновлення нітрогрупи цинком:
діазотування розчином NaNO2 в середовищі HCl з утворенням
солі діазонію з подальшим азосполученням з лужним розчином
-нафтолу і утворенням азобарвника червоного кольору:
N
O2N
N
N
Zn
CH3
[H]
H2N
CH2CH2OH
N
N
NaNO2
CH3 HCl
N N
HO
N
NaOH
NaO
N
CH3
CH2CH2OH
CH2CH2OH
N
N
N
CH3
CH2CH2OH
Cl

100.

Кількісне визначення метронідазолу
1. Ацидиметрія, неводне титрування (за
піридиновим Нітрогеном)
Наважку субстанції розчиняють в льодяній
ацетатній кислоті і титрують стандартним
розчином перхлоратної кислоти
потенціометрично. Em = М. м.
2. УФ-спектроскопія
3. Фотоколориметрія
Зберігання. Список сильнодіючих
препаратів. У щільно закупореному
контейнері, в захищеному від світла місці.

101. Застосування метронідазолу

• Володіє широким спектром дії відносно простих,
лямблій, анаеробних бактерій, пригнічує розвиток
Trichomonas vaginalis. Неактивний щодо грибів і
бактерій аеробів.
• Застосовують для лікування гострого і хронічного
трихомонадозу у жінок і чоловіків, лямбліозу, амебіазу,
шкірного лейшманіозу.
• Особливість метронідазолу в тому, що він викликає
сенсибілізацію до алкоголю і тому його застосовують
для лікування алкоголізму (по 0,5–0,75 г після їжі
протягом 3–4 днів).
• Форми випуску: таблетки 0,25 г; 0,5 г; вагінальні
свічки по 0,5 г, для внутрішньовенного введення –
метронідазолгемісукцинат ліофілізований
(Metronidazolhemisuccinas) по 0,5 г і 0,3 г з розрахунку
на метронідазол.

102.

103.

Тинідазол (Tinidazolum), Фазижин
N
O2N
N
CH3
CH2СH2SO2C2H5
1-(2’-Етилсульфонілетил)-2-метил-5-нітроімідазол
• Властивості. Кристалічний порошок білого кольору.
Мало розчинний у воді Р.
• Застосовують при трихомонадозі у чоловіків, лямбліозу
та амебній дизентерії.
• Випускають у таблетках по 0,5 г.

104. Засоби для лікування гельмінтозів Піперазину адипінат (Piperazini adipas) (ДФУ)

NH
HN
COOH
HOOC
Піперазину гександіоат

105.

Ідентифікація
А. ІЧ-спектроскопія
В. ТШХ (пластинки проявляють нінгідрином)
С. З водного розчину препарату концентрована
хлористоводнева кислота осаджує адипінову кислоту у
вигляді білого кристалічного осаду, який екстрагують тричі
ефіром, висушують, і який плавиться при температурі 150 1540С.
Кількісне визначення
Ацидиметрія в неводному середовищі. Розчинник – оцтова
кислота безводна, титрант – 0,1 М розчин хлорної кислоти,
індикатор – нафтолбензеїн (перехід забарвлення від
коричнювато-жовтого до зеленого).
Ем = 1/2М.м.
Піперазин застосовується при аскаридозі та ентеробіозі в дозі
1 г 3-4 рази на день. Випускається у вигляді таблеток по 0,2
та 0,5 г, і 5 % розчину для перорального застосування по
100 мл.

106. Пірантел Pirantelum

N
N
S
CH3
(E)-1,4,5,6-Тетрагідро-1-метил-2-[2-(2-тієніл)етеніл]піримідин
Пірантел — синтетичний протигельмінтний препарат, що є
похідним тетрагідропіримідину, вузького спектру дії.
Антигельмінтна дія препарату зумовлена антихолінестеразною дією, що приводить до нервово-м'язової блокади і
спастичного паралічу м'язів як у зрілих паразитів, так і
личинок.
Показаний при аскаридозі, некаторозі, анкілостомозі,
трихоцефальозі, ентеробіозі, стронгілоїдозі.
Пірантел випускають у вигляді таблеток по 0,125 та 0,25 г, а
також суспензії для прийому всередину по 15 мл.

107.

Мебендазол (Mebendazolum), Вермокс
O
C
C6H5
NH
N
NHCOOCH3
5-бензоїл-2-карбметоксіамінобензімідазол
Мебендазол – високоефективний антигельмінтний
засіб. Застосовують при ентеробіозі та трихоцефальозі,
аскаридозі, анкілостомідозі, змішаних інвазіях.
Приймають всередину 0,1 г (один раз). Випускають
у табл. по 0,1 г. Зберігають як сильнодіючі речовини.

108.

109.

м. Луцьк, замок Любарта
Дякую за увагу!
English     Русский Правила