1.43M
Категория: ФизикаФизика

Методы определения свойств объектов

1.

МЕТОДЫ ОПРЕДЕЛЕНИЯ СВОЙСТВ ОБЪЕКТОВ
АНАЛИТИЧЕСКИЕ
(НА ОСНОВЕ МАТЕМАТИЧЕСКИХ МОДЕЛЕЙ)
ДЛЯ ПРОВЕРКИ АДЕКВАТНОСТИ МОДЕЛИ
НЕОБХОДИМ ЭКСПЕРИМЕНТ
ЭКСПЕРИМЕНТАЛЬНЫЕ
АКТИВНЫЕ
ПАССИВНЫЕ
ВОЗМУЩАЮЩИЕ
ВОЗДЕЙСТВИЯ
СТУПЕНЧАТОЕ
ИМПУЛЬСНОЕ
СИНУСОИДАЛЬНОЕ
ОБРАБОТКА РЕЗУЛЬТАТОВ ЭКСПЕРИМЕНТА - ИДЕНТИФИКАЦИЯ
СТРУКТУРНАЯ
ПАРАМЕТРИЧЕСКАЯ
1

2.

ТИПОВЫЕ ЗАКОНЫ РЕГУЛИРОВАНИЯ
ПОЗИЦИОННЫЙ (ПЗ) РЕГУЛЯТОР – это регулятор, у
которого регулирующий орган может занимать 0, если Y 0
ограниченное число определенных положений 1, если Y 0
ПОЛОЖИТЕЛЬНАЯ ЗОНА
РЕГУЛИРОВАНИЯ
ОТРИЦАТЕЛЬНАЯ ЗОНА
РЕГУЛИРОВАНИЯ
2

3.

ПРОПОРЦИОНАЛЬНЫЙ РЕГУЛЯТОР
П-РЕГУЛЯТОР (СТАТИЧЕСКОЙ РЕГУЛЯТОР) – это
регулятор, у которого перемещение регулируемого органа
пропорционально отклонению регулируемого параметра от
за-данного значения.
УРАВНЕНИЕ ДИНАМИКИ
1
( t ) K P Y ( t ) Y ( t )
ПЕРЕДАТОЧНАЯ ФУНКЦИЯ W(P) = KP.
3

4.

ИНТЕГРАЛЬНЫЙ РЕГУЛЯТОР
И-РЕГУЛЯТОР – это регулятор, у которого скорость перемещения регулирующего органа
пропорциональна отклонению регулируемого параметра от заданного значения.
t
1
( t )
Y ( t ) dt
УРАВНЕНИЕ ДИНАМИКИ
TИ 0
ПЕРЕДАТОЧНАЯ ФУНКЦИЯ W( P) 1
ТИp
4

5.

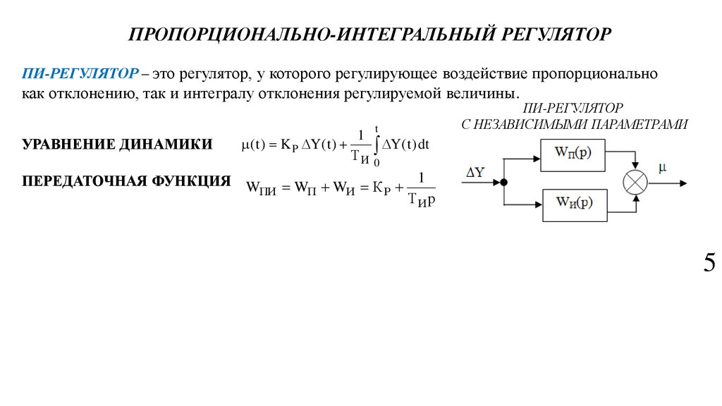
ПРОПОРЦИОНАЛЬНО-ИНТЕГРАЛЬНЫЙ РЕГУЛЯТОР
ПИ-РЕГУЛЯТОР – это регулятор, у которого регулирующее воздействие пропорционально
как отклонению, так и интегралу отклонения регулируемой величины.
t
УРАВНЕНИЕ ДИНАМИКИ
1
( t ) K P Y ( t )
Y ( t ) dt
ТИ 0
ПИ-РЕГУЛЯТОР
С НЕЗАВИСИМЫМИ ПАРАМЕТРАМИ
ПЕРЕДАТОЧНАЯ ФУНКЦИЯ W W W К 1
ПИ
П
И
Р
ТИр
5

6.

ПРОПОРЦИОНАЛЬНО-ИНТЕГРАЛЬНЫЙ РЕГУЛЯТОР
t
1
(
t
)
K
1
Y
(
t
)
dt
P
УРАВНЕНИЕ ДИНАМИКИ
ТИKP
0
ПИ-РЕГУЛЯТОР
С ЗАВИСИМЫМИ ПАРАМЕТРАМИ
ПЕРЕДАТОЧНАЯ ФУНКЦИЯ
6

7.

ДИФФЕРЕНЦИАЛЬНЫЙ РЕГУЛЯТОР
Д-РЕГУЛЯТОР – это регулятор, у которого есть составляющая пропорциональная скорости
изменения отклонения регулируемого параметра.
ПД-РЕГУЛЯТОР - пропорционально-дифференциальный
d Y ( t )
( t ) K P Y ( t ) Т Д
УРАВНЕНИЕ ДИНАМИКИ
dt
ПЕРЕДАТОЧНАЯ ФУНКЦИЯ WПД WП WД К Р Т Д р
7

8.

ПРОПОРЦИОНАЛЬНО -ИНТЕГРАЛЬНО-ДИФФЕРЕНЦИАЛЬНЫЙ
(ПИД) РЕГУЛЯТОР
УРАВНЕНИЕ ДИНАМИКИ
t
1
d Y( t )
( t ) K P Y( t )
Y
(
t
)
dt
Т
Д
Т И 0
dt
ПЕРЕДАТОЧНАЯ ФУНКЦИЯ
WПИД К Р
1
ТИр
ТД p
8

9.

УРАВНЕНИЕ СИСТЕМЫ АВТОМАТИЧЕСКОГО РЕГУЛИРОВАНИЯ
Структурная схема системы регулирования – это графическое
отображение системы дифференциальных уравнений
1
W1 ( p)
T1p
W2 ( p) K1
W3 (p) K3
ОТРИЦАТЕЛЬНАЯ ОБРАТНАЯ СВЯЗЬ ОБЕСПЕЧИВАЕТ
УСТОЙЧИВОСТЬ ДИНАМИЧЕСКИХ СИСТЕМ
9

10.

СТРУКТУРА ОДНОКОНТУРНОЙ СИСТЕМЫ РЕГУЛИРОВАНИЯ
39

11.

УСТОЙЧИВОСТЬ АСР
WЧИС ( р)
WЗС ( р)
WЗНАМ ( р)
ХАРАКТЕРИСТИЧЕСКОЕ УРАВНЕНИЕ WЗНАМ ( р) 0
а 0 р n а1р n 1 ... а n 1р а n 0
11

12.

ОЦЕНКИ КАЧЕСТВА РЕГУЛИРОВАНИЯ
МОНОТОННЫЙ
АПЕРИОДИЧЕСКИЙ
КОЛЕБАТЕЛЬНЫЙ
ВХОДНОЕ ВОЗДЕЙСТВИЕ
ПО КАНАЛУ ЗАДАНИЯ
ВХОДНОЕ ВОЗДЕЙСТВИЕ
ПО КАНАЛУ ВОЗМУЩЕНИЯ
12

13.

ВРЕМЯ РЕГУЛИРОВАНИЯ
TP – время, в течение которого отклонение
регулируемой величины от заданного значения
становится меньше наперед заданной величины
2 m 0,05 YЗД ( t ); Y( t ) YЗД ( t ) m
13

14.

ОЦЕНКИ КАЧЕСТВА РЕГУЛИРОВАНИЯ
ПЕРЕРЕГУЛИРОВАНИЕ
YMAX YЗД
YЗД
100 %
МАКСИМАЛЬНОЕ ОТНОСИТЕЛЬНОЕ
ОТКЛОНЕНИЕ
Y
YMAX
100 %
YЗД
14

15.

ОЦЕНКИ КАЧЕСТВА РЕГУЛИРОВАНИЯ
УСТАНОВИВШЕЕСЯ
ОТКЛОНЕНИЕ
ПЕРИОД КОЛЕБАНИЙ,
ЧАСТОТА
КОЛЕБАТЕЛЬНОСТЬ
YMAX 2 YЗД
ЗАТУХАНИЕ Y
MAX1
YЗД
15

16.

ОЦЕНКИ КАЧЕСТВА РЕГУЛИРОВАНИЯ
ПРЯМЫЕ
ПРЯМЫЕ ПОКАЗАТЕЛИ
ВРЕМЯ РЕГУЛИРОВАНИЯ
ТР
Y
Y MAX 100 %
YЗД
МАКСИМАЛЬНОЕ ДИНАМИЧЕСКОЕ
ОТКЛОНЕНИЕ
ПЕРЕРЕГУЛИРОВАНИЕ
YMAX YЗД
YЗД
100 %
YMAX 2 YЗД
КОЭФФИЦИЕНТ ЗАТУХАНИЯ
СТАТИЧЕСКАЯ ОШИБКА
Y=YЗД -YУСТ
КОСВЕННЫЕ
КОСВЕННЫЕ ПОКАЗАТЕЛИ
ИНТЕГРАЛЬНЫЙ КРИТЕРИЙ (ТОЛЬКО ДЛЯ
АПЕРИОДИЧЕСКИХ ПРОЦЕССОВ)
ИНТЕГРАЛЬНЫЙ КВАДРАТИЧНЫЙ
КРИТЕРИЙ
TРЕГ
I=
I2 =
Y t ∙ dt
0
TРЕГ
Y t
2 ∙ dt
0
YMAX1 YЗД
16

17.

СИНТЕЗ АСР
СТРУКТУРНЫЙ
ПАРАМЕТРИЧЕСКИЙ
ИСХОДНЫЕ ДАННЫЕ: МАТЕМАТИЧЕСКАЯ МОДЕЛЬ ОБЪЕКТА РЕГУЛИРОВАНИЯ, ПАРАМЕТРЫ
РЕГУЛИРУЕМОЙ ПЕРЕМЕННОЙ, УПРАВЛЯЮЩЕГО ВОЗДЕЙСТВИЯ И ВОЗМУЩЕНИЙ
ФОРМУЛИРОВКА КРИТЕРИЯ ОПТИМАЛЬНОСТИ
ВЫБОР СТРУКТУРЫ СИСТЕМЫ И
ЗАКОНА РЕГУЛИРОВАНИЯ
ВЫБОР ПАРАМЕТРОВ ЗАКОНА
РЕГУЛИРОВАНИЯ
П-регулятор
τO
English     Русский Правила