708.24K
Категория: МатематикаМатематика

Критические точки и точки экстремума функции

1.

2.

10.4.1.28 знать определения критических точек и точек экстремума
функции, условие существования экстремума функции;

3.

– знает определение критических точек и точек экстремума
– знает условие существования экстремума функции
– находит критические точки функции

4.

назовите точки максимума (минимума) функции

5.

Необходимое условие экстремума функции.
Если функции у= f(х) определена в окрестностях точки
х=х0 и х0 является точкой экстремума функции. Тогда либо
f'(х)=0, либо в этой точке х0 не существует производная
данной функции.

6.

Фронтальная работа.
Найти критические точки функции:
1) f(x)=4-2x+7x2
2) f(x)=1+cosx,
3) f(x)= x-2 sin x
4) f(x)=4x- x3/3
Доказать что функция не имеет критических точек
1)у = tgx
2) у=3x-7
3) у= х
4) у=3x5 + 2х
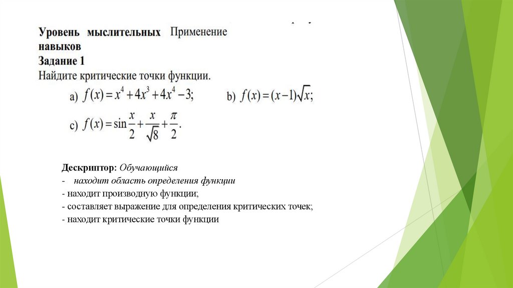
Дескриптор: Обучающийся
- находит область определения функции
- находит производную функции;
- составляет выражение для определения критических точек;
- находит критические точки функции

7.

х = 0 – не критическая точка, не
является внутренней точкой
области определения.
х = -1 – не критическая точка, не
принадлежит D (f).

8.

Дескриптор: Обучающийся
- находит область определения функции
- находит производную функции;
- составляет выражение для определения критических точек;
- находит критические точки функции

9.

https://en.ppt-online.org/514061
English     Русский Правила