Оценка эффективности использования труда работников организации
Трудоемкость работ -характеризует затраты труда на производство единицы продукции
Выработка одного работника - это объем продукции (СМР), произведенный одним работником за единицу времени – час, день или
Показатели выработки:
Факторный анализ повышения производительности труда
Факторы, которые влияют на производительность
Этапы факторного анализа
Определение исходных показателей для факторного анализа
Определение выработки отчетного периода В пер(мес., кв., год)
Определение влияния разных факторов на изменение производительности
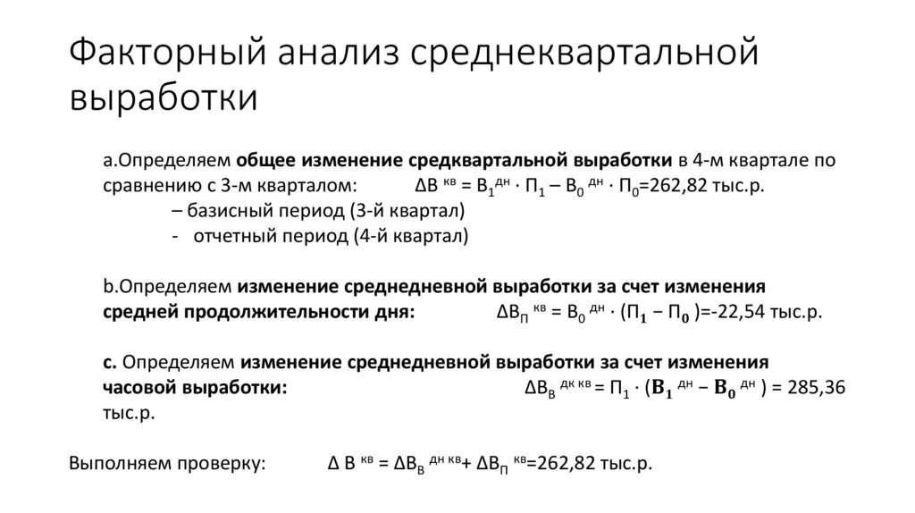
Определение влияния разных факторов на изменение среднеквартальной выработки
ПЗ_5. Оценка эффективности использования труда работников организации
ПЗ_5. продолжение
ПЗ_5. продолжение
Факторы интенсификации
ПЗ_5. продолжение
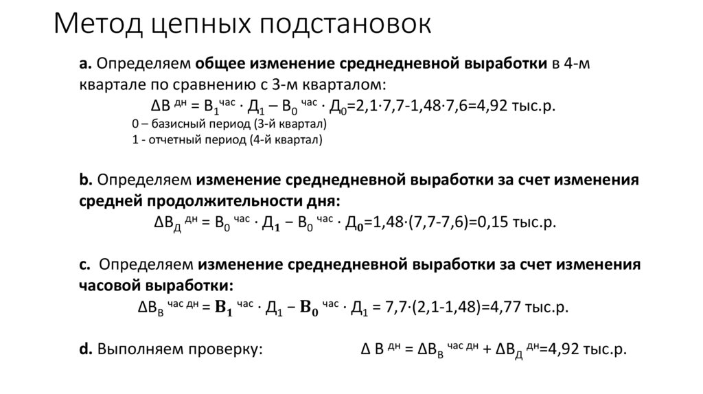
Метод цепных подстановок
ПЗ_5. продолжение
Факторный анализ среднеквартальной выработки
382.45K
Категория: МенеджментМенеджмент

Оценка эффективности использования труда работников организации

1. Оценка эффективности использования труда работников организации

2.

ПРОИЗВОДИТЕЛЬНОСТЬ
Трудоемкость
работ
(t)
Выработка
(В)

3. Трудоемкость работ -характеризует затраты труда на производство единицы продукции

НОРМАТИВНАЯ
трудозатраты (чел.−дн;чел.−ч.)
t=
.
English     Русский Правила