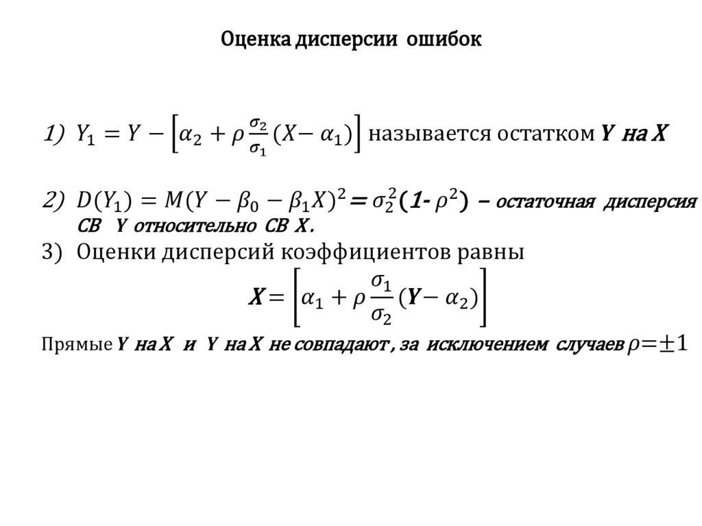
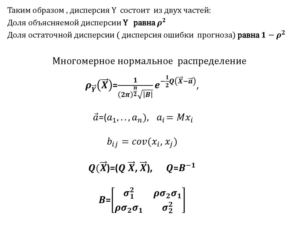
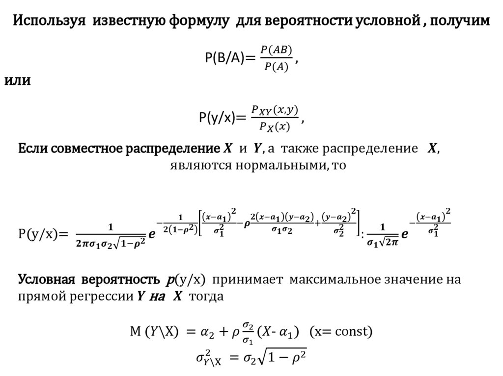
390.87K
Категория:
Математика
Похожие презентации:
Линейная регрессия
Корреляция и регрессия
Множественная регрессия
Парная регрессия
Нелинейная регрессия
Множественная регрессия
Множественная регрессия
Множественная регрессия
Нелинейная регрессия
Множественная регрессия
Регрессия
1.
Вероятность попадания точки в область эллипса рассеяния D_λ легко вычислить переходя к полярным координатам с полюсом в центре
Вероятность попадания точки в область эллипса
рассеяния
English
Русский
Правила