Дискретная математика
Дискретная математика - область математики, в которой изучаются свойства структур конечного характера, а также бесконечных
Список литературы:
Элементы Теории Множеств. Множества. Операции над множествами.
Способы описания некоторого множества:
Примеры задания множеств:
Если каждый элемент множества А является элементом множества В, то А называется подмножеством множества В. А  В Два множества
Соотношения между множествами наглядно поясняют диаграммы Венна (круги Эйлера)
Эквивалентные множества. Мощность множеств.
1.16M
Категория: МатематикаМатематика

Дискретная математика. Элементы теории множеств. Множества. Операции над множествами

1. Дискретная математика

ДИСКРЕТНАЯ МАТЕМАТИКА

2. Дискретная математика - область математики, в которой изучаются свойства структур конечного характера, а также бесконечных

ДИСКРЕТНАЯ МАТЕМАТИКА - ОБЛАСТЬ МАТЕМАТИКИ,
В КОТОРОЙ ИЗУЧАЮТСЯ СВОЙСТВА СТРУКТУР КОНЕЧНОГО
ХАРАКТЕРА,
А
ТАКЖЕ
БЕСКОНЕЧНЫХ
СТРУКТУР,
ПРЕДПОЛАГАЮЩИХ СКАЧКООБРАЗНОСТЬ ПРОИСХОДЯЩИХ В
НИХ ПРОЦЕССОВ ИЛИ ОТДЕЛИМОСТЬ СОСТАВЛЯЮЩИХ ИХ
ЭЛЕМЕНТОВ.

3. Список литературы:

СПИСОК ЛИТЕРАТУРЫ:
1.
Судоплатов С.В., Овчинникова Е.В. - Элементы дискретной математики
2.
Новиков Ф.А. - Дискретная математика для программистов
3.
Хаггарти Р. - Дискретная математика для программистов
4.
Яблонский С. В. Введение в дискретную математику
5.
Виленкин Н.Я. – Комбинаторика
6.
Игошин В.И. - Математическая логика и теория алгоритмов
7.
Андерсон Дж. - Дискретная математика и комбинаторика
8.
Шевелев Ю.П. - Дискретная математика

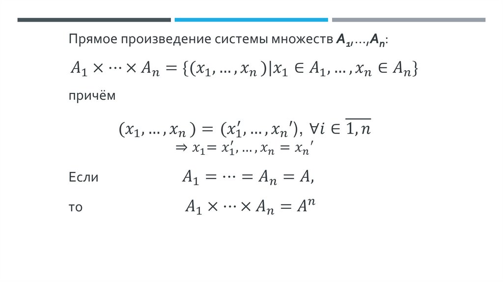
4. Элементы Теории Множеств. Множества. Операции над множествами.

ЭЛЕМЕНТЫ ТЕОРИИ МНОЖЕСТВ.
МНОЖЕСТВА. ОПЕРАЦИИ НАД МНОЖЕСТВАМИ.
Понятие «множество» является первичным и неопределяемым.
Множество можно представить как совокупность элементов, обладающих некоторым
общим свойством.
Предметы (объекты), составляющие данное множество, называются его элементами.
Элемент х принадлежит множеству А
x А
Элемент х не принадлежит множеству А
x А

5. Способы описания некоторого множества:

СПОСОБЫ ОПИСАНИЯ НЕКОТОРОГО МНОЖЕСТВА:
a) Задать список элементов, входящих в данное множество.
А={a1,…,an}
b)Указать
общее свойство элементов, принадлежащих
множеству (характеристическое свойство).
А={х|Р(х)}, где Р(х) – свойство, характеризующее в
точности все элементы множества А

6. Примеры задания множеств:

ПРИМЕРЫ ЗАДАНИЯ МНОЖЕСТВ:
Пример1: Множество М арабских цифр:
• перечислением М={0,1,2,…,9}
• посредством характеристического свойства
М={x| x –арабская цифра}
Пример2: Множество нечётных чисел
• перечислением {±
English     Русский Правила