467.50K
Категория: ФизикаФизика

Конвекция

1.

Конвекция – процесс переноса теплоты при
перемещении объемов жидкости или газа в
пространстве из области одной температуры в область с
другой температурой.
Конвективным теплообменном называется процесс
передачи теплоты, в котором совместно участвуют
теплопроводность и конвекция.

2.

В зависимости от причины вызывающей движение
жидкости, различают конвективный теплообмен при
свободном движении жидкости (свободная конвекция)
и конвективный теплообмен при вынужденном
движении жидкости (вынужденная конвекция).
Свободная конвекция возникает вследствие разности
плотностей неравномерно нагретых слоев жидкости или
газа в поле сил тяготения.
Вынужденная конвекция возникает под влиянием
внешнего воздействия (например, ветра, насоса,
компрессора, вентилятора и т.д.).

3.

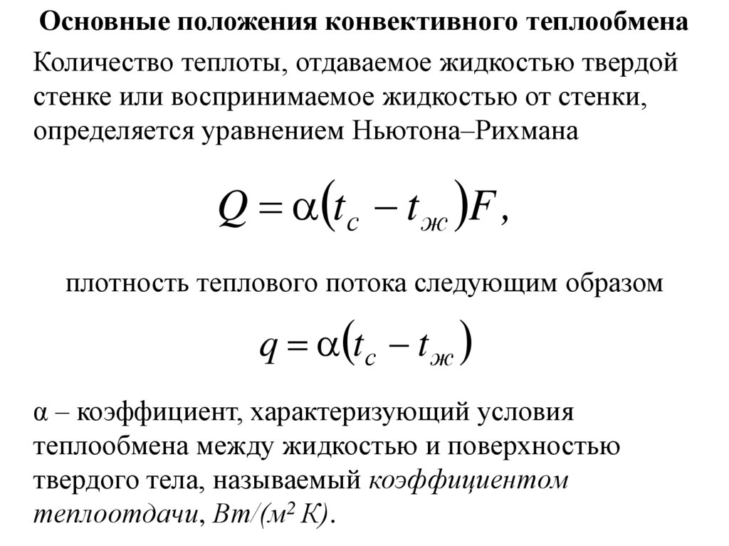
Основные положения конвективного теплообмена
Количество теплоты, отдаваемое жидкостью твердой
стенке или воспринимаемое жидкостью от стенки,
определяется уравнением Ньютона–Рихмана
Q t с t ж F ,
плотность теплового потока следующим образом
q t с t ж
α – коэффициент, характеризующий условия
теплообмена между жидкостью и поверхностью
твердого тела, называемый коэффициентом
теплоотдачи, Вт/(м2 К).

4.

Дифференциальные уравнения конвективного
теплообмена
Дифференциальное уравнение конвективного
теплообмена получается при рассмотрении передачи
теплоты теплопроводностью через, практически
неподвижный слой жидкости (пограничный слой),
который имеет место вблизи твердого тела, омываемого
t
жидкостью ( q ) и передачи теплоты к
n ж
пограничному слою за счет конвективного теплообмена
( q tс t ж ).
t
t c t ж n ж

5.

Основы теории подобия и метода анализа
размерностей
Для подобия физических процессов необходимо
говорить о подобии физических величин и явлений.
Два или несколько явлений будут подобны, если
подобны все физические величины , характеризующие
эти явления, т.е. подобные между собою явления имеют
одинаковые критерии подобия.
Решение дифференциального уравнения,
описывающего данный процесс, может быть
представлено в виде функциональной зависимости
между критериями подобия, характеризующими этот
процесс и полученными из исходного уравнения.

6.

Для свободной конвекции перечень величин
определяется следующей исходной зависимостью:
f ( , g , t , , , , с р )
Теория размерностей в этом случае позволяет свести
данное выражение от семи независимых переменных к
зависимости от двух обобщенных переменных (к
уравнению подобия).

7.

Критерии подобия и критериальные уравнения
Рассмотрим безразмерные комплексы величин,
входящие в дифференциальные уравнения,
представленные в безразмерной форме:
l w l w l g t l
;
;
; ;
,
2
a
a
3
Безразмерные комплексы, составленные из
размерных величин, называются критериями подобия.

8.

Число Нуссельта, или критерий теплоотдачи,
характеризует соотношение тепловых потоков,
передаваемых за счет конвективного теплообмена и
теплопроводности на границе твердое тело текущая
среда
Nu

9.

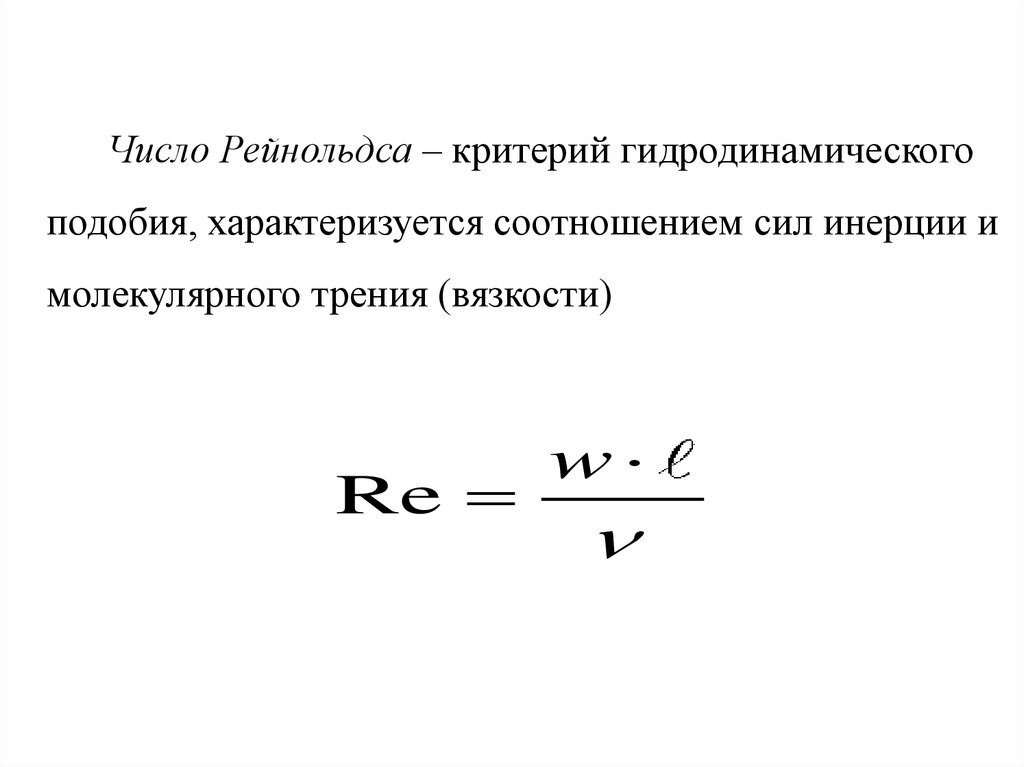
Число Рейнольдса – критерий гидродинамического
подобия, характеризуется соотношением сил инерции и
молекулярного трения (вязкости)
Re
w

10.

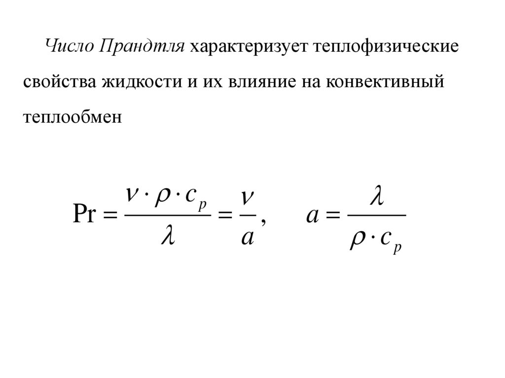
Число Прандтля характеризует теплофизические
свойства жидкости и их влияние на конвективный
теплообмен
cp
Pr
,
a
a
cp

11.

Число Грасгофа характеризует соотношение
подъемной силы, возникшей вследствие разности
плотностей нагретых и холодных частиц жидкости и
силы молекулярного трения, интенсивность свободного
движения жидкости:
Gr
g t
2
3

12.

Число Пекле – критерий конвективного теплообмена,
характеризует отношение плотности теплового потока,
передаваемого конвекцией, к плотности теплового
потока, передаваемого теплопроводностью
w
Pe
a
Re Pr

13.

Так как критериальные уравнения получены на
основе эксперимента, в каждом случае указывается
диапазон применимости уравнения - определяющая
температура ( при которой определяются
теплофизические свойства вещества) и линейный
размер.
В конечном счете получается общий вид
критериального уравнения
Nu f ( x, y, z, wx , wy , wz , t , Re, Pr, Gr, Fo, Bi)

14.

Важное значение, при решении задач нестационарной
теплопроводности, имеют критерии подобия Fo
(Фурье) и Bi (Био).
a
Критерий Фурье ( Fo 2 ) - характеризует
l0
безразмерное время.
Написание Критерия Био похоже на форму записи
критерия Нуссельта
l0
Bi

15.

Обработка и обобщение результатов эксперимента

16.

Теплообмен при свободной конвекции
При изучении свободной конвекции
рассматриваются три характерных случая: теплообмен
между жидкостью и телом, расположенным в
неограниченном пространстве; теплообмен в
ограниченных прослойках; совместное протекание
естественной и вынужденной конвекции.
Коэффициент теплоотдачи при свободном
движении жидкости в большом объеме определяется из
следующих уравнений подобия:
Nu f (Gr Pr)

17.

Конвективный теплообмен при свободной конвекции
на вертикальной поверхности.

18.

Для вертикальных труб и плоских стенок при
ламинарном течении жидкости (103<Gr·Pr<109)
Nu 0 ,76 Gr Pr
0 ,25
Prж Prc
0 ,25
;
Для вертикальных труб и плоских стенок при
турбулентном течении жидкости (Gr·Pr) >109
Nu 0 ,15 Gr Pr
0 ,33
Prж Prc
0 ,25
.
Определяющей температурой является температура
окружающей среды. Определяющий размер - длина
участка от начала теплообмена l.

19.

Конвективный теплообмен при свободной
конвекции у горизонтального цилиндра.
При значениях 10-3 < Gr Pr m < 5 102
(определяющий размер - диаметр, определяющая
температура t 0,5 t t ).
Значение коэффициента теплоотдачи определяется
уравнением
m
с
ж
Nu 1,18 Gr Pr
1/ 8
.

20.

При изменении комплекса 10-3 < Gr Pr < 5 102
наблюдается режим переходный от пленочного к
ламинарному.
Nu 1,18 (Gr Pr)1/ 8 .
При значениях комплекса 103 < Gr Pr >109
уравнение имеет вид
Nu 0 ,5 Gr Pr
0 ,25
Prж Prc
0 ,25
В качестве определяющего размера принят внешний
диаметр, за определяющую температуру – температура
окружающей среды.

21.

Конвективный теплообмен при свободной
конвекции на горизонтальной стенке.
Для расчета теплообмена на горизонтальной
плоской поверхности можно воспользоваться
следующим уравнением:
Nu c Gr Pr ,
n

22.

при 2 107 Gr Pr 10 13
c 0 ,135 , n 1 / 3 ;
7
Gr
Pr
2
10
при
c 0 ,54 , n 1 / 4.
За определяющий размер принимается ширина
пластины, за определяющую температуру
t m 0 ,5 t с t ж
Если теплоотдача направлена верх, то результаты
расчетов необходимо увеличить на30%, если вниз –
уменьшить на 30%.

23.

Конвективный теплообмен при свободной
конвекции в ограниченном пространстве

24.

В вертикальных каналах, если расстояние между
поверхностями велико, восходящее и нисходящее
движение протекает без взаимных помех и имеет такой
же характер, как и в неограниченном пространстве.
Если же расстояние между поверхностями мало, то
вследствие взаимных помех возникают внутренние
циркуляционные контуры, высота которых определяется
шириной щели, видом жидкости и интенсивностью
процесса.
Для очень узких щелей в которых жидкость
практически неподвижна теплообмен, в этом случае
осуществляется чистой теплопроводностью.

25.

Для упрощения расчетов переноса теплоты в
ограниченных пространствах сложный процесс
конвективного теплообмена заменяют эквивалентным
процессом теплопроводности и конвекцией
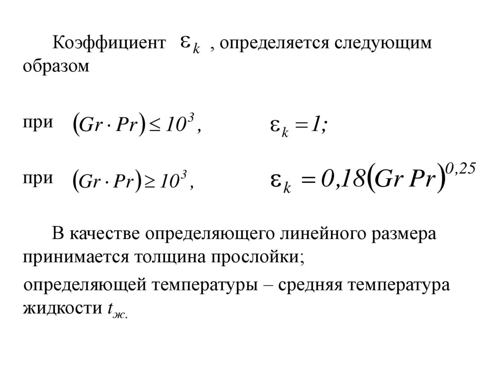
k

26.

Коэффициент
образом
k , определяется следующим
при
Gr Pr 10 3 ,
k 1;
при
Gr Pr 10 ,
k 0 ,18 Gr Pr
3
0 ,25
В качестве определяющего линейного размера
принимается толщина прослойки;
определяющей температуры – средняя температура
жидкости tж.

27.

Конвективный теплообмен при вынужденном
движении жидкости
Течение жидкости в трубах может быть ламинарным,
переходным и турбулентным в зависимости от числа
Рейнольдса.
Ламинарное движение наблюдается при
Re Re кр1 2300.
При Re 2300 возмущения потока необратимо
нарушают ламинарный режим движения и
способствуют турбулизации потока.
Однако турбулентное движение устанавливается при
Re Reкр 2 10 4 . При числах Рейнольдса от 2,3 103
до 10 4 движение жидкости является переходным от
ламинарного к турбулентному.

28.

Теплообмен при ламинарном движении жидкости
в трубах
При ламинарном течении жидкости в трубах
возможны два режима движения:
вязкостный и вязкостно-гравитационный.
Вязкостный режим существует при (GrPr) < 8·105 ,
средний коэффициент теплоотдачи при этом режиме
определяется из уравнения
13
d
Nu 1,55 Pe
l
c ж 0,14 .

29.

Определяющим линейным размером является
внутренний диаметр трубы;
определяющей температурой принята температура
t t c t л 2
(знак минус при нагревании и плюс
при охлаждении);
t л – средний логарифмический температурный напор.

30.

Вязкостно-гравитационный режим движения
имеет место при (Gr∙Pr) >8∙105, средний коэффициент
теплоотдачи в этом случае определяется по формуле
Nu 0 ,15 Re
0 ,33
Pr
0 ,33
Gr Pr Prж Prc
0 ,1
0 ,25
.
За определяющий линейный размер принят
внутренний диаметр трубы;
за определяющую температуру – средняя температура
потока.

31.

Теплообмен при турбулентном движении жидкости в
трубах
Для определения среднего коэффициента
теплоотдачи при развитом турбулентном движении
обычно используется формула М. А. Михеева
Nu 0 ,021 Re
0 ,8
Pr
0 ,43
Prж Prc
0 ,25
.
В качестве определяющего линейного размера здесь
принят внутренний диаметр трубы;
определяющая температура – средняя температура
потока.

32.

Теплообмен при поперечном обтекании труб
жидкостью
Схема движения и график изменения коэффициента
теплоотдачи при поперечном обтекании трубы

33.

Для определения коэффициента теплоотдачи при
поперечном обтекании одиночной трубы используют
следующие уравнения подобия:
при Re = 5 ÷103
Nu 0 ,5 Re
0 ,5
Pr
0 ,38
Prж Prc
0 ,25
;
при Re = 103 ÷ 2·105
Nu 0 ,25 Re
0 ,6
Pr
0 ,38
Prж Prc
0 ,25
Определяющий линейный размер - внешний диаметр
трубы; определяющая температура – температура
набегающего потока.
.

34.

Теплообмен при кипении однокомпонентной жидкости

35.

Пузырьковое кипение:
4 ,38 q
0 ,7
p
0 ,15
;
106 t 2 ,33 p 0 ,5 .
Пленочное кипение:
на вертикальной поверхности
3п r п п g
0 ,667 4
п t h
на горизонтальном цилиндре
3п r п п g
0 ,53 4
п t d

36.

Теплообмен при конденсации чистого пара
При соприкосновении пара со стенкой, температура
которой ниже температуры насыщения ts, пар
конденсируется в зависимости от состояния
поверхности стенки; образовавшаяся жидкость может
принимать форму капель или пленки. В соответствии
с этим конденсация пара называется капельной и
пленочной.
для вертикальной стенки или трубы высотой h
Nu 0 ,42 Ко
0 ,25
Prж Prc
0 ,25
для горизонтальной трубы диаметром d
Nu 0 ,72 Ко 0 ,25 Prж Prc
0 ,25
,
;

37.

Критерий конденсации
3
Ko g l r a c P t g l r t
3
r – теплота конденсации.
Определяющий линейный размер для вертикальных
стенок и труб – их высота, а для горизонтальных труб –
диаметр; определяющая температура – температура
насыщения ts.
English     Русский Правила