Обработка изображений
Точечные процессы
Точечные процессы
1. Гистограмма яркости
Построение гистрограммы
Изменение яркости
2. Изменение яркости
Изменение яркости
Негативное преобразование
3. Негатив с порогом
4. Пороговое преобразование
Увеличение контраста
Увеличение контраста
Увеличение контраста
5. Увеличение контраста
6. Уменьшение контраста
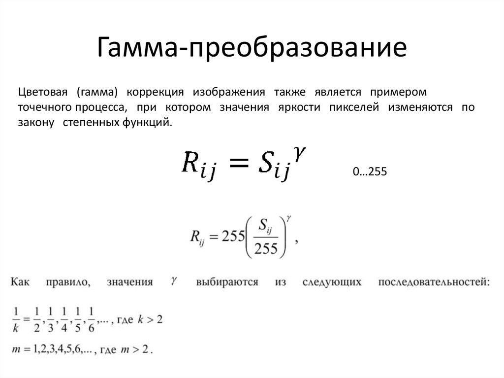
Гамма-преобразование
7. Гамма-преобразование
Квантование
9.61M
Категория: ИнформатикаИнформатика

Обработка изображений (Лекция 1)

1. Обработка изображений

Лекция 1

2. Точечные процессы

3. Точечные процессы

4. 1. Гистограмма яркости

1. Гистограмма яркости – диаграмма распределений значений интенсивности
элементов в изображении.
Гистограмма может свидетельствовать об общей яркости и контрасте
изображений.
Гистограмма является ценным методом для процесса как количественной, так
и качественной обработки изображения.
Гистограмма яркости представляет собой массив H из 256 элементов.

5.

6. Построение гистрограммы

7. Изменение яркости

b – постоянная яркости, которая может быть как положительной, так и отрицательной.

8. 2. Изменение яркости

R
Тождественное преобразование (копирование)
255
128
S
0
128
255

9. Изменение яркости

10.

11. Негативное преобразование

Идея негативного преобразования заключается в том,
чтобы сделать часть изображения, которая была светлой –
темной, а ту, что была темной – светлой.
В виде формулы негативное преобразование
выражается следующим образом:

12. 3. Негатив с порогом

Иногда вводится некий порог p , чтобы в негатив
преобразовывать только самую яркую часть изображения
(пиксели, значения, яркости которых превышают заданное
значение p ).

13.

14. 4. Пороговое преобразование

Пороговое преобразование (бинаризация) – метод
«превращения» полутонового изображения в
изображение, содержащее два цвета: черный – 0
и белый – 255.
Пороговое преобразование может быть использовано как один
из шагов при оцифровке печатных документов

15.

P=100
P=150

16.

17. Увеличение контраста

Гистограмма определяет
изображения, в которых
мало пикселей черного и
белого цветов
(низкоконтрастные
изображения).
Гистограмма
соответствует
изображениям, в
которых число черных и
белых пикселей
значительно превышает
все
остальные
(высококонтрастные
изображения)
Гистограмма
представляет
изображения, в
которых количество
пикселей с различными
интенсивностями цветов
приблизительно
одинаково
(нормальноконтрастные
изображения)

18. Увеличение контраста

19. Увеличение контраста

Для гистограмм, соответствующих
низкоконтрастным изображениям, выделяют
отрезок [Q1, Q2]
Отрезок [Q1, Q2] линейно растягивают в отрезок [0...255]
Операцию изменения контраста иногда
называют гистограммным растягиванием.
ЗАДАЧА: Написать преобразование отрезка [Q1, Q2] в отрезок [0…255]!!!

20. 5. Увеличение контраста

Проверим для Q1=10 Q2=100 (ворд)

21. 6. Уменьшение контраста

Для увеличения контарста
Отрезок [Q1, Q2] линейно растягивают в отрезок [0...255]
Для уменьшения контарста
Отрезок [0...255] линейно растягивают в отрезок [Q1, Q2]
ЗАДАЧА: Написать преобразование отрезка [0…255] в отрезок [Q1, Q2]!!!

22. Гамма-преобразование

Цветовая (гамма) коррекция изображения также является примером
точечного процесса, при котором значения яркости пикселей изменяются по
закону степенных функций.
0…255

23. 7. Гамма-преобразование

24.

25. Квантование

• 8 Квантование
• 9 Псевдораскрашивание
• 10 Соляризация
• Итого 10 методов
English     Русский Правила