Лекция №7
Теорема Остроградского-Гаусса
9.58M
Категория: ФизикаФизика

Электростатика. Постоянный электрический ток. Лекция №7

1. Лекция №7

Тема: Электростатика. Постоянный электрический
ток.
1.
2.
3.
4.
5.
6.
План лекции:
Электрический заряд. Закон сохранения заряда. Закон Кулона.
Электрическое поле. Напряженность электрического поля.
Принцип
суперпозиции
электрических
полей.
Теорема
Остроградского-Гаусса.
Работа электростатического поля. Потенциал. Разность потенциала.
Постоянный электрический ток. Сила тока. Сопротивление. Закон
Ома для участка цепи. Электродвижущая сила. Закон Ома для
замкнутой цепи.
Правила Кирхгофа.
Работа и мощность тока.

2.

3.

4.

5.

6.

7.

8.

9.

10.

11.

12.

13.

14.

15.

16.

17.

18.

19.

20.

21. Теорема Остроградского-Гаусса

22.

23.

24.

25.

26.

27.

28.

29.

30.

31.

32.

33.

34.

35.

36.

37.

38.

39.

40.

41.

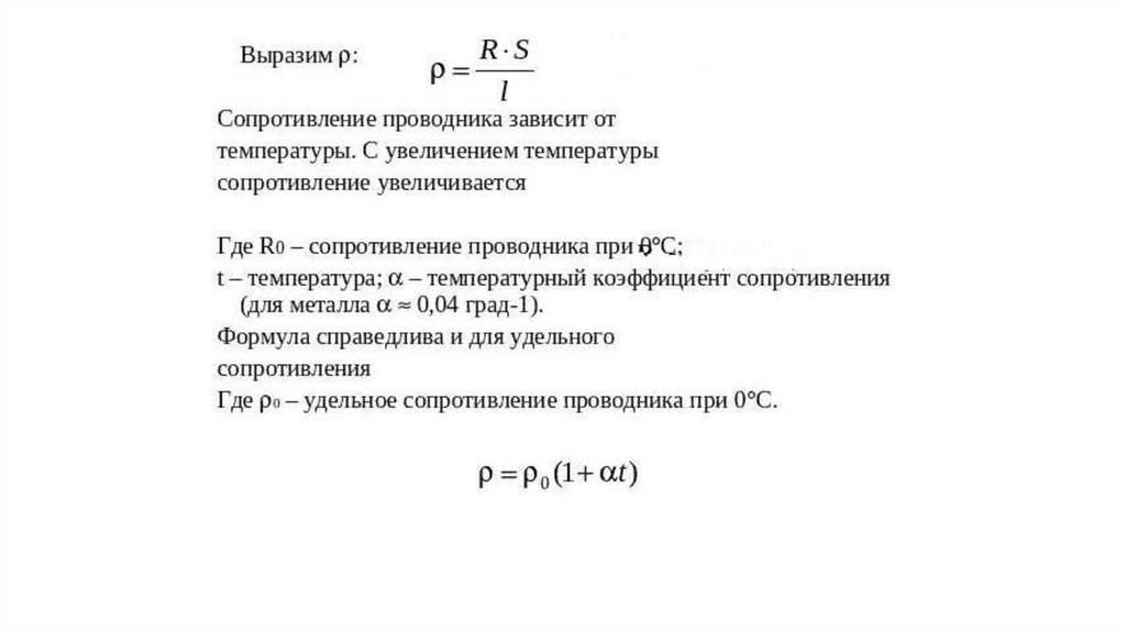
j=γ∙E
English     Русский Правила