3.60M
Категория: МатематикаМатематика

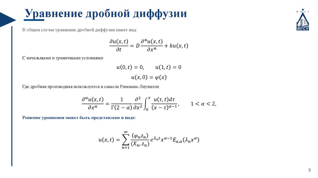
Обратная задача параметрической идентификации для модели дробной диффузии

1.

Обратная задача параметрической
идентификации для модели дробной диффузии
Выпускная квалификационная работа выполнена на кафедре Высшей математики
Докладчик
Вольных Кирилл Александрович, ИЦТМС-4-201
Научный руководитель
Ерохин Сергей Владимирович, к.т.н.
доцент кафедры Высшей математики
НИУ МГСУ 2025

2.

Цель, объект, предмет и актуальность выпускной
квалификационной работы
Цель:
• поиск оптимального решения обратной задачи параметрической идентификации для модели
дробной диффузии.
• Объект исследования:
• Модель дробной диффузии
Предмет исследования:
• Параметрическая идентификация модели на основе синтетических данных.
Актуальность:
• В современном мире всё чаще появляются новейшие материалы, которые демонстрируют
довольно специфичные характеристики и сложное поведение. Например, диффузия радона в
пористых материалах не может быть описана классическими моделями с производными
целого порядка.
2

3.

Задачи и методы исследования
Задачи:
1.
Изучение модели дробной диффузии.
2.
Реализация теоретического решения модели в программе Mathcad.
3.
Поиск оптимального численного решения задачи параметрической идентификации.
Методы:
• Методы решения прямой задачи модели дробной диффузии
• Методы идентификации параметров
• Автоматизация расчетов в Mathcad
3

4.

Виды диффузий, классическая и аномальная
Классическая диффузия.
В случае классической диффузии, уравнение изменения концентрации описывает
второй закон Фика:
English     Русский Правила