2.89M
Категория:
Математика
Похожие презентации:
Приведение квадратичной формы к каноническому виду. Метод Лагранжа. Метод ортогональных преобразований
Квадратичные формы. Знакоопределенность форм. Критерий Сильвестра
Квадратичные формы
Построение графиков квадратичной функции. Цветы в форме параболы
Квадратичные формы
Теория поверхностей. Длина дуги на поверхности. Первая квадратичная форма
Теория поверхностей. Нормальная кривизна линии на поверхности. Вторая квадратичная форма поверхности.
Квадратичная зависимость
Построение графиков квадратичной функции
Еще один способ построения графика квадратичной функции
Квадратичные формы
1.
Квадратичные формы
2.
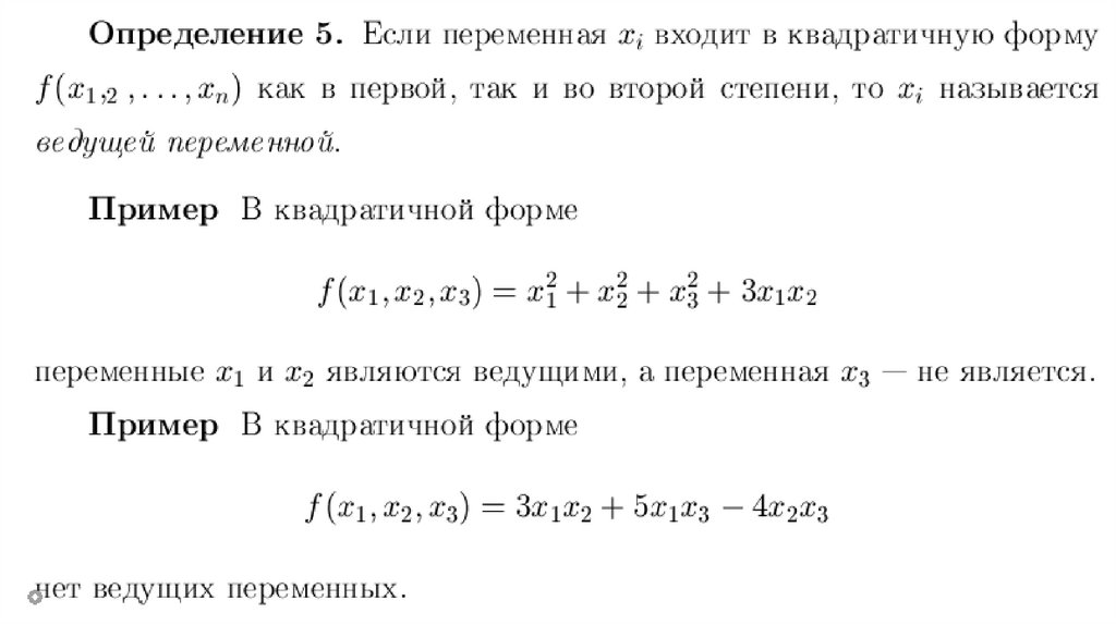
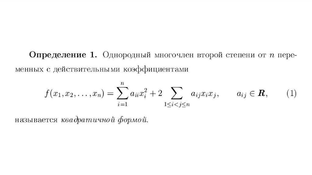
Основные определения
3.
4.
5.
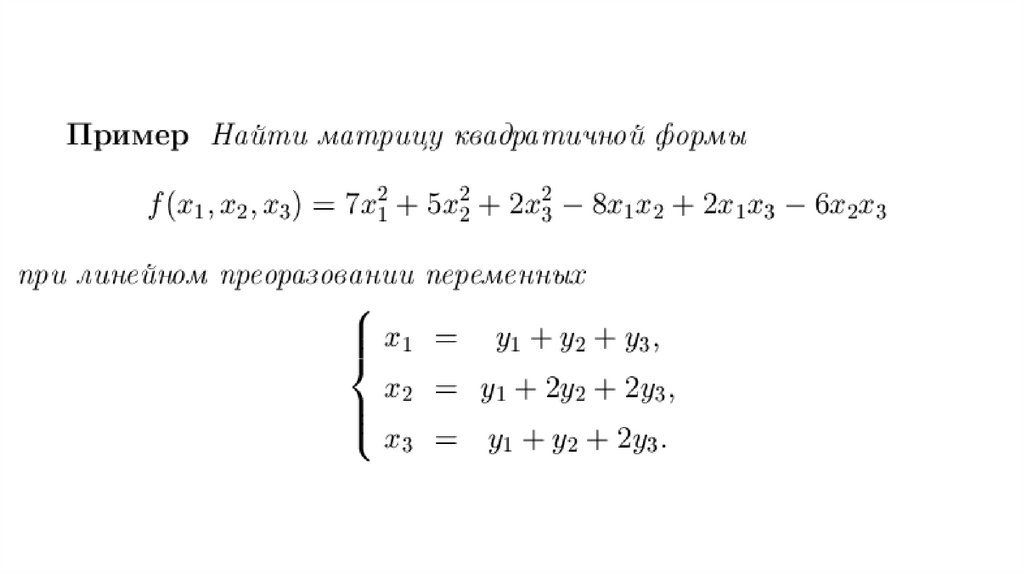
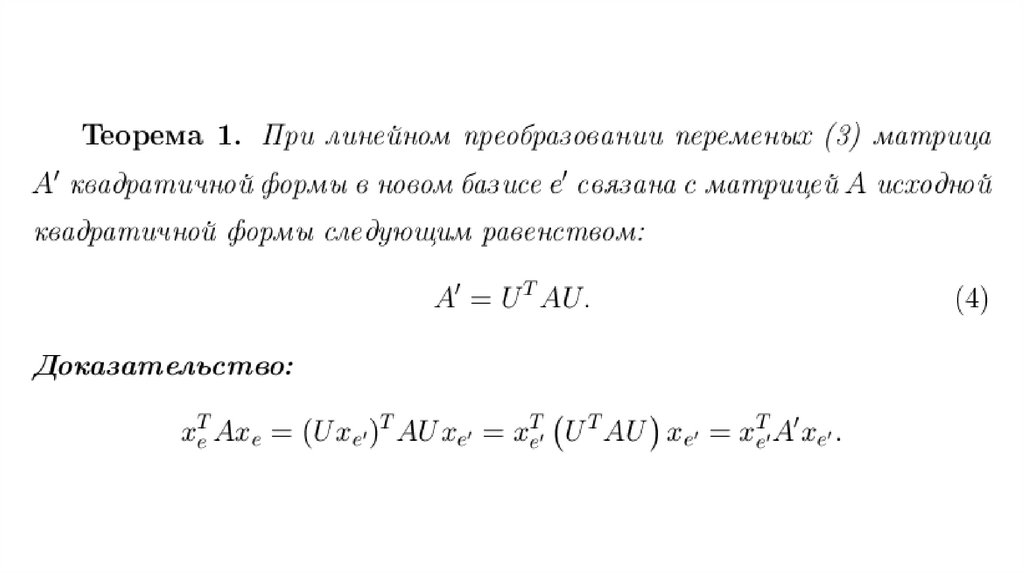
Преобразование матрицы квадратичной формы
6.
7.
8.
9.
10.
11.
Канонический вид квадратичной формы
12.
13.
14.
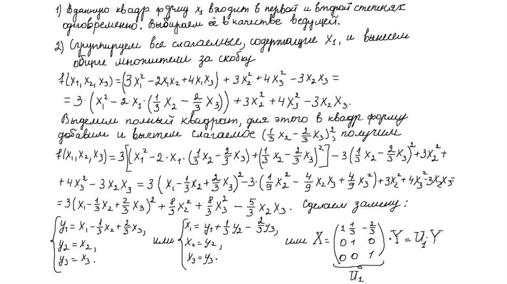
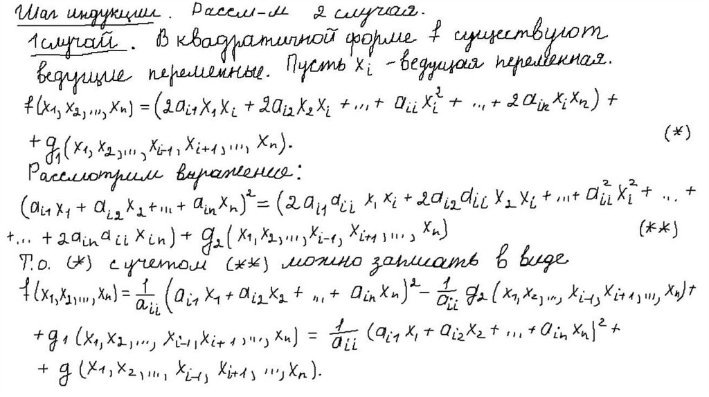
Метод Лагранжа
15.
16.
17.
18.
19.
20.
21.
22.
23.
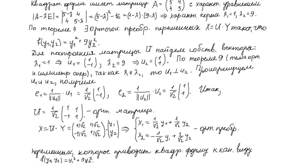
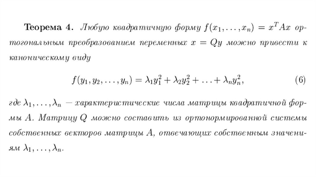
Ортогональное преобразование переменных
24.
25.
26.
27.
28.
29.
30.
31.
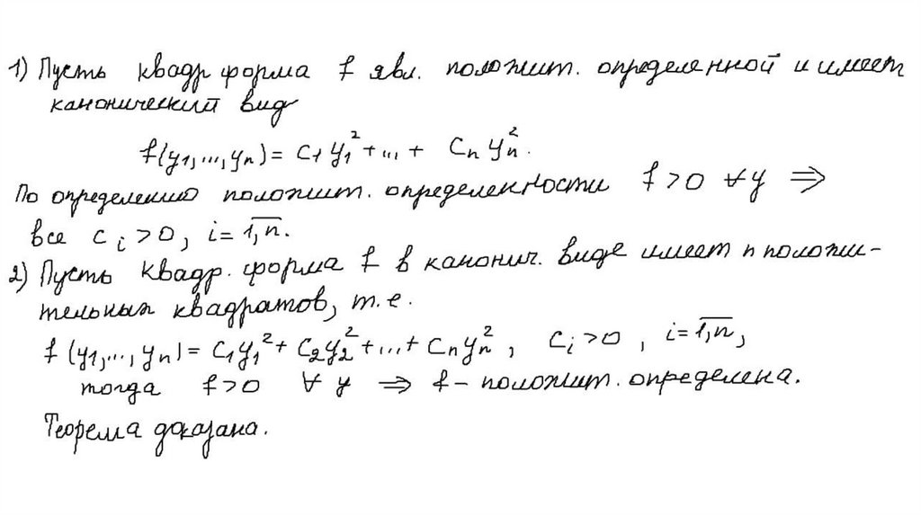
Закон инерции
32.
33.
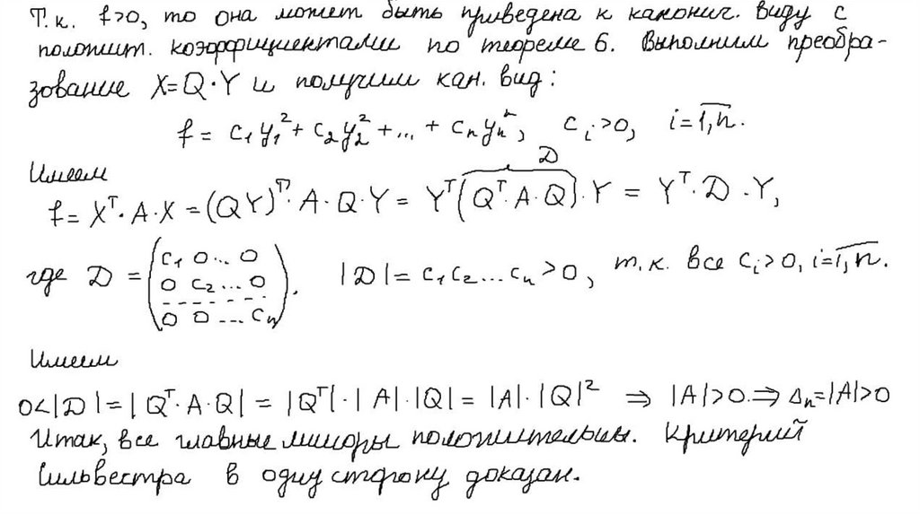
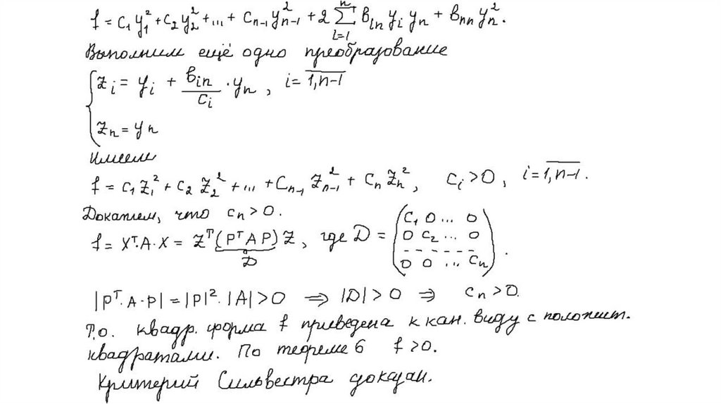
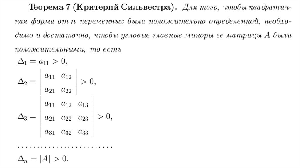
Критерий Сильвестра
English
Русский
Правила