2.13M
Категория:
Математика
Похожие презентации:
Квадратичные формы
T-критерий Стьюдента
Максиминный критерий Вальда
Критерий для оптимизации решений в условиях риска и неопределённости
Принятие решений в условиях неопределенности и используемые критерии
Квадратичные формы
Принятие решений в условиях неопределенности и используемые критерии
Критерий согласия и таблицы сопряженности
Критерии сравнения
Замкнутые классы и критерий полноты. Лекция 8
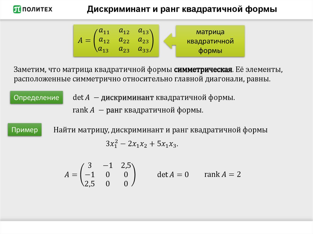
Квадратичные формы. Знакоопределенность форм. Критерий Сильвестра
1.
Квадратичные формы. Знакоопределенность форм. Критерий Сильвестра.
16.06.2025
2.
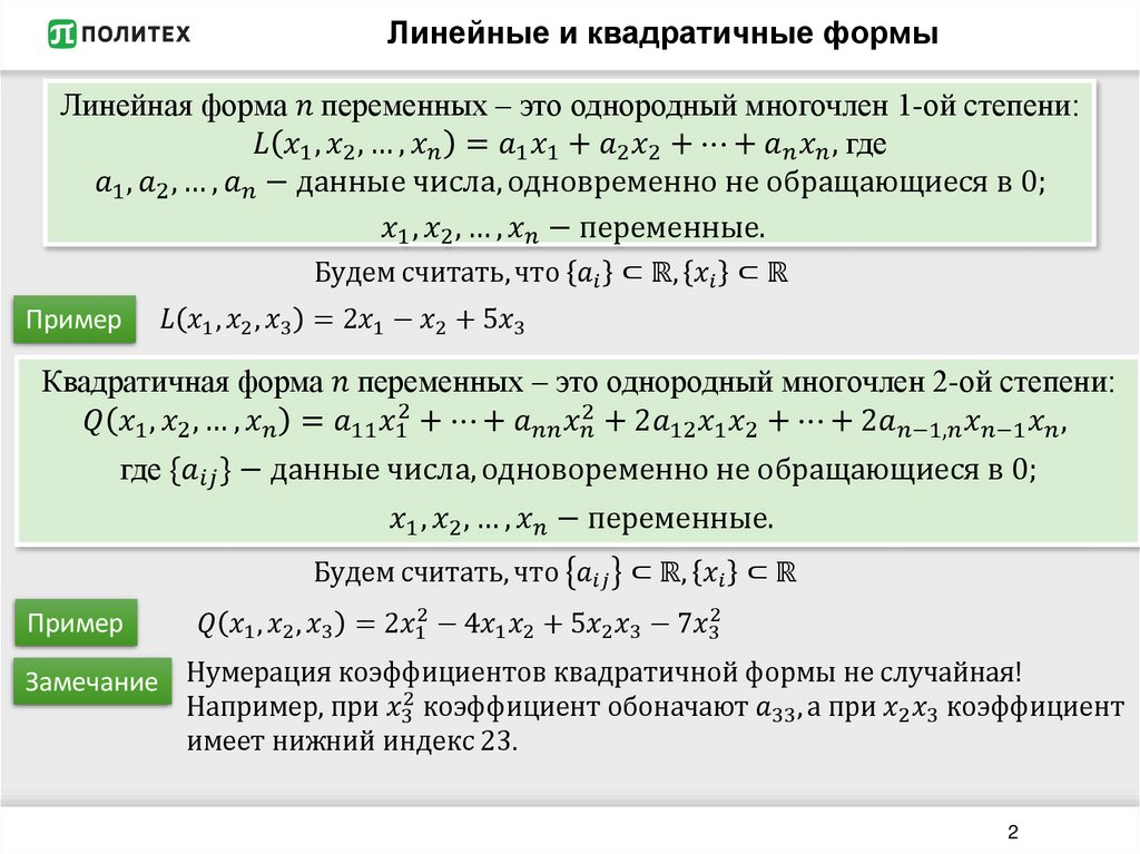
Линейные и квадратичные формы
Линейная форма
English
Русский
Правила