Интерференция света (от лат. inter – взаимно, между собой и ferio – ударяю, поражаю) –явление перераспределения потока световой
Кольца Ньютона
Интерференционные картины в отражённом и прошедшем свете взаимно дополняют друг друга
10.49M
Категория: ФизикаФизика

Интерференция света

1.

Сегодня: понедельник, 16 июня 2025 г.
Тема ИНТЕРФЕРЕНЦИЯ СВЕТА
https://online.mephi.ru/courses/physics/optics/
1. Интерференция световых волн
2. Метод векторных диаграмм
3. Опыт Юнга
4. Методы наблюдения интерференции
5. Полосы равного наклона и равной
толщины
6. Применение интерференции света
7. Временная и пространственная
когерентность света

2. Интерференция света (от лат. inter – взаимно, между собой и ferio – ударяю, поражаю) –явление перераспределения потока световой

энергии в
пространстве при наложении (суперпозиции) двух или
более когерентных волн.
Интерференция волн – одно из основных свойств волн любой
природы (упругих, электромагнитных, в т.ч. световых и др.). Такие
характерные волновые явления, как излучение, распространение и
дифракция, тоже связаны с интерференцией.
Интерференцией света объясняются окраска тонких масляных
пленок на поверхности воды, металлический отлив в окраске крыльев
насекомых и птиц, появление цветов побежалости на поверхности
металлов, голубоватый цвет просветленных линз оптических
приборов и пр.
Некоторые явления интерференции света исследовались еще
И. Ньютоном в XVII в., но не могли быть им объяснены с точки
зрения его корпускулярной теории. Правильное объяснение
интерференции света как типично волнового явления было дано в
начале XIX в. Т. Юнгом и О. Френелем.

3.

Интерференция двух волн на поверхности жидкости, возбуждаемых
вибрирующими стержнями
Волны распространяются в противоположных направлениях и интерферируют с
образованием стоячей волны. Красный шарик расположен в пучности стоячей
волны и колеблется с максимальной амплитудой. Параллелепипед расположен в
узле интерференционной картины и амплитуда его колебаний равна нулю (он
совершает лишь вращательные движения, следуя наклону волны)

4.

Интерференция поверхностных волн от двух точечных источников
В точках, для которых r2 - r1 = λ (1/2+m), поверхность жидкости не колеблется
(узловые точки (линии))

5.

Интерференция круговой волны в жидкости
с её отражением от стенки
Расстояние от источника до стенки r кратно целому числу полуволн, исходная
круговая волна интерферирует с волной, отражённой от стенки. Согласно пр.
Гюйгенса, отражённая волна совпадает с той, которая бы возбуждалась
фиктивным точечным источником, расположенным по другую сторону стенки
r
симметрично реальному источнику. Т.к.
кратно целому числу полуволн, то
справа от источника на оси соединяющей фиктивный и реальный источник разность
фаз будет кратна целому числу волн, и круговая волна накладывается в фазе с волной,
5
отражённой от стенки, увеличивая высоту гребней в интерференционной картине

6.

Интерференция круговой волны в жидкости
с её отражением от стенки
Расстояние между точечным источником и стенкой кратно целому числу
полуволн плюс четверть волны. При этом справа от источника круговая
волна накладывается в противофазе с волной, отражённой от стенки. В
результате в широкой полосе справа от источника колебания жидкости
отсутствуют

7.

2. Метод векторных диаграмм
Волновые свойства света наиболее отчетливо
обнаруживают себя в интерференции и
дифракции.
Пусть две волны одинаковой частоты,
накладываясь друг на друга, возбуждают в
некоторой
точке
пространства
колебания
одинакового направления:
x1 A1 cos( ωt φ1 ) x2 A2 cos( ωt φ 2 )

8.

x1 A1 cos( ωt φ1 )
x2 A2 cos( ωt φ 2 )
A2 A12 A22 2 A1 A2сos( φ 2 φ1 )
- амплитуда
результирующего
колебания при
сложении колебаний
направленных вдоль
одной прямой
Ox – опорная прямая

9.

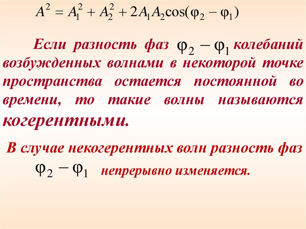
A
2
2
2
A1 A2 2 A1 A2сos( φ 2 φ1 )
Если разность фаз φ 2 φ1 колебаний
возбужденных волнами в некоторой точке
пространства остается постоянной во
времени, то такие волны называются
когерентными.
В случае некогерентных волн разность фаз
φ 2 φ1 непрерывно изменяется.

10.

Интенсивность световой волны
пропорциональна квадрату амплитуды А. Тогда
суммарная интенсивность:
J J1 J 2 2 J1 J 2 cos(φ 2 φ1 )
Последнее слагаемое в этом выражении
2 J1J 2 cos(φ2 φ1 ) -интерференционный член.
В случае когерентных волн cos( φ 2 φ1 ) const
cos( φ 2 φ1 ) 0 J J1 J 2 ; в максимуме ,
J 4J1
где cos( φ 2 φ1 ) 0 , интенсивность
J J1 J 2 ; в минимуме
J 0

11.

Для
некогерентных
источников
интенсивность результирующей волны
всюду
одинакова
и,
равна
сумме
интенсивностей, создаваемых каждой из
волн в отдельности:
J J1 J 2 2J1
Некогерентность естественных источников света
обусловлена тем, что излучение тела слагается из волн,
хаотически испускаемых многими атомами.
Фазы каждого цуга волны, испускаемого
отдельным атомом никак не связаны друг с другом.
Атомы излучают хаотически.

12.

Периодическая
последовательность
горбов и впадин волны и образующиеся в
процессе акта излучения одного атома,
называется цугом волн или волновым цугом.
8
Процесс излучения одного цуга атома длится 10 с.
Длина цуга l ct 3 108 10 8 3 м
В одном цуге укладывается примерно 10 7
длин волн.

13.

Одной из важных характеристик наблюдаемой
интерференционной картины является видность V,
которая характеризует контраст
интерференционных полос:
I max I min
V
I max I min
где Imax и Imin – соответственно максимальное и минимальное
значения интенсивности в интерференционной картине.
При интерференции монохроматических волн видность V
зависит только от соотношения интенсивностей
интерферирующих пучков света :
2 I1 I 2
V
I1 I 2

14.

Рассмотрим интерференцию двух когерентных волн:
Первая волна
s1
x1 A1 cos ω t
υ1
вторая
s2
x2 A2 cos ω t
υ2
2
Разность фаз двух когерентных волн - l
Оптическая разность хода -
l n2 s2 n1s1 L2 L1
L – оптическая длина пути; s – геометрическая длина
пути; n – показатель преломления среды.

15.

Условие максимума и минимума интерференции:
•Если оптическая разность хода равна целому
числу длин волн
m (m 0, 1, 2, ...)
•Если оптическая разность хода равна полуцелому числу длин волн
- условие интерференционного максимума.
(2m 1)
(m 0, 1, 2, ...)
2
- условие интерференционного минимума.

16.

3. Опыт Юнга
16

17.

Классический интерференционный опыт
Юнга
Параллельный пучок света падает на экран с небольшим отверстием.
Пройдя через отверстие, свет доходит до второго экрана, в котором проделаны две
щели. Когерентные пучки, излучаемые каждой из щелей, интерферируют на
третьем экране.

18.

Опыт Юнга
Д
L
Д
Расстояние L от щелей, причем L d
Показатель преломления среды – n.

19.

L
Главный максимум, соответствующий m 0
проходит через точку О.
Вверх и вниз от него
располагаются максимумы (минимумы) первого
(m 1 ), второго ( m 2 ) порядков, и т. д.

20.

21.

22.

23.

23

24.

P

25.

26.

27.

Из закона сохранения энергии следует, что уменьшение энергии в
области тёмных полос должно компенсироваться увеличением
энергии в области светлых полос. Если I1 I 2 , результирующая
интенсивность в интерференционной картине описывается
выражением: I I I 2 I I cos .
1
2
1 2
Если колебания в точке Р имеют одинаковые амплитуды E0 ,
то результирующая интенсивность
2
2
I 2 I 0 (1 cos(
d sin )) 4 I 0 cos
2

28.

29.

Максимумы интенсивности
наблюдаться в координатах:
L
xmax
d
будут
(m = 0, 1, 2, …),
а минимумы – в координатах:
1 L
xmin (m )
2 d
Расстояние между двумя соседними
максимумами (или минимумами) равно
L
x
d
- ширина интерференционной полосы.
Измерив Δx , зная L и d, можно вычислить длину волны λ. Именно
так вычисляют длины волн разных цветов в спектроскопии.

30.

4. Методы наблюдения интерференции
Метод деления волнового фронта.
1. Опыт Юнга
l
L
L
x
d

31.

2. Бизеркала Френеля
λl λ(a b)
Δx
d
2aφ

32.

3. Бипризма Френеля
(a b)
x
2а ( n 1)

33.

4. Зеркало Ллойда

34.

5. Билинза Бийе

35.

5. Метод деления амплитуды.
Полосы равного наклона и равной
толщины
Интерференцию света по методу деления
амплитуды во многих отношениях наблюдать
проще, чем в опытах с делением волнового
фронта.

36.

Интерференционные полосы равного наклона
Оптическая
разность хода
с учетом
изменения фазы
отраженной
волны:
n0
2
2
2
l 2nh cos 2h n n0 sin
2
2

37.

l 2m m - max интерференции
2
l (2m 1)
2
- min интерференции

38.

Для наблюдения интерференционных полос
равного наклона вместо плоскопараллельной
пластинки можно использовать интерферометр
Майкельсона :

39.

Интерференция от клина.
Полосы равной толщины
В белом свете интерференционные полосы,
при отражении от тонких пленок - окрашены.
Поэтому такое явление называют цвета тонких
пленок. Его легко наблюдать на мыльных пузырях,
на тонких пленках масла или бензина, плавающих
на поверхности воды, на пленках окислов,
возникающих на поверхности металлов при
закалке, и т.п.

40.

41.

42.

42

43.

44.

Полосы равной толщины
Оптическая
разность хода
с учетом потери
полуволны:
l 2bm
n n sin
2
2
1
2
2
2

45.

Каждая из интерференционных полос возникает в
результате отражении от участков клина с одинаковой
толщиной, поэтому их называют полосами равной
толщины.

46.

Рис. а - световые лучи, отражаясь от верхней и нижней
поверхностей тонкого воздушного клина, интерферируют и
образуют светлые и темные полосы:
б - интерференционная картина, наблюдаемая в случае оптически
плоских стеклянных пластин;
в - интерференционная картина, наблюдаемая в случае неплоских
пластин.

47.

Кольца Ньютона
Кольцевые полосы
равной толщины,
наблюдаемые
в
воздушном зазоре
между
соприкасающимися
выпуклой
сферической поверхностью линзы малой
кривизны и плоской поверхностью стекла,
называют кольцами Ньютона.
Ньютон объяснил это явление на основе корпускулярной теории света.

48.

49. Кольца Ньютона

CB BD DC
2
2
l 2h +λ / 2
2
m
BD r
m
r R (R h )
2
2
m
m
2 Rh h 2 Rh
2
m
m
m
1
rm m R
2
- Радиус m-го
светлого кольца
rm mR
- Радиус m-го темного кольца

50. Интерференционные картины в отражённом и прошедшем свете взаимно дополняют друг друга

51.

52.

53.

Полосы равной толщины можно наблюдать
и с помощью разных интерферометров, например
интерферометра Майкельсона, если одно из
зеркал S отклонить на небольшой угол:

54.

Схема интерферометра Рэлея

55.

Схема интерферометра Жамена

56.

Схема интерферометра Рождественского

57.

Итак:
полосы равного наклона получаются при
освещении пластинки постоянной толщины
(h const) рассеянным светом в котором
содержаться лучи разных направлений.
полосы равной толщины наблюдаются при
освещении пластинки переменной толщины
(клина) hm const параллельным пучком света.

58.

6. Применение интерференции света
1.
Тот
факт,
что
расположение
интерференционных полос зависит от длины
волны и разности хода лучей, позволяет по виду
интерференционной картины (или их смещению)
проводить точные измерения расстояний при
известной длине волны или, наоборот,
определять спектр интерферирующих волн
(интерференционная
спектроскопия).

59.

2. По интерференционной картине можно
выявлять и измерять неоднородности среды (в
т.ч. фазовые), в которой распространяются волны,
или отклонения формы поверхности от
заданной.

60.

http://physics.nad.ru/Physi
cs/Cyrillic/optics.htm

61.

62.

62

63.

3. Явление интерференции волн, рассеянных от
некоторого объекта (или прошедших через него), с
«опорной» волной лежит в основе голографии
(в т.ч. оптической, акустической или СВЧголографии).

64.

Голографический
негатив, освещенный
монохроматическим
светом, дает полное
трехмерное изображение,
парящее в пространстве
Способ
получения
голограммы.
На фотопленку попадают
как отраженный от предмета
лазерный свет, так и опорный
пучок от зеркала

65.

4. Интерференционные волны от отдельных
«элементарных» излучателей используется при
создании сложных излучающих систем (антенн)
для электромагнитных и акустических волн.
Оправа 8,2-метрового главного зеркала очень большого телескопа (VLT)
Европейской южной обсерватории. В нижнюю поверхность зеркала упираются
150 управляемых «домкратов», которые по командам компьютера поддерживают
форму зеркала в идеальном состоянии

66.

В 1963 г. начал работать 300-метровый
радиотелескоп со сферической антенной в Аресибо на
острове Пуэрто-Рико, установленный в огромном
естественном котловане, в горах. В 1976 г. на Северном
Кавказе в России начал работать 600-метровый
радиотелескоп
РАТАН-600.
Угловое
разрешение
радиотелескопа на волне 3 см составляет 10
http://w0.sao.r
u/ratan/index.
html.ru

67.

5. Просветление оптики и получение
высокопрозрачных покрытий и селективных
оптических фильтров.
d

68.

• Сущность метода заключается в том, что поверхности линз
покрываются
тонкими
пленками,
создающими
интерференционные явления. При этом накладываются
когерентные световые лучи, отраженные от границ раздела
воздух-пленка и пленка-стекло. Толщину пленки d и показатели
преломления стекла и пленки n можно подобрать так, чтобы
интерферирующие в отраженном потоке лучи гасили друг друга.
Обычно толщина просветляющего слоя составляет d
4
падающей световой волны. Тогда оптическая разность хода
отраженных лучей равна ,что соответствует условию
минимума при
2
• интерференции.
В
результате
достигается
четкое
изображение, и уничтожаются блики. Добиться одновременного
гашения в отраженном свете всех длин волн невозможно,
поэтому это делают для волн с
(наиболее
555 нм
восприимчивой глазом длины волны). В связи с этим объективы
с просветленной оптикой имеют синевато-фиолетовый оттенок.

69.

70.

Min интерференции
Тонкая пленка
окислов

71.

6.
Получение высокоотражающих
электрических зеркал
Для получения коэффициента отражения R 0,99
(такие зеркала используются в лазерных
резонаторах) надо нанести 11 – 13 слоев.

72.

Способы представления гармонических колебаний
Гармонические колебания можно представить несколькими способами:
аналитический:
υ x υm cos( ω0t φ)
x A sin( 0t )
ax am sin( ω0t φ)
графический;
геометрический, с помощью вектора амплитуды (метод векторных диаграмм).

73.

Рассмотрим подробнее геометрический
способ, с помощью вектора амплитуды (метод
векторных диаграмм).
x A cos( ωt φ 0 )
x0 A cos φ 0
Ox – опорная прямая

74.

x A cos( ωt φ 0 )
x0 A cos φ 0
Вращающийся вектор амплитуды полностью
характеризует гармоническое колебание.
Проекция кругового движения на ось у, также
совершает гармоническое колебание
y A sin( ωt φ)

75.

Пусть точка одновременно участвует в двух
гармонических колебаниях одинакового периода,
направленных вдоль одной прямой.
x1 A1 cos( ω0t φ1 )
x2 A2 cos( ω0t φ 2 )
Такие два колебания
называются
когерентными,
их разность фаз не
зависит от времени:
φ 2 φ1 const

76.

x1 A1 cos( ω0t φ1 )
x2 A2 cos( ω0t φ 2 )
Ox – опорная прямая
A1 – амплитуда 1-го
колебания
φ1 – фаза 1-го
колебания.
A A1 A 2
- результирующее
колебание,
тоже
гармоническое, с
частотой ω:
x A cos(ωt φ)

77.

По правилу сложения векторов найдем суммарную
амплитуду, результирующего колебания:
A
2
2
2
A1 A2 2 A1 A2 cos( φ 2 φ1 )
Начальная фаза определяется из соотношения
A1 sin φ1 A2 sin φ 2
tgφ
A1 cos φ1 A2 cos φ 2
Амплитуда А результирующего колебания
зависит от разности начальных фаз φ 2 φ1

78.

Рассмотрим несколько простых случаев.
1. Разность фаз равна нулю или четному числу π,
то есть φ 2 φ1 2 πn, где n 0, 1, 2, 3, ...
Тогда cos( φ 2 φ1 ) 1 и
A A1 A2
колебания синфазны

79.

2. Разность фаз равна нечетному числу π, то есть
φ 2 φ1 π(2n 1), где n 0, 1, 2, 3, ...
Тогда cos( φ 2 φ1 ) 1. Отсюда
A A2 A1
колебания в противофазе

80.

7. Когерентность и монохроматичность
Волны, излучаемые реальными источниками, не
являются синусоидальными. Однако они могут быть
представлены в виде суммы синусоидальных волн с
разными частотами .
Пусть источник излучает две волны с одинаковой
амплитудой А (E0) , но с частотами 1 и 2, которые
различаются малой величиной = 2 - 1.

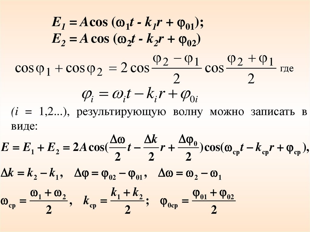
81.

E1 = Acos ( 1t - k1r + 01);
E2 = A cos ( 2t - k2r + 02)
2 1
2 1
где
cos 1 cos 2 2 cos
cos
2
2
i i t ki r 0i
(i = 1,2...), результирующую волну можно записать в
виде:
0
k
E E1 E2 2 A cos(
t
r
)cos( cр t kcр r cр ),
2
2
2
k k2 k1 , 02 01 , 2 1
01 02
1 2
k1 k2

, kcр
; 0cр
2
2
2

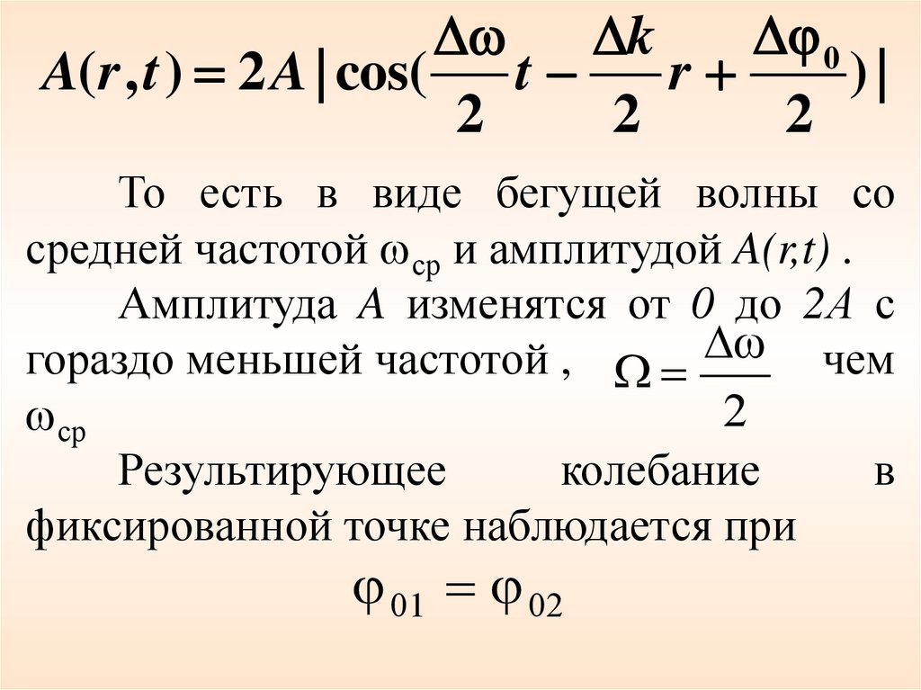
82.

0
k
A( r , t ) 2 A | cos(
t
r
)|
2
2
2
То есть в виде бегущей волны со
средней частотой ср и амплитудой A(r,t) .
Амплитуда A изменятся от 0 до 2А с
гораздо меньшей частотой ,
чем
2
ср
Результирующее
колебание
в
фиксированной точке наблюдается при
01 02

83.

2
Ц
Результирующая
волна
представляет
собой
последовательность «цепляющихся друг за друга»
цугов (серий высокочастотных колебаний между
соседними точками, где A(r,t)=0). При переходе от цуга к
цугу значение косинуса в A(r,t) меняет знак, что
соответствует изменению
фазы
высокочастотных
колебаний на .

84.

2
T
Ц
Длительность одного цуга (см. рис.)
2
ц
Длина цуга в пространстве составляет:
2 c
l c ц
2

85.

Разность хода li является функцией координаты
положения светлой полосы на экране наблюдения. При
переходе от одной светлой полосы к следующей
разность хода изменяется на i. Следовательно, ширина
полос (расстояние между соседними полосами) тоже
зависит от i. Чем меньше i, тем меньше ширина
полос. Из-за того, что положение полос на экране и
ширина их зависят от длины волны, светлые полосы в
картинах для разных i будут смещены относительно
друг друга. С увеличением номера q увеличивается и
указанное смещение (рис. а и б– на след. слайде).

86.

87.

К нарушению когерентности при интерференции
монохроматического света с увеличением разности хода волн.
а) интерференционные картины для разных и распределение
максимумов интенсивности вблизи полосы с номером .
б) распределение интенсивности в суммарной картине полос.

88.

lmax
Интерференционные полосы в суммарной
картине будут неразличимы, если q-й
максимум для + совпадет с (q + 1)-м
максимумом для . Тогда весь "провал" между
q-м и (q+1)-м максимумами для будет
заполнен максимумами для всех остальных i

89.

Из условия неразличимости полос
lq( + ) = lq+1( ), или q( + ) = (q + 1)
найдем максимальное число qmax различимых
полос при интерференции
немонохроматического света:
qmax = /
qmax mпред
Предельный наблюдаемый порядок интерференции
число наблюдаемых интерференционных
полос возрастает при уменьшении
спектрального интервала.

90.

Влияние немонохроматичности света.
Временная когерентность
Для наблюдения большого числа интерференционных
полос необходим узкий интервал испускаемых
источником волн. При малой разности хода, когда q мало
по сравнению с qmax, интерференционные полосы хорошо
различимы. С увеличением разности хода и номера q
контраст (четкость) полос уменьшается вплоть до полного
их исчезновения. Неразличимость полос означает
нарушение
когерентности
волн
из-за
немонохроматичности света. Когерентность, которая
обеспечивается малым спектральным интервалом длин
волн , называется временной когерентностью, а
максимальная оптическая разность хода lmax qmax =
2/ - длиной когерентности.

91.

Длительность цугов tц связана с частотным интервалом
соотношением
tц 2 .
Выразив через , для длины цуга lц в пространстве
получим
2
2 c
2
2 , lц c tц c
=
lmax
Начальная фаза колебаний в каждом цуге произвольна.
С помощью представления о волновых цугах нарушение
когерентности можно объяснить следующим образом. В
интерференционном опыте свет от источника делится на
два пучка. При этом происходит деление каждого цуга на
два когерентных цуга, для которых разность начальных
фаз 0 = 0.

92.

Разность фаз , которая возникает у них из-за
прохождения разных путей, не зависит от времени.
Поэтому цуги будут оставаться когерентными до тех пор,
пока разность хода не превысит длину цугов. При этом
контраст полос будет уменьшаться с увеличением
разности хода из-за уменьшения длины перекрытия
когерентных цугов. В условиях, когда l lц, когерентные
цуги не встречаются. Происходит сложение цугов с
произвольным значением разности начальных фаз 0(t).
В результате усреднения во времени слагаемое
2 <A1A2 cos > обращается в нуль. Во всей области
перекрытия световых пучков I = I1 + I2.
Таким образом, для наблюдения интерференции
оптическая разность хода должна быть меньше длины
когерентности (длины цугов): l < lmax lц

93.

Пространственная когерентность
Подробно см. Лосев.В.В. Оптические явления.Теория и
эксперимент стр.89-91
Два источника, размеры и взаимное
расположение которых позволяют наблюдать
интерференцию, называются пространственнокогерентными.
Радиус поперечного сечения светового пучка в плоскости
h max
отверстий S1 и S2 , равный
r
2

называется радиусом пространственной когерентности, а световые
волны, прошедшие через отверстия S1 и S2 , находящиеся в пределах
2
круга с площадью rког , являются пространственно когерентными.
λ – длина волны;
a θ - угловой размер источника (угол, под которым он
l виден из места расположения отверстий S1 и S2)

94.

a
l
h
При неизменном
расстоянии h между
отверстиями S1 и S2
контраст полос
быстро
уменьшается с
увеличением
углового размера
источника света.
V V ( , h )
sin
h
h
sin
=
English     Русский Правила