Диэлектрики
Металлический проводник в электростатическом поле
Виды диэлектриков
Диэлектрики в электрическом поле
1.11M
Категория: ФизикаФизика

Лекция 10 Диэлектрики

1. Диэлектрики

Иллюстративный материал к
лекции №10
пятница, 20 июня 2025 г.

2.

Работа электрического поля в
произвольном случае
dr
dA Fk dr qEdr
Выражаем поле через E d
потенциал
dr
d
dA q dr qd
dr
2
2
1
1
A dA q d q 2 1 q 1 2 qU

3.

Электрический диполь – это простейшая
электрическая система из двух одинаковых по модулю
разноименных точечных зарядов +q и –q, находящихся на
некотором малом расстоянии l (плечо диполя).
Момент диполя:
p ql

+
+q
В общем случае
-q
l
p qi ri
i

4.

Напряженность электрического поля диполя
Е
Еθ
P
r
q−
r−
r+
θ
С l
q+
r>>l
Еr
Результирующее поле:
E
Er2 E 2
Поле на оси (θ=0):
Поле перпендикулярно оси (θ= /2):
Потенциал:
1 p cos
2
4 0 r
1 p
3 1 3 cos2
4 0 r
1 p
E
3
2 0 r
1 p
E
3
4 0 r

5. Металлический проводник в электростатическом поле

+
-
+
+
+
-
+
-
+
-
+
-
+
+

6.

-
+
-
+
+
-
+
+
+
+
+
+
-

7.

Когда металлический проводник вносится в
электрическое поле , то происходит следующее :
1.Свободные электрические заряды перераспределяются
таким образом , что напряженность электрического поля
внутри проводника становится равным нулю.
2.Внутри проводника нет свободных электрических
зарядов, они располагаются только на внешней
поверхности проводника (если бы заряды были
внутри проводника , то напряженность поля внутри
проводника не равнялась бы нулю.)
3.Поверхность проводника ,помещенного в
электростатическое поле, является
эквипотенциальной поверхностью , потому что
силовые линии внешнего электрического поля
вблизи проводника перпендикулярны поверхности
проводника.

8.

9.

Диэлектрики
• Диэлектрики - это вещества, не содержащие
свободных заряженных частиц, т.е. таких
заряженных частиц, которые способны свободно
перемещаться по всему объему тела. Поэтому
диэлектрики не могут проводить электрический
ток.
• Диэлектриками являются многие твердые тела
(фарфор, янтарь, эбонит, стекло, кварц, мрамор
и др.), некоторые жидкости (например,
дистиллированная вода) и все газы.
• По
внутреннему
строению
диэлектрики
разделяются на полярные и неполярные.

10. Виды диэлектриков

Полярные
Молекулы-диполи
Неполярные
HCl
H2

11.

Строение полярных диэлектриков ( воды)
+H
-O
+H
В молекуле воды ионы водорода
расположены асимметрично, под
углом 104 - 109 градусов
друг к другу.
Центры положительных и
отрицательных зарядов не
совпадают друг с другом
Образуется диполь
-q
+q

12. Диэлектрики в электрическом поле

полярные
Стороннее электрическое поле
ориентирует диполи
неполярные

13.

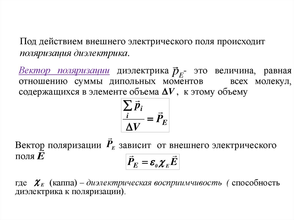
Под действием внешнего электрического поля происходит
поляризация диэлектрика.
Вектор поляризации диэлектрика pE- это величина, равная
отношению суммы дипольных моментов
всех молекул,
содержащихся в элементе объема V , к этому объему
pi
i
V
PE
Вектор
поляризации PE зависит от внешнего электрического
поля E
PE 0 E E
где E (каппа) – диэлектрическая восприимчивость ( способность
диэлектрика к поляризации).

14.

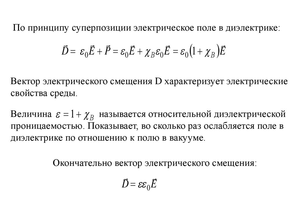
По принципу суперпозиции электрическое поле в диэлектрике:
D 0 E P 0 E В 0 E 0 1 В E
Вектор электрического смещения D характеризует электрические
свойства среды.
Величина 1 В называется относительной диэлектрической
проницаемостью. Показывает, во сколько раз ослабляется поле в
диэлектрике по отношению к полю в вакууме.
Окончательно вектор электрического смещения:
D 0 E

15.

Поляризация диэлектриков
+
--
+
-
+
K
Поляризация — ограниченное
смещение связанных зарядов
U
E
d
U
+
Д
+ + + --
+ +
+ +
+ ++
U
В Д
K 0E
Д 0 ( 1) E
0 E
В , Д , поверхностная
плотность заряда,
Кл/м2

16.

Cложные диэлектрики
1, 2 - объемные доли компонентов
1 2 1
1 , 2 - диэлектрические проницаемости компонентов
Последовательное
соединение
1 2
1 2
1
Параллельное
соединение
1 1 2 2
Хаотическое
распределение
ln 1 ln 1 2 ln 2

17.

Электроемкость
+Q
Электроемкость С – это коэффициент
пропорциональности между зарядом
и потенциалом:
Q C
Измеряется в фарадах (Ф)
Электроемкость шара (сферы):
Потенциал поверхности:
Емкость:
C
q
q
q
4 0 R
q
4 0 R
4 0 R

18.

Конденсаторы
Если недалеко от заряженного проводника находится другой проводник, то
из-за явления электростатической индукции ёмкость проводника меняется
(возрастает)
Конденсатор – это два проводника (две обкладки),
находящихся вблизи друг друга
Плоский
Сферический
Цилиндрический
18

19.

Ёмкость конденсатора
Ёмкость зависит от формы, размеров обкладок, их взаимного
расположения и диэлектрической проницаемости среды
Ёмкость плоского конденсатора:
q
q
S 0 S
Cпл.
U E d
d
d
q
q
0
4 0
Cсфер.
Сферический
1
1
R1 R2
Цилиндрический
2 0l
Cцил.
R2
ln
R1

20.

Соединения конденсаторов
параллельное
последовательное
U одинаково
q одинаковый
Cобщ. Ci
1
i
1
Cобщ. i Ci

21.

Энергия заряженного
проводника
Работа внешних сил по переносу заряда dq
идёт на увеличение энергии проводника:
dA dq
dA dW
dW Cd
q
C
q C
dW dq
dq C d
С 2
W
2
dW
C
d
21

22.

Энергия заряженного проводника
С 2
W
2
q C
q
C
2
q
C
2
2
C
Cq
C
W
2
2
2
2C
q2
W
2C
C
C q
W
2
2
2 W q
2
2
Энергия заряженного конденсатора:
2
2
СU
qU q
W
2
2
2C
22

23.

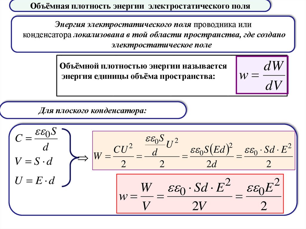
Объёмная плотность энергии электростатического поля
Энергия электростатического поля проводника или
конденсатора локализована в той области пространства, где создано
электростатическое поле
Объёмной плотностью энергии называется
энергия единицы объёма пространства:
dW
w
dV
Для плоского конденсатора:
C
0 S
d
V S d
U E d
2
0 S
CU
d
W
2
2
U2
0 S Ed 2
2d
0 Sd E 2
2
W 0 Sd E 2 0 E 2
w
V
2V
2

24.

Объёмная плотность энергии электростатического поля
w
0 E 2
2
D 0 E
w
0 E 2
2
ED D 2
2
2 0
ED
w
2
English     Русский Правила