Раздел 1 МЕТАЛЛИЧЕСКИЕ КОНСТРУКЦИИ Доцент, к.т.н. Костюк Елена Геннадиевна
ЦЕНТРАЛЬНО СЖАТЫЕ КОЛОННЫ
Пример 5.1. Подобрать сечение центрально сжатой колонны из двух двутавров, соединенных сваркой. Расчетная схема колонны и
Домашняя работа
Сварные сплошные колонны из трех листов
1.58M
Категория: СтроительствоСтроительство

Металлические конструкции. Раздел 1

1. Раздел 1 МЕТАЛЛИЧЕСКИЕ КОНСТРУКЦИИ Доцент, к.т.н. Костюк Елена Геннадиевна

2.

Практическое занятие 13
13. Расчёт стержня стальной прокатной
центрально-сжатой колонны
Литература
1.Металлические конструкции в задачах и примерах. В 4 ч. Ч. 3. Составные
балки.Центрально и внецентренно сжатые колонны : учеб.-метод. пособие /
В. Д. Прасол ; М-во трансп. и коммуникаций Респ. Беларусь, Белорус. гос.
ун-т трансп. – Гомель : БелГУТ, 2017. – 58 с.
2.В. А. Кравчук. Стальные стержни, предварительно напряженные без
затяжек - М: Изд – во АСВ, 2015. С.551
3.Расчёт стальной балки. Методические указания к практическим занятиям по
дисциплине “Строительные конструкции” для студентов по направлению
подготовки 08.03.01 "Строительство"/ Казанский государственный
архитектурно-строительный университет; Составитель К.А. Фабричная.
Казань, 2015. – 25 с.
4.СП 20.13330.2016 (СНиП 2.01.07-85*) Нагрузки и воздействия. Госстрой
России.

3. ЦЕНТРАЛЬНО СЖАТЫЕ КОЛОННЫ

По степени распространенности колонны являются второй после балок несущей
конструкцией. Колонны состоят из стержня, оголовка, и базы. Основной элемент
колонны - стержень, сечение которого может быть сплошным (из прокатных
профилей или листов, соединенных сваркой) и сквозным (из прокатных профилей,
соединенных планками или раскосной решеткой). Предельным состоянием колонн
является потеря их устойчивости. Устойчивость колонн обеспечивается как в
упругой, так и в упругопластической стадии при выполнении условия
(5.1)
Где фшт - минимальный
коэффициент продольного изгиба, принимаемый по
наибольшей гибкости стержня
lef - расчетная длина стержня колонны;
- меньший радиус инерции из двух относительно центральных осей
х
х
у
у
μ - коэффициент, зависящий от схемы закрепления концов

4.

Используя фундаментальное условие (5.1), можно (задавшись типом
сечения и приняв φ = 0,6...0,8) найти требуемую площадь сечения колонны
(первый тип задач)
.
(5 2)
Установив состав и площадь сечения стержня, проверяют устойчивость
колонны по формуле (5.1) по фактической наибольшей гибкости колонны.
Несущую способность колонны (второй тип задач) устанавливают так же,
исходя из условия (5.1):
(5.3)
При этом используют заданные фактические значения Ry, А, коэффициент
φmin определяют по большей гибкости λх или λу с учетом действительного
значения коэффициента ц.
Проведем краткую методику расчета основных типов колонн.

5.

К центрально-сжатым колоннам относят средние (рядовые) колонны
каркасов зданий, этажерок, с регулярным шагом колонн на которые
нагрузка приходится равномерно со всех сторон.
При незначительной высоте колонны проектируется прокатный
сплошной профиль.
При расчете учитывается расчетная длина колонны, зависящая от
условий ее закрепления:

6.

Проектирование колонн выполняется в следующей
последовательности:
1) Устанавливают расчетную схему колонны.
2) Определяют нагрузки на колонну, выбирают тип сечения,
подбирают сталь.
3) Находят геометрическую длину колонны lc и расчетную
длину
(рисунок 5.1, а, б), где
Заглубление базы
колонны l2 = 0,15 м.

7.

3.1. Подбор сечения стержня колонны
Исходными данными для подбора сечения, являются длина колонны,
условия закрепления, сжимающее усилие, а также дополнительные
факторы.
Определение требуемой площади поперечного сечения колонны:
Зададимся гибкостью колонны λ в пределах 70 ..90.
Определим условную гибкость стержня:
Вычислим коэффициент гибкости φ по формулам (3.30 или пользуясь
приложением 6 [3]:
Определим требуемую площадь сечения стержня колонны по формуле:

8.

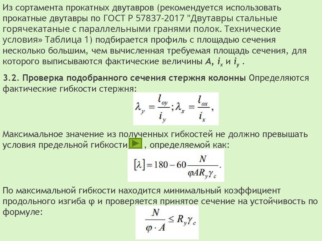
Из сортамента прокатных двутавров (рекомендуется использовать
прокатные двутавры по ГОСТ Р 57837-2017 "Двутавры стальные
горячекатаные с параллельными гранями полок. Технические
условия» Таблица 1) подбирается профиль с площадью сечения
несколько большим, чем вычисленная требуемая площадь сечения, для
которого выписываются фактические величины А, ix и iy .
3.2. Проверка подобранного сечения стержня колонны Определяются
фактические гибкости стержня:
Максимальное значение из полученных гибкостей не должно превышать
условия предельной гибкости
, определяемой как:
По максимальной гибкости находится минимальный коэффициент
продольного изгиба φ и проверяется принятое сечение на устойчивость по
формуле:

9.

10.

Пример расчёта. Подобрать сечение стержня центральной колонны
каркаса по исходным данным :
Длина колонны (высота)– 6,0 м, условия закрепления - б. Усилие в
колонне 2000 кН. Рекомендуемая для использования марка стали С345
(Ry = 33,5 кН/см 2 -при толщине проката t = 2…10 мм; Ry = 31,5 кН/см 2 при толщине проката t = 10…20 мм).

11.

1.Определим требуемые параметры сечения стержня колонны.
1.1.Определим расчетную длину колонны с учетом схемы закрепления:
1.2 Примем гибкость колонны λ =80.
1.3 Определим условную гибкость стержня:
1.4 Вычислим коэффициент гибкости φ:
1.5 Определим требуемую площадь сечения:

12.

2. Выполним подбор сечения стержня колонны.
2.1 Из сортамента прокатных колонных двутавров
выберем 25 К4,с
площадью поперечного сечения 105,9 см2 , что больше чем вычисленная
требуемая площадь, ix = 110,4 мм = 11,04 см и iy = 63,79 мм = 6,38 см.
2.2 Фактические гибкости стержня при loх= lo
6,38
11,04
2.3 Условная гибкость подобранного стержня с учетом максимального
значения λ:
2.4 Итоговый коэффициент гибкости φ:

13.

14.

3. Проверка подобранного сечения стержня колонны
3.1 Определим предельную гибкость
3.2 Проверим местную устойчивость
3.3 Проверим общую устойчивость стержня колонны
Прочность и устойчивость стержня колонны обеспечены.

15. Пример 5.1. Подобрать сечение центрально сжатой колонны из двух двутавров, соединенных сваркой. Расчетная схема колонны и

сечение приведены на рисунке 5.1, б, г. Колонна
нагружена силой N = 1200 кН, имеет длину l = 6,4 м. Сталь с
расчетным сопротивлением Ryyc = 240 МПа,
Rs = 0,58RyYc = 140 МПа.

16.

17.

18.

19. Домашняя работа

Подобрать сечение стержня центральной колонны
каркаса по исходным данным из табл.

20.

a
b
с

21. Сварные сплошные колонны из трех листов

English     Русский Правила