Литература
§ 2 Вещественные числа и их свойства
Метод математической индукции:
94.72K
Категория: МатематикаМатематика

Множества и операции над ними

1.

Математический анализ
Раздел: Введение в анализ
Тема:
ними
Множества и операции над
Лектор Янущик О.В.
2023

2. Литература


Пискунов Н.С. Дифференциальное и интегральное
исчисление. Т. 1,2
Кудрявцев Л.Д. Краткий курс математического
анализа
Берман Г.Н. Сборник задач по курсу математического
анализа
Запорожец Г.И. Руководство к решению задач по
математическому анализу

3.

Математический анализ – часть математики, в которой
функции и их обобщения изучаются с помощью пределов.
Глава I. Введение в анализ
§1. Множества. Операции над множествами
ОПРЕДЕЛЕНИЕ. Множеством назовем совокупность
объектов произвольной природы, рассмотренное как единое
целое.
A, B, X – множества
a,b,x – элементы множества,
a A – a принадлежит множеству A .
a A - a не принадлежит множеству A.

4.

B A - B входит (содержится) в A
B A – B входит или совпадает с A
Замечание. Множества могут содержать конечное или
бесконечное число предметов, которые называются
элементами. В первом случае множество называется
конечным, во втором – бесконечным.
Определение. Пустое множество – это множество не
содержащее ни одного элемента. Обозначается Ø.

5.

Определение. Множества A и B называются равными, если
одновременно B A и A B .
Определение. Объединение двух множеств A и B
называется множество C, элементы которого являются как
множества A, так и множества B . Обозначается C=A B .
Определение. Пересечением или общей частью множеств A
и B называется множество D, состоящее лишь из элементов,
принадлежащих множествам A и B одновременно.
Обозначается D= A B .

6.

Определение. Разностью двух множеств A и B называют
множество G, элементами которого являются все элементы
множества A, не принадлежащие множеству B и обозначается
G=A\ B .
При построении той или иной теории все рассматриваемые
множества A, B, C предполагаются принадлежащие
некоторому универсальному множеству Ω.
Определение. Дополнением (отрицанием) множества A
называют множество, элементами которого являются все
элементы множества Ω, не принадлежащие множеству A.
Обозначается Ā

7.

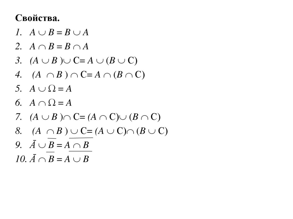
Свойства.
1. A B = B A
2. A B = B A
3. (A B ) С= A (B С)
4. (A B ) С= A (B С)
5. A Ω = A
6. A Ω = A
7. (A B ) С= (A С) (B С)
8. (A B ) С= (A С) (B С)
9. Ā B = A B
10. Ā B = A B

8. § 2 Вещественные числа и их свойства

• Определение. Вещественным числом назовем любую
десятичную дробь. Множество всех вещественных
чисел будем обозначать ℝ.
• Подмножества множеств ℝ.
• Множество натуральных чисел – N.
• Множество всех целых чисел – Z : множество
натуральных чисел и противоположных к ним и 0 .
• Множество всех рациональных чисел Q– это
множество десятичных дробей..
• Множество иррациональных чисел J– это множество
не периодичных дробей .

9.

Теорема. Не существует рационального
числа, квадрат которого равен 2.
введены операции сложения со свойствами:
Умножения со свойствами
Отношение порядка на ℝ обладает
следующими свойствами:

10.

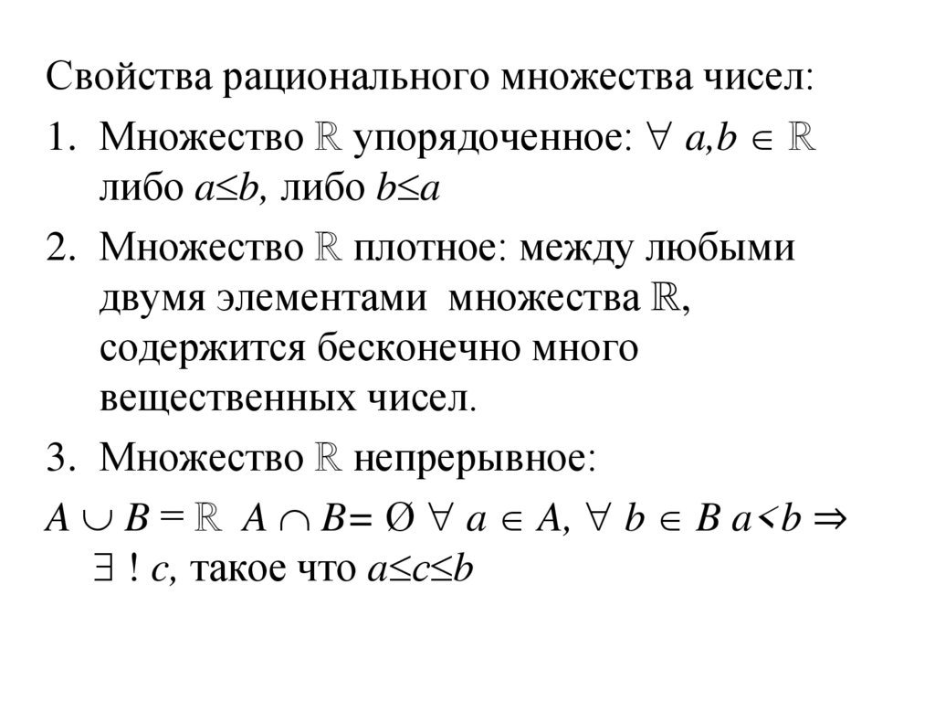
Свойства рационального множества чисел:
1. Множество ℝ упорядоченное: a,b ℝ
либо a b, либо b a
2. Множество ℝ плотное: между любыми
двумя элементами множества ℝ,
содержится бесконечно много
вещественных чисел.
3. Множество ℝ непрерывное:
A B = ℝ A B= Ø a A, b B a<b ⇒
! c, такое что a с b

11.

Определение. Число с называется верхней гранью множества
А ℝ, если a A выполнено a c.
Множество имеющее верхнюю грань называется
ограниченным сверху.
Определение. Число d называется верхней гранью множества
А ℝ, если a A выполнено d a.
.
Множество имеющее верхнюю грань называется
ограниченным сверху.

12.

Определение. Наименьшее из верхних граней множества
называется точной верхней гранью этого множества и
обозначается sup (супремум). Наибольшее из нижних граней
множества называется точной нижней гранью множества и
обозначается inf (инфимум).
ТЕОРЕМА
Всякое ограниченное сверху числовое множество имеет
супремум.
Всякое ограниченное снизу множество имеет инфимум.

13. Метод математической индукции:

Пусть имеется утверждение Р(n), зависящее от
параметра n и его справедливость доказана при
n=1. Тогда если для любого n ℕ удается из
справедливости Р(n) вывести справедливость
Р(n+1), то Р(n) справедлива для всех n.
English     Русский Правила