ЗАДАЧИ ПАРАМЕТРИЧЕСКОГО ПРОГРАММИРОВАНИЯ
9.18M
Категория: ПрограммированиеПрограммирование

Задачи параметрического программирования

1. ЗАДАЧИ ПАРАМЕТРИЧЕСКОГО ПРОГРАММИРОВАНИЯ

2.

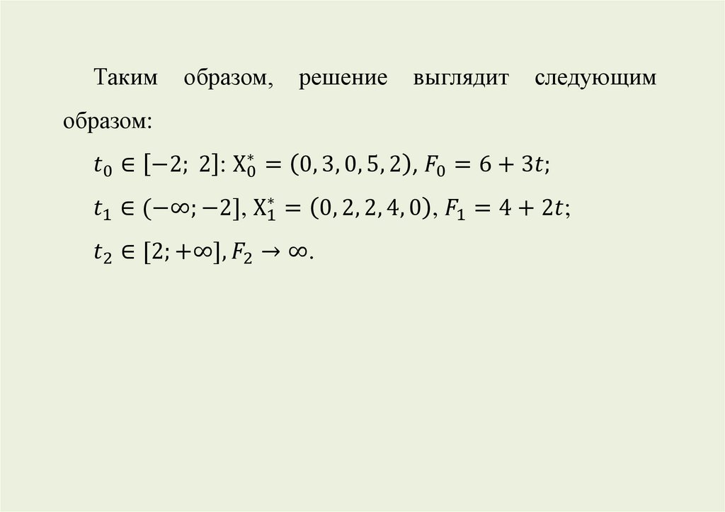
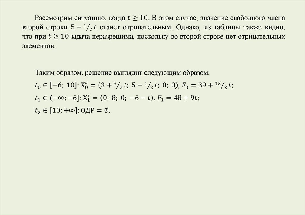
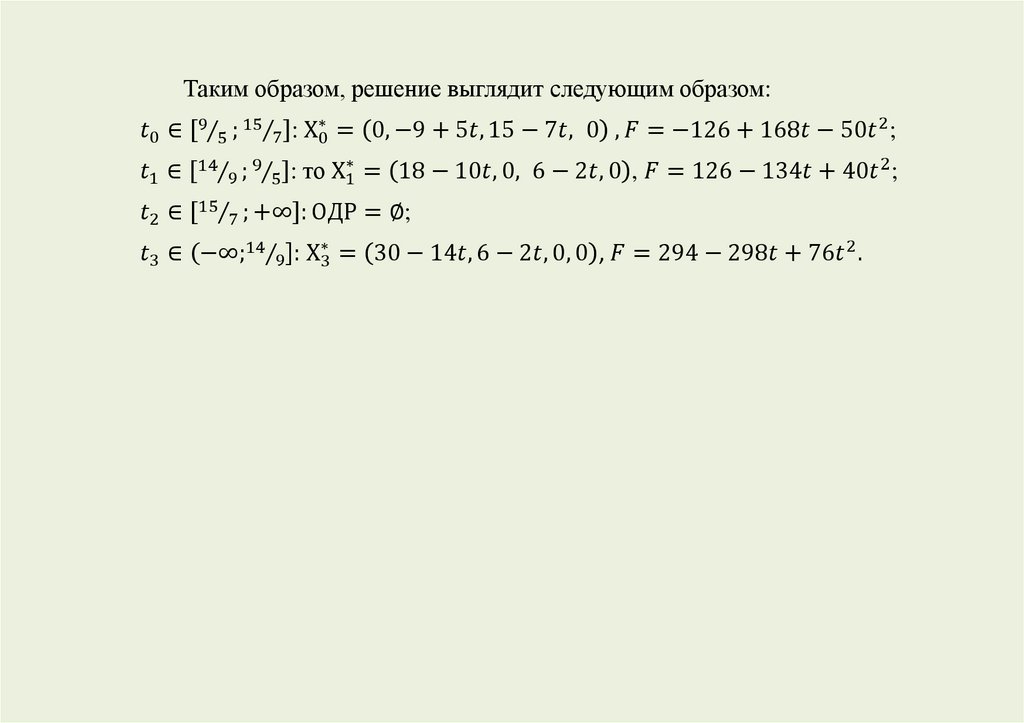
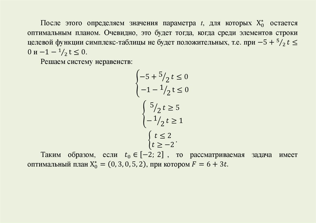
Задача 1. Предприятие должно выпустить два вида продукции А и В, для
изготовления которых используется три вида сырья. Нормы расхода сырья каждого вида
на производство единицы продукции данного вида и запасы сырья каждого вида, которое
может быть использовано на производство единицы продукции данного вида приведены
в таблице.
Известно, что цена единицы продукции может изменяться для изделия А от 2 до 12
у.е., а для изделия В – 13 до 3 у.е., причем эти изменения определяются соотношениями
c1=2+t,
c2=13-t, где 0≤t≤10. Для каждого из возможных значений цены единицы
продукции каждого вида найти такой план производства, при котором общая стоимость
продукции являлась бы максимальной.
Вид сырья
I
II
III
Нормы расхода сырья на
производство единицы продукции Запасы сырья
А
В
4
1
16
2
6
2
3
22
36

3.

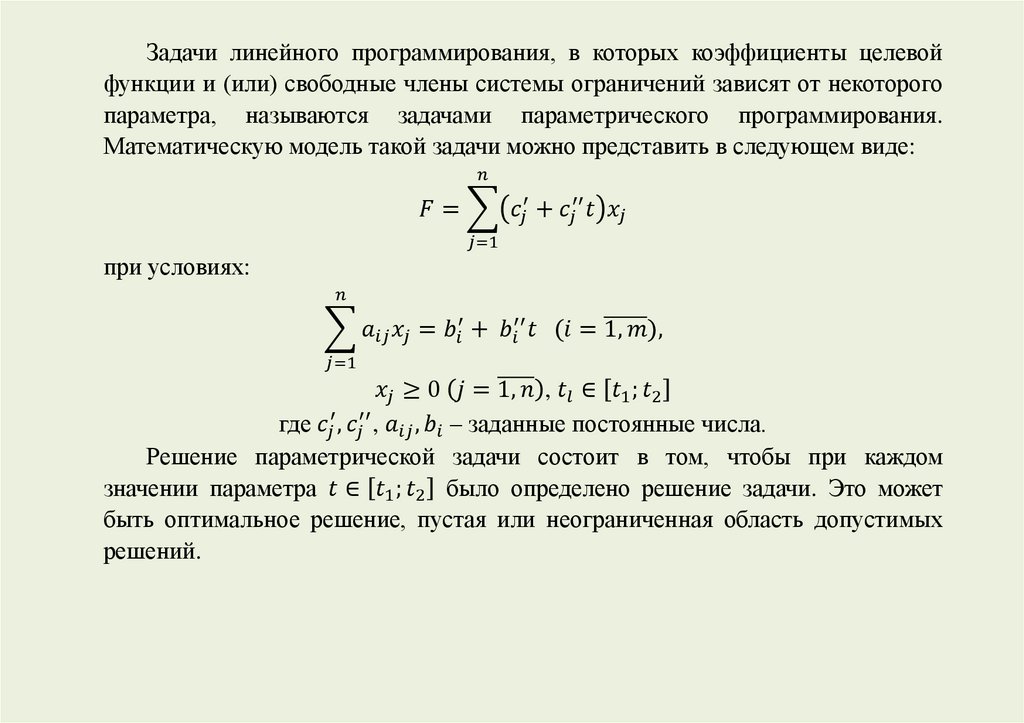
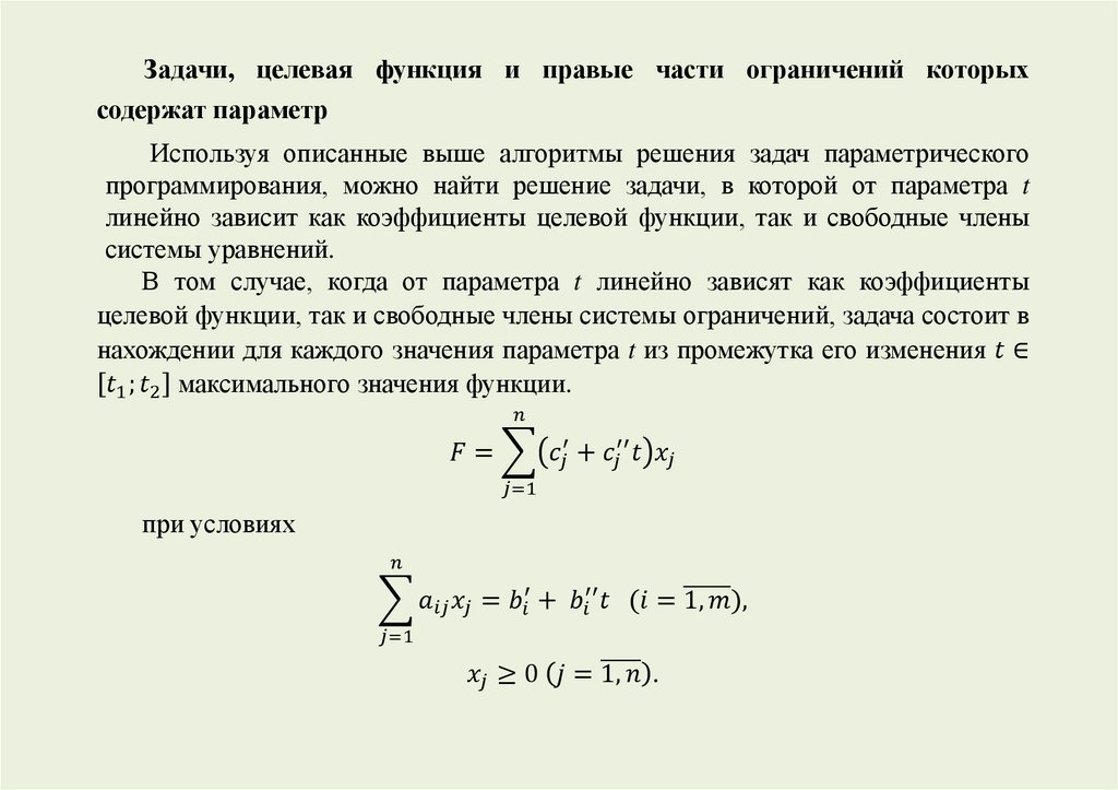
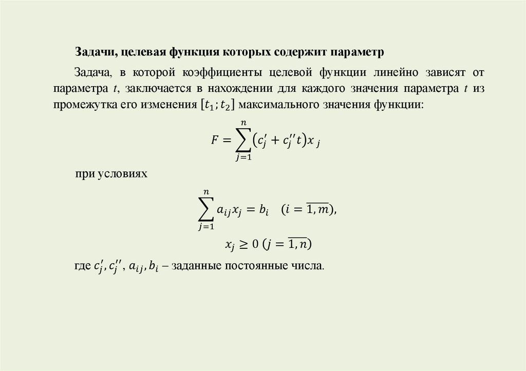
Задачи линейного программирования, в которых коэффициенты целевой
функции и (или) свободные члены системы ограничений зависят от некоторого
параметра, называются задачами параметрического программирования.
Математическую модель такой задачи можно представить в следующем виде:
English     Русский Правила