Тема урока: Криволинейное движение, равномерное движение материальной точки по окружности. Линейная и угловая скорости. Цель
Спасибо за урок!
31.86M
Категория: ФизикаФизика

Криволинейное движение, равномерное движение материальной точки по окружности. Линейная и угловая скорости

1.

«Труд - это не просто деятельность, а
зеркало человеческого бытия.»
Абай Кунанбаев в этой цитате хотел
подчеркнуть, что труд — это не просто
способ зарабатывать или выполнять работу,
а выражение внутреннего мира человека,
его характера и сущности.
Абай (Ибрагим) Кунанбаев (Кунанбайулы)
10 августа 1845 г. – 6 июля 1904 г.

2.

Кто движется быстрее: тот, кто сидит
ближе к центру или на краю карусели?
Может быть, все движутся одинаково, ведь
все делают один оборот за одно и то же
время?
Или быстрее тот, кто сидит на
краю — ведь путь длиннее?
Чтобы ответить, нам нужно разобраться,
какие скорости бывают при движении по
окружности

3. Тема урока: Криволинейное движение, равномерное движение материальной точки по окружности. Линейная и угловая скорости. Цель

урока:
Познакомиться с криволинейным движением,
узнать, что такое равномерное движение по
окружности, разобраться в линейной и угловой
скорости и научиться применять эти знания в
задачах и в жизни.

4.

Криволинейное движение. Линейная и угловая скорости
Чтобы разобраться, мы должны познакомиться с двумя видами скоростей:
линейной и угловой. Но начнём с самого понятия криволинейного движения
Как вы думаете, движение по такой дороге будет
отличаться от движения по прямой?
Криволинейное движение — это движение тела, при
котором траектория (путь, по которому движется
тело) является кривой линией.
Важно вспомнить, что траектория — это
геометрическая линия, которую описывает тело
при движении.
Сравнение: движение по линейке (прямолинейное)
и движение по дуге окружности или по извилистой
линии (криволинейное).

5.

Примеры криволинейного движения в жизни
Лыжник или сноубордист на трассе
Автомобиль, входящий в поворот дороги.
Планеты, вращающиеся вокруг Солнца
Приведите свои примеры

6.

Теперь давайте поразмышляем…
На карусели все дети делают один и тот же оборот. Но тот, кто сидит ближе к
центру и тот, кто дальше — одинаково ли быстро они едут?
Нет, тот, кто дальше от центра, едет быстрее, потому что проходит больше путь за то же время
Колесо велосипеда крутится. Одинаково ли быстро
движется спица у центра колеса и на его краю?
Нет, у края быстрее. Центр почти не движется, а
край проходит большой путь
Значит, движение по окружности нужно описывать
двумя способами: через путь — это линейная
скорость, и через угол — это угловая скорость

7.

Линейная и угловая скорости
Если движение происходит по окружности, то в
любой момент скорость направлена по касательной
Но описывать такое движение только понятием
«путь за время» не всегда удобно
Например:
•Стрелка часов — удобнее измерять угол её поворота, чем длину пути кончика.
•Колесо велосипеда — проще сказать, что оно повернулось на «пол-оборота», чем
считать миллиметры, которые прошёл обод.
Значит, нужно два подхода:
один — через путь (линейная скорость),
другой — через угол (угловая скорость).

8.

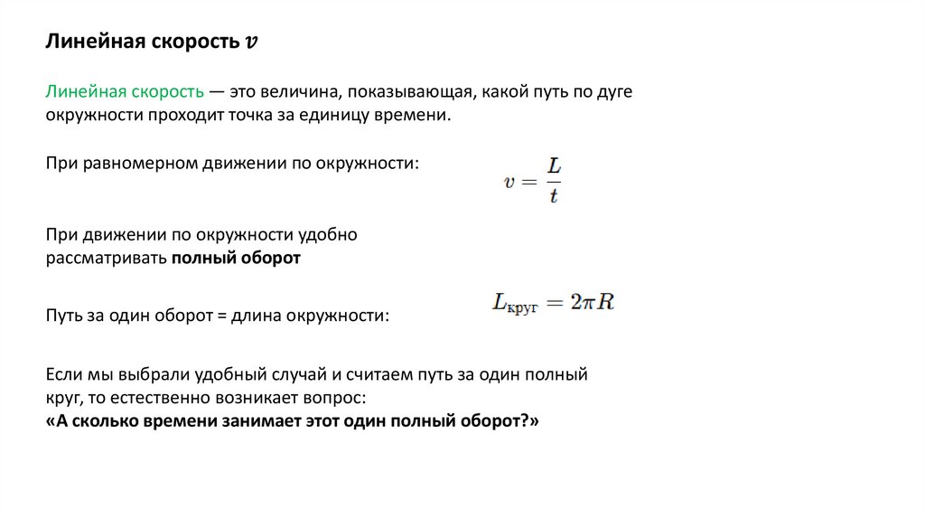
Линейная скорость
English     Русский Правила