МЕХАНИКА
Метод принципов
Механика Аристотеля
Равноускоренное вращение по окружности
2.06M
Категория: ФизикаФизика

Кинематика поступательного и вращательного движения

1. МЕХАНИКА

КИНЕМАТИКА
ПОСТУПАТЕЛЬНОГО И ВРАЩАТЕЛЬНОГО
ДВИЖЕНИЯ

2.

Физика как наука
Основные понятия кинематики
Векторы и скаляры
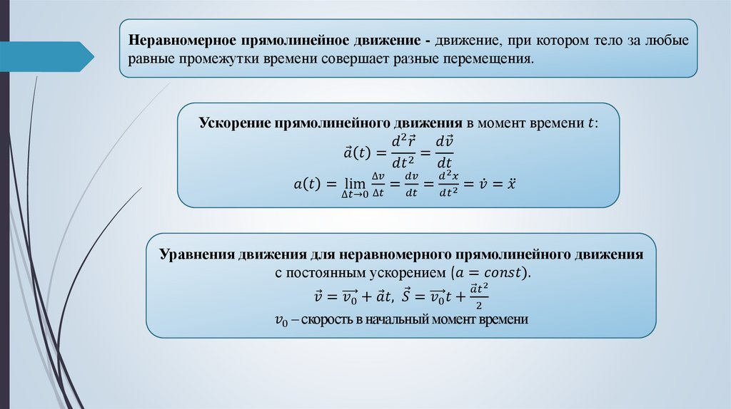
Прямолинейное движение
Относительность движения
Вращение материальной точки по
окружности
Общий случай криволинейного движения
Тангенциальное и нормальное ускорения
Кинематика твердого тела

3. Метод принципов

Физика – это наука, занимающаяся изучением
самых общих свойств окружающего нас
материального мира.
Основоположник метода
принципов - Исаак Ньютон
(1643-1727)
Задача: установить законы (или принципы), с
помощью которых можно объяснить все
известные явления определенного круга, а также
предсказать новые.
Опытным
путем
можно
установить
справедливость законов (или принципов) лишь в
определенных пределах и с определенной
точностью.
Такой подход к изучению явлений природы получил
название метода принципов

4. Механика Аристотеля

«Физика»
— фундаментальный трактат Аристотеля,
заложивший основы физики как науки (в доклассическом,
доньютонианском смысле). Трактат состоит из 8 книг.
Физика впервые рассматривается не как учение о природе, а
как наука о движении, категория которого подразумевает
время, пустоту и место.
Первый вариант законов движения – механика Аристотеля
(400 г. до н.э.)
Первые представления о механическом движении
Тело движется до тех пор, пока его толкают,
останавливается, когда перестают толкать
Чем тяжелее тело, тем быстрее оно падает на Землю
Бог есть первая причина движения, начало всех начал.
и
Покой относительно Земли – естественное состояние тела. Без активной
причины тело возвращается в своё естественное состояние.

5.

Николай Кузанский (1401-1464): сила передается шару в момент толчка, а
дальше находится в нем и обеспечивает существование его скорости
Николай Коперник (1473 – 1543): создал гелиоцентрическую систему
мира.
Иоганн Кеплер (1571 - 1630): установил три закона движения планет
относительно Солнца.
Галилео Галилей (1564 - 1642): впервые описал движение тел на основе
экспериментальных данных, доказал справедливость гелиоцентрической
системы мира.
Исаак Ньютон впервые сформулировал точные математические
законы классической механики
Принцип соответствия
каждая новая теория переходит в старую в соответствующей области
физических параметров.

6.

Механика - раздел физики, в котором изучается простейшая форма
движения материи – механическое движение, то есть перемещение
одних тел или частей тела относительно других
.
Кинематика
изучается движение тел,
независимо от причин,
вызывающих это движение
Динамика
изучает движение тел в связи с
причинами, которые это
движение вызывают
Статика
изучает условия равновесия тел
Задача механики: исследование движение тел и обобщение экспериментальных данных
механика Ньютона – классическая нерелятивистская механика (
English     Русский Правила