Закон сохранения импульса для двух взаимодействующих тел
Закон сохранения импульса для замкнутой системы из n материальных точек
Изменение полного импульса для незамкнутой системы
Импульс силы
2.94M
Категория: ФизикаФизика

Механика. Законы сохранения

1.

МЕХАНИКА
ЗАКОНЫ СОХРАНЕНИЯ

2.

Импульс. Закон сохранения импульса
Центр масс
Движение тела с переменной массой
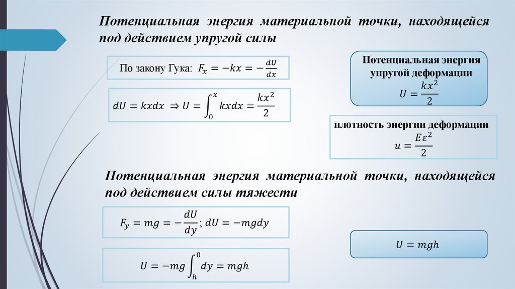
Работа. Энергия. Мощность
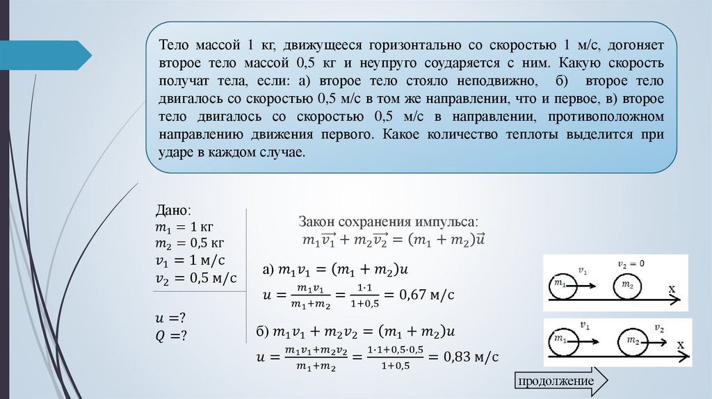
Соударения

3.

Импульс (количество движения)
Импульс
Мера механического движения, направление
импульса совпадает с направлением скорости
English     Русский Правила