МЕХАНИКА КОСМИЧЕСКОГО ПОЛЁТА Корянов Всеволод Владимирович, к.т.н., доцент  Семинар 1. Построение трассы спутника.
647.50K

Семинар_1_260925_ОТиУКП (1)

1. МЕХАНИКА КОСМИЧЕСКОГО ПОЛЁТА Корянов Всеволод Владимирович, к.т.н., доцент  Семинар 1. Построение трассы спутника.

МЕХАНИКА КОСМИЧЕСКОГО ПОЛЁТА
Корянов Всеволод Владимирович, к.т.н., доцент
Семинар 1.
Построение трассы спутника.
1

2.

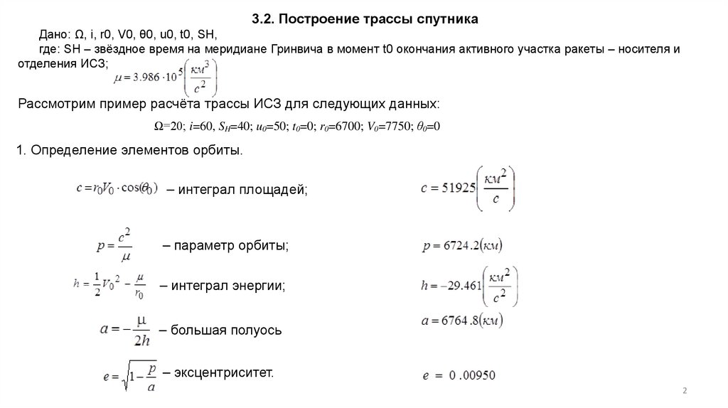
3.2. Построение трассы спутника
Дано: Ω, i, r0, V0, θ0, u0, t0, SH,
где: SH – звёздное время на меридиане Гринвича в момент t0 окончания активного участка ракеты – носителя и
отделения ИСЗ;
Рассмотрим пример расчёта трассы ИСЗ для следующих данных:
Ω=20; i=60, SH=40; u0=50; t0=0; r0=6700; V0=7750; θ0=0
1. Определение элементов орбиты.
– интеграл площадей;
– параметр орбиты;
– интеграл энергии;
– большая полуось
– эксцентриситет.
2

3.

3.2. Построение трассы спутника
Радиальная и нормальная составляющие скорости:
1) Vr 0 V0 sin( 0 )
Vn0 V0 cos( 0 )
e sin( 0 ) ;
p
(1 e cos( 0 )) .
p
7) Определение начального значения истинной аномалии:
V sin( 0 )
sin( 0 ) 0
e
p
0
V0 cos( 0 )
p
cos( 0 )
e
p
8)
– аргумент широты.
E
1 e v0
9) tg 0
tg E0 – эксцентрическая аномалия.
1 e 2
2
10)
– время прохождения ИСЗ через перигей орбиты.
3

4.

3.2. Построение трассы спутника
11)
– период обращения.
12)
– угловая скорость вращения линии узлов.
13)
(град/с) – относительная угловая скорость.
2. Определение начальных значений географических координат
1) sin( Ц 0 ) sin( i) sin( u0 ) Ц 0 (град); Ц 0 41.561 град.
2) 0.1921 sin( 2 ) (град); г 0 41.75 град.
г0
Ц
Ц0
3) tg ( 0 ) cos( i) cos( u0 ) 0 (град);
0 30.79 град.
4) 0 S H 0 (град).
0 10.79 град.(з.д.)
4

5.

3.2. Построение трассы спутника
3. Определение параметров орбиты в восходящем узле
1) В 2 (град);
В 310 град.
E
1 e В
tg
2) tg ( В )
E В (град);
2
1 e 2
E В 310 .42 град.
3) sin( Ц ) sin( i) sin( u ) ;
4) t В
a3
E В E0 e(sin( E В ) sin( E0 ))
– время движения ИСЗ от начального момента до восходящего узла орбиты;
5)
t В 4780 .97 с.
- время прохождения спутников первого восходящего узла орбиты;
t В 4780 .97 с.
5

6.

3.2. Построение трассы спутника
1) Задаёмся углом
0 k ; 20 ; k=0,1,2…;
2)
3)
4)
5)
sin( Ц ) sin( i) sin( u ) ; ( Ц ) max i ;
6)
7)
8)
если 180<λ≤360, то
если 0≤λ≤180, то
(восточной долготы)
(западной долготы)
Полученные точки наносим на карту Земли в цилиндрической развертке с
одинаковым масштабом по φГ и λГ.
6

7.

3.2. Построение трассы спутника
Рис. 3.4. Построение трассы ИСЗ:
ΔλВ – смещение долготы точки на восток
7

8.

3.2. Построение трассы спутника
Рис. 3.4. Построение трассы ИСЗ:
ΔλВ – смещение долготы точки на восток
8
English     Русский Правила