Сложение чисел в форме с фиксированной запятой
Сложение в обратном коде
Сложение в дополнительном коде
Правильный результат
Сложение чисел в форме с плавающей запятой (нормальная форма)
Пример
Запись в учебной ячейке ЭВМ
Алгоритм построения кодов по Хеммингу
1.12M
Категория: ИнформатикаИнформатика

Представление и обработка чисел в ЭВМ

1.

Представление и обработка чисел в
ЭВМ
Вопросы
1. Системы счисления.
2. Перевод чисел в различные системы счисления.
3. Арифметические операции в позиционных
системах счисления.
4. Представление целых чисел в ПК.
5. Арифметические действия в ПК над целыми и
вещественными числами.
6. Представление чисел с плавающей точкой по
стандарту IEEE754.
7. Код Хемминга.

2.

3.

4.

5.

6.

7.

8.

9.

10.

11.

12.

13.

14.

15.

16.

17.

18.

19.

20.

21.

22.

23.

24.

25. Сложение чисел в форме с фиксированной запятой

1. Перевести слагаемые в двоичную систему счисления.
2. Разрядность.
3. Перевести слагаемы в выбранный код.
4. Произвести поразрядное сложение кодов, начиная с
младшего разряда, включая знаковый.
5. Если последняя единица переноса выходит за пределы
знакового разряда, то:
• в дополнительном коде ее следует отбросить;
• в обратном коде следует прибавить ее к младшему разряду
суммы;
6. Проверить полученный результат на переполнение
разрядной сетки. Перевести результат в прямой код.

26. Сложение в обратном коде

А = 17,5
В = - 21,75
m = 5,
к=2
А (2) = + 10001,1
[А]ок = 0.10001,10
В (2) = - 10101,11
[В]пк = 1.01010,00
[А]пк = 0.10001,10
[А + В]ок = 1.11011,10
2
[А + В]пк = 1.00100,01
[В]пк = 1.10101,11
[А + В] (2) = - 100,01
5
[А + В] (10) = - 4,25

27. Сложение в дополнительном коде

А = -10,5
В = - 6,5
m = 4,
к=1
А (2) = - 1010,1
А дк = 1.0101,1
В (2) = - 0110,1
В дк = 1.1001,1
[А + В]дк = 1 0.1111,0
отбросить
[А]пк = 1.1010,1
[В]пк = 1. 0110,1
[А]ок = 1. 0101,0
[В]ок = 1. 1001,0
[[А + В]дк ]ок= 0.0000,1
[А + В] пк = 0.0001,0
(А + В) (2) = + 1
(А + В) (10) = + 1
Результат не равен - 17
(+1)

28. Правильный результат

А = -10,5
В = - 6,5
А (2) = - 1010,1; В(2) = - 0110,1
[А]пк = 1. 01010,1
[В]пк = 1. 00110,1
[А]ок = 1. 10101,0
[A]дк = 1.10101,1
+
В дк = 1.1001,1
[В]ок = 1. 11001,0
1 1.01111,0
отбросить
[А + В]дк = 1.01111,0
[[А + В] дк] ок = 1.10001,0
(+1)
(А + В) (2) = - 10001 => (А + В) (10) = - 17

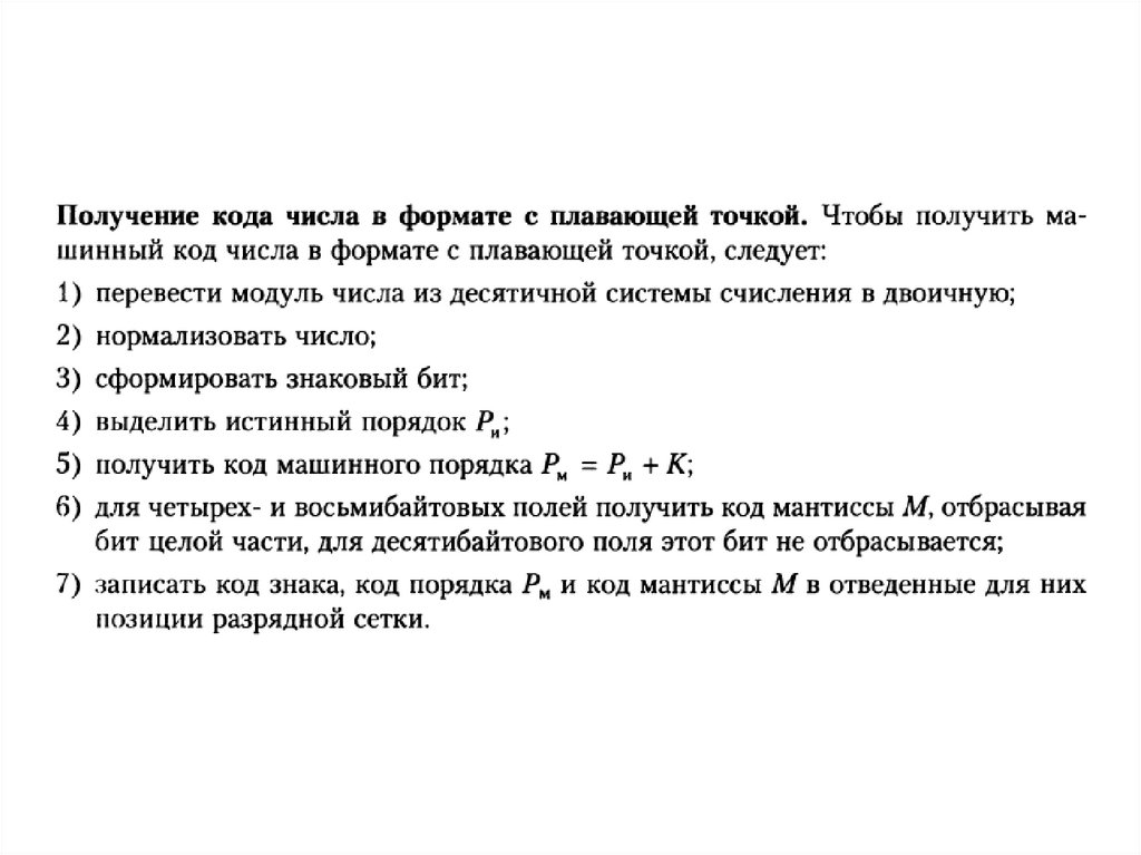
29. Сложение чисел в форме с плавающей запятой (нормальная форма)

1. Записать слагаемые в прямом коде.
2. Нормализовать числа
3..Уравнять порядки.
4. Перевести мантиссы в выбранный код.
5. Сложить коды мантисс по ранее указанным
правилам.
6. Перевести код суммы в прямой код.
7. Нормализовать результат.

30. Пример

Х = 0,1101 10 110; Y = 0,1011 10 010
Порядок числа Y(010(2) - 2 (10)) ниже порядка числа
Х (110(2) - 6(10)) на 4 единицы. Для уравнивания порядков
повысим меньший до равенства большему:
Y = 0,00001011 10 110
Х = - 0,000101 10 001; Y = 1010,0 10 100
Нормализуем числа:
Х = - 0,101 10 - 010; Хпр = 1,101 10 1,010
Y = 0,101 10 1000

31. Запись в учебной ячейке ЭВМ

1
1
0
1
знак числа
мантисса
0
1
знак порядка
-1,1010
0
0
1
0
порядок

32.

33.

34.

35.

36.

Запись кода числа в 4-х байтовый формат
- 15,37510 = - 1111,0112
-1,1110112 * 102+11
Pи = 112
K = 2n – 1 – 1, n = 8, 11, 15
K = 28 – 1 – 1 = 12710 = 11111112
M = 1110112
Pм = Pи + К = 112 + 11111112 = 100000102
1 10000010 111011000000000000000002
З
Pм (8)
М (23)
1100 0001 0111 0110 0000 0000 0000 00002
C 1
7
6
0
0
0
0 16

37.

38.

Получение числа по его коду в формате с плавающей запятой
C2 B7 AE 00 16
1100 0010 1011 0111 1010 1110 0000 00002
1 10000101 011011110101110000000002
З Pм (8)
М (23)
Pи = Pм – K = 10000101 – 1111111 = 1102
M = 1,011011110101112 * 102+110
1011011,110101112
– 101 1011,1101 01112
– 5 B , D
716
– 91,8398437510

39.

40.

41.

42.

43.

44.

45.

46.

47. Алгоритм построения кодов по Хеммингу

English     Русский Правила