Решение задачи колебания системы при сейсмическом воздействии
Нормативный спектральный метод
Прямой динамический расчет
Прямой динамический расчет
Метод спектральных представлений
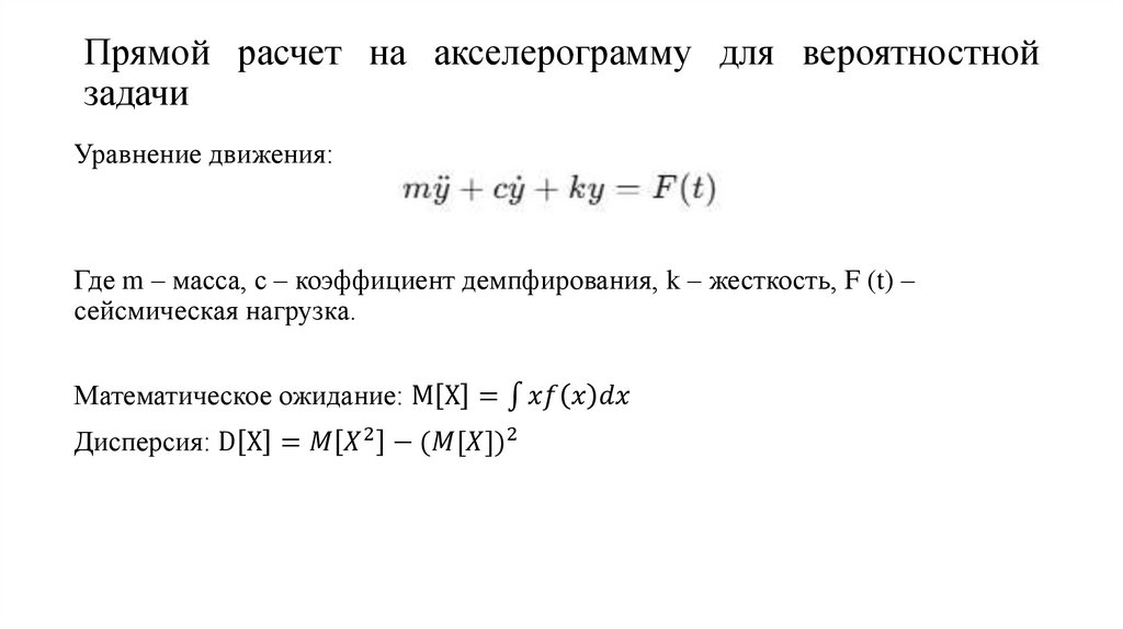
Прямой расчет на акселерограмму для вероятностной задачи
1.21M
Категория: ГеографияГеография

Решение задачи колебания системы при сейсмическом воздействии

1. Решение задачи колебания системы при сейсмическом воздействии

Министерство науки и высшего образования Российской Федерации
Федеральное государственное образовательное учреждение высшего образования
«Волгоградский государственный технический университет»
Кафедра «Строительные конструкции, основания и надежность сооружений»
Решение задачи колебания системы при
сейсмическом воздействии
Выполнил:
Аспирант кафедры СКОиНС
Мельникова Е.С.
Проверил:
Д.т.н., профессор кафедры СКОиНС
Пшеничкина В.А.
г. Волгоград 2025

2.

Оглавление:
1. Нормативный спектральный метод
2. Прямой динамический расчет
3. Метод спектральных представлений
4. Прямой расчет на акселерограмму для вероятностной задачи

3. Нормативный спектральный метод

Является основным как в нашей стране, так и за рубежом. Занимает промежуточное место между
статическим и динамическим методами.
Как и при статическом предполагает определение сейсмических инерционных нагрузок
English     Русский Правила