Интегралы. Двойные интегралы
Определение интеграла
Задания
Найти площадь криволинейной трапеции
Задания
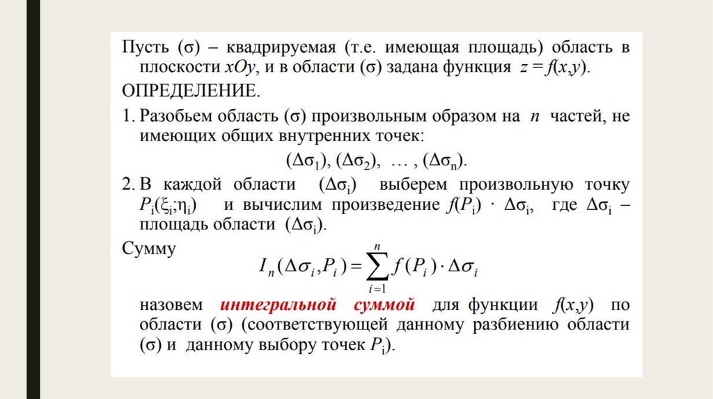
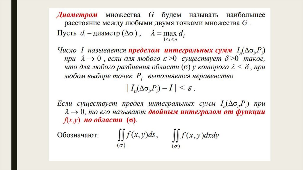
Двойные интегралы
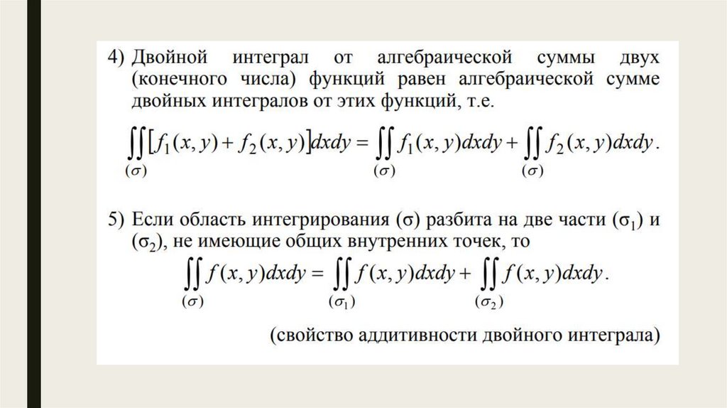
Свойства двойных интегралов
Повторные интегралы
Вычислить двойной интеграл ∫1_0^1▒〖xdx∫1_1^2▒ydy〗
Вычислить двойной интеграл ∫1_0^1▒〖xdx∫1_1^2▒ydy〗
Вычислить двойной интеграл ∫1_0^1▒〖xdx∫1_(x^2)^(√x)▒ydy〗
Вычислить двойной интеграл ∫1_0^1▒〖xdx∫1_(x^2)^(√x)▒ydy〗
Вычислить двойной интеграл D: y=√x, y = x
Вычислить двойной интеграл D: y=√x, y = x
Вычислить повторный интеграл
Вычислить повторный интеграл
Вычислить повторный интеграл ∫1_0^1▒〖dx∫1_0^2▒(x^2+y^2 )dy〗
Вычислить повторный интеграл ∫1_0^1▒〖dx∫1_0^2▒(x^2+y^2 )dy〗
Домашнее задание
1.41M

Интегралы

1. Интегралы. Двойные интегралы

ИНТЕГРАЛЫ. ДВОЙНЫЕ
ИНТЕГРАЛЫ

2. Определение интеграла

■ Функция F(x) называется первообразной для функции f(x) на некотором промежутке,
если для всех x из этого промежутка выполняется равенство F , (x) = f(x)

3.

4. Задания

1
−2
■ Найти первообразные:
English     Русский Правила