2.97M
Категория: ПромышленностьПромышленность

АПК-ДК_лекция

1.

Мониторинг и техническая
диагностика устройств и
систем автоматики и
телемеханики
Лунев Сергей Александрович

2.

Контакты:
Лунев Сергей Александрович,
2
Доцент кафедры «Системы управления
транспортной инфраструктурой»
РОАТ, главный учебный корпус, ауд. 302
СТДМ

3.

Предмет изучения
1. В настоящее время в хозяйстве автоматики и телемеханики превалирует релейная техника, в
которой не предусмотрены встроенные средства диагностирования
2. Отсутствуют перспективы быстрого перевода устройств и систем ЖАТ на микропроцессорную
элементную базу
3. Как следствие выполнение операций по определению технического состояния объектов ЖАТ и
их техническое обслуживание возлагается на обслуживающий персонал – бригады
электромехаников СЦБ, т. е. реализуется стратегия планово-предупредительного метода ТО.
3
4. Такая стратегия ТО – весьма дорогая. Стоимость обслуживания за нормативный период
эксплуатации в 5–10 раз превышает капитальные вложения в строительство систем ЖАТ,
поэтому предполагается в будущем переход на более совершенный метод обслуживания
устройств – по их фактическому состоянию, что позволит высвободить значительные трудовые
ресурсы, уменьшить отрицательные воздействия на технику и, как следствие, получить
значительное повышение качества ТО и снижение эксплуатационных расходов.
5. С этой целью на железных дорогах России внедряются системы технического
диагностирования и мониторинга (СТДМ) состояния устройств ЖАТ, которые надстраиваются
над существующими системами обеспечения движения поездов.
СТДМ

4.

Под технической диагностикой понимается область знаний, охватывающая теорию, методы и
средства определения технического состояния объекта – такого состояния, которое
характеризуется в определенный момент времени, при определенных условиях внешней среды
значениями параметров, установленных технической документацией на объект
Процесс
определения
технического
состояния
объекта
называется
техническим
диагностированием и характеризуется такими параметрами, как полнота и глубина обнаружения.
4
Полнота обнаружения определяется составом подлежащих выявлению неисправностей (или
других отклонений от допустимых норм), а глубина – уровнем идентификации неисправностей
Основные задачи технического диагностирования:
- контроль технического состояния объекта (системы);
- поиск места и определение причин отказа (неисправности);
- прогнозирование технического состояния объекта (системы).
Для решения этих задач создаются системы непрерывного удаленного контроля технического
состояния устройств – мониторинга
СТДМ

5.

В современной инфраструктуре российских железных дорог устройства непрерывного съема
данных, сеть передачи, каналообразующие устройства, а также технический персонал по
обработке диагностической информации в совокупности представляют систему технического
диагностирования и мониторинга (СТДМ) устройств ЖАТ
Классификация систем диагностирования
5
стдм

6.

В системах рабочего диагностирования процесс определения технического состояния связан с
подачей только рабочих воздействий на технический объект без отключения объекта
диагностирования от работы
В системах тестового диагностирования процесс определения технического состояния объекта
связан с подачей специальных тестовых воздействий и кратковременным отключением объекта
диагностирования от работы
6
Системы диагностирования могут также быть гибридными и включать в себя как рабочее, так и
тестовое диагностирование
Современные СТДМ ЖАТ не имеют достаточно совершенных средств по анализу
диагностической информации и требуют частичного вмешательства человека с целью обработки
данных, то есть являются автоматизированными
По виду диагностирования СТДМ ЖАТ относятся к системам рабочего диагностирования
СТДМ

7.

7
СТДМ

8.

Место СТДМ в ЖАТ
8
СТДМ

9.

Сервер обработки данных
Платы ввода/вывода
АРМ
технолога
Концентратор
диагностической информации
центрального поста
Платы ввода/вывода
АРМ
технолога
Табло
коллективного
пользования
Пост ЭЦ,
линии
ЖАТС,
дистанция
СЦБ
Центр
технического
Дистанци диагностировани
яи
я СЦБ
мониторинга
Организационная структура СТДМ ЖАТ
Каналообразующая аппаратура, линия связи
Пост ЭЦ,
РШ
СТДМ
Платы ввода/
вывода
Платы ввода/
вывода
...
...
Датчики съема
диагностической
информации
...
К устройствам СЦБ,
обеспечивающим
перевозочный процесс
Датчики съема
диагностической
информации
...
К устройствам СЦБ,
обеспечивающим
перевозочный процесс
Концентратор
диагностической
информации
линейного поста
Платы ввода/
вывода
...
...
Датчики съема
диагностической
информации
...
К устройствам СЦБ,
обеспечивающим
перевозочный процесс
АРМ ШН
Концентратор
диагностической
информации
линейного поста
АРМ ШН
Концентратор
диагностической
информации
линейного поста
АРМ ШН
Пост ЭЦ
9

10.

Источники информации (дискретные объекты контроля)
1. Контакты контрольных реле (наличие сухого контакта)
1
ТС[M(N-1)+1]
ТС(N+1)
ТС(1)
2
ТС(N+2)
ТС[M(N-1)+2]
ТС(N)
ТС(2N)
ТС(NxM)
Шина
«ТС»
10
ТС(2)
N
1
СТДМ
M
2
Шина «ОПР»

11.

кабель
релейная
ПБ
К
аппаратура СТДМ
Rогр.
+Uпит
выход
11
МБ
СТДМ

12.

2. Индикаторные элементы (лампы, светодиоды)
+5V
Пульт ДСП
релейная
СТДМ
Rогр
С
12
~24В
МС
СТДМ
Р
выход

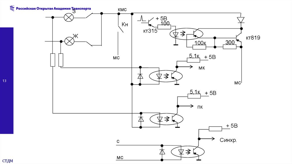
13.

З
кмс
Кн
Ж
+ 5В
100
кт315
100к
мс
300
5,1к + 5В
мк
13
мс
5,1к + 5В
пк
+ 5В
с
СТДМ
мс
Синхр.
кт819

14.

Критерии
сравнения
Полнота
контроля
Виды СТДМ
ЧДК\ ДК-ЦНИИ АПК-ДК СТДМ
СТДМ
АДК-СЦБ
СДТС
Низкая:
Только дискретная
информация о
состоянии
Светофоров и
рельсовых цепей
Высокая:
Состояние
объектов, ячеек
технологического
назначения,
самодиагностирование,
аналоговые
измерения
Высокая:
Состояние
объектов, ячеек
технологического
назначения,
самодиагностирование,
аналоговые
измерения
Высокая:
Состояние
объектов, ячеек
технологического
назначения,
самодиагностирование,
аналоговые
измерения
Высокая:
Состояние
объектов, ячеек
технологического
назначения,
самодиагностирование,
аналоговые
измерения
Отсутствует
Средний
Средний
Средний
Высокий
14
Уровень
автоматизации
процесса
анализа
диагностической
информации
АСДК

15.

Частотный диспетчерский контроль
Ст.А
Ст.Б
ГК
F1
ГК
F16
Оборудование
на перегоне
Линия ДСН
УПДК - 2 Станционное оборудование
Табло
дсп
ПК -5
1
……….
8
РДК – 2
15
F16
Объекты
станции
F5
F16
Канал ДК
F1-F15
УПДК - 2
1
ПК -5
……….
F16
ГП - 3
8
Табло
ДНЦ
Оборудование ЦП
СТДМ
РДК - 2
Табло
ШЧД
После обработки она передается на центральный пост поездному
диспетчеру и диспетчеру дистанции сигнализации и связи (верхний
уровень).
В качестве датчиков занятости блок участков и станционных путей в
системе ЧДК используются контакты путевых реле.
Когда блок-участок свободен, в линию посылается сигнал тональной
частоты, который воспринимается соответствующим приемником на
станции.
ГТ 2 - 16
ГП - 3
Информация от сигнальных и переездных установок
автоблокировки (АБ) и автоматической переездной
сигнализации (АПС) (нижний уровень) непрерывно
поступает на промежуточные станции (средний уровень).
Срабатывает реле на его выходе, контакты которого включают
индикацию на табло у дежурного промежуточной станции.
Информация о положении поездов передается с перегонов на
прилегающие станции по проводам линии двойного снижения
напряжения (ДСН) от камертонных генераторов ГК, размещаемых в
шкафах автоблокировки, и узкополосных приемников, установленных на
станциях.

16.

В устройствах ЧДК используются генераторы и приемники на 16 фиксированных частот в
диапазоне 300-1500 Гц, что обеспечивает включение на одном перегоне в одну цепь ДСН до 16
контролируемых объектов на сигнальных точках.
16
При большем числе объектов разрезается цепь ДСН и информация передается на две станции.
Станции, на которых устанавливается табло контроля перегонов, выбираются с учетом характера
эксплуатационной работы, предпочтительнее передача информации о состоянии перегонов на
станции с маневровой работой
Генераторы распределяются по перегону так, чтобы по направлению к станции частота сигналов
повышалась, поскольку сигналы более высокой частоты имеют большее затухание и могут
передаваться на меньшее расстояние.
Приборы ЧДК обеспечивают также непрерывный контроль исправности аппаратуры перегонных
и переездных устройств СЦБ. При возникновении повреждения генератор диспетчерского
контроля посылает в линию кодированный сигнал, воспринимаемый на одной из примыкающих
станций.
Соответствующая лампа на табло у дежурного начинает мигать в такт с передаваемым кодом,
загораясь в интервалах и погасая в импульсах. Расшифровка сообщений о характере
повреждений проводится ДСП визуально по режиму горения контрольных ламп табло.
СТДМ

17.


п/п
17
Сигнал
1
Свободность блок-участка
Непрерывный сигнал
2
Занятость блок-участка
Сигнал отсутствует
Перегорание лампы красного огня
Два длинных импульса с длинным интервалом,
контроль осуществляется при свободном блокучастке
Отсутствие основного питания
Два коротких импульса с длинным интервалом,
контроль осуществляется при свободном блокучастке
5
Отсутствие резервного питания
Два длинных импульса с коротким интервалом,
контроль осуществляется при свободном блокучастке
6
Сход изолирующих стыков
Случайная последовательность импульсов
3
4
СТДМ
Контролируемый параметр

18.

Опрос сигнальных точек ЧДК является непрерывным, что позволяет регистрировать местонахождение поезда на перегоне, движущегося с любой практически реализуемой скоростью.
На каждой промежуточной станции в составе аппаратуры ЧДК имеются приемники ПК1÷ПК16
(приемник камертонный). Приемники принимают сигналы от камертонных генераторов ГК-5,
ГК-6, ГКШ и управляют индикацией на табло ДСН.
18
Информация на центральный пост с промежуточной станции передается с помощью
линейных генераторов (ЛГ). При этом используются 15 частот f1÷f15, а f16 применяется для
работы тактового генератора. Частотные сигналы передаются с промежуточных станций в линию
диспетчерского контроля ДК-ОДК. Поскольку с каждой станции передается информация о
состоянии 32-х объектов (16 – перегонных, 16 – станционных) и к линии ДК может подключаться
15 станций, то общий объем контролируемых объектов равен 32 х 15 = 480.
СТДМ

19.

В середине 80-х годов XX века начинаются первые работы по автоматизации процесса ТО
устройств ЖАТ на советских железных дорогах. Дальнейший научно-технический прогресс
позволил синтезировать и реализовывать малогабаритные, компактные и надежные датчики
телеизмерения
Только постановка внешних датчиков контроля не решала проблему – иначе диагностические
данные можно было бы обрабатывать только в тех местах, где они установлены
С целью централизации диагностической информации датчики контроля объединяются в сеть.
19
Для этого потребовалось создание концентраторов диагностической информации, трактов
передачи данных на значительное расстояние, а также привлечение сотрудников дистанций СЦБ
для обслуживания созданной сети и анализа диагностической информации. Все вместе они
образовали СТДМ
Конструктивно СТДМ являются надстройкой над существующими системами управления
движением поездов и занимают верхний иерархический уровень
СТДМ

20.

АЦП
Бурное развитие микропроцессорной техники во второй половине XX века дало возможность
съема аналоговых диагностических данных о состоянии широкого спектра устройств (возникли
аналого-цифровые преобразователи).
20
СТДМ
Из всего многообразия существующих методов аналого-цифрового преобразования в
интегральной технологии нашли применение в основном три:
1) метод прямого (параллельного) преобразования;
2) метод последовательного приближения (поразрядного уравновешивания);
3) метод интегрирования.
В АЦП с параллельным преобразованием входной сигнал прикладывается одновременно
ко входам всех компараторов. В каждом компараторе он сравнивается с опорным сигналом,
значение которого эквивалентно определенной кодовой комбинации. Опорный сигнал снимается
с узлов резистивного делителя, питаемого от источника опорного напряжения. Число возможных
кодовых комбинаций (а следовательно, число компараторов) равно 2m - 1, где т — число
разрядов АЦП. АЦП прямого преобразования обладают самым высоким быстродействием среди
других типов АЦП, определяемым быстродействием компараторов и задержками в логическом
дешифраторе

21.

АЦП с параллельным преобразованием
21
СТДМ
Недостатком их является необходимость в
большом количестве компараторов. Так, для
8-разрядного
АЦП
требуется
255
компараторов. Это затрудняет реализацию
многоразрядных (свыше 6-8 разрядов) АЦП
в интегральном исполнении. Кроме того,
точность преобразования ограничивается
точностью и стабильностью каждого
компаратора и резистивного делителя.

22.

АЦП последовательного приближения
22
СТДМ

23.

АЦП с двойным интегрированием
C
Uвх
Еоп
D MUX
23
X
R
8 P1.7/SCK
MCU
7 P1.6/MISO
6 P1.5/MOSI
5 P1.4
4
P1.3
3 P1.2
2
P1.1/T2_EX
1 P1.0/T2
9 RESET
40
20
Ucc
GND
AT89S52
СТДМ

24.

АПК-ДК
Аппаратно-программный комплекс диспетчерского контроля системы технического
диагностирования и мониторинга устройств автоматики, телемеханики движения
поездов (АПК-ДА (СТДМ) ЖАТ)
24
Система АПК-ДК предназначена для мониторинга функционирования устройств ЖАТ в
режиме реального времени, выявления отказов и сбоев в их работе, протоколирования
режимов работы, прогноза технического состояния и предоставления информации
оперативному персоналу для обеспечения планирования процесса технического
обслуживания и организации поиска неисправностей
СТДМ

25.

Функции АПК-ДК
1. Непрерывный контроль технического состояния устройств ЖАТ
2. Автоматизированное выявление отказов и предотказных состояний устройств ЖАТ
25
3. Учет и контроль устранения отказов
4. Контроль за процессом технического обслуживания устройств ЖАТ на станциях и
перегонах
5. Диагностика и прогнозирование состояния устройств
6. Контроль поездной ситуации в реальном масштабе времени
СТДМ

26.

Общая структура АПК-ДК
АПК-ДК строится по иерархическому принципу и включает в себя три уровня
Первый уровень диагностирования образуют линейные пункты диагностирования (ЛПД) и
автоматизированные рабочие места электромеханика (АРМ ШН). Выполняют функции
автоматического контроля состояния устройств, сбора информации от станционных и перегонных
объектов АТДП, хранения данных и обмена информацией с управляющими системами РПЦ, ДЦ,
МПЦ
26
Второй уровень включает в себя центральные посты диагностики и мониторинга (ЦПДМ),
выполняющие функции сбора, длительного хранения и обработки информации с ЛПД,
автоматического мониторинга функционирования устройств АТДП в режиме реального времени
На третьем уровне организуются центры диагностики и мониторинга (ЦДМ), обеспечивающие
комплексный анализ функционирования технических средств ЖАТ дороги на основе баз данных
СТДМ, ДК, ДЦ, АСУ-Ш-2 и других информационных систем
СТДМ

27.

АСУ Ш2
Уровень 3
Единый диспетчерский центр управления перевозками
Центр диагностики и мониторинга (ЦДМ)
АСУ Ш2
27
ДЦ, МПЦ,
РПЦ
ГИД
АСУ
других
служб
Уровень 2
Дистанция сигнализации, централизации, блокировки (ШЧ)
ГИД
Центральный пост диагностики и мониторинга (ЦПДМ)
АРМ ШЧД
АРМ ШН
Уровень 1 Станции/перегоны
АРМ ШНС
Линейный пункт диагностирования ЛПД
АРМ ДСП
Системы ЖАТ
АПК-ДК
стрелки светофоры
ПОП
Б-У
ЭП
переезды

28.

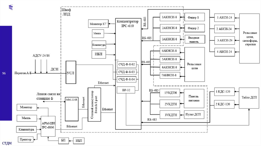
Состав оборудования 1 уровня системы АПК-ДК
1. Специализированные промышленные контроллеры, работающие с аналоговыми и
дискретными сигналами
2. Концентратор линейного пункта диагностирования ЛПД
28
3.Автоматизированные рабочие места (электромеханика АРМ-ШН,
электромеханика АРМ-ШНС, дежурного по станции АРМ-ДСП)
4. Шкафы для размещения аппаратуры АПК-ДК на станциях
5. Аппаратура для подключения к каналам связи
6. Прикладное ПО
СТДМ
старшего

29.

Номенклатура специализированных промышленных контроллеров
1. Автомат диагностики сигнальной установки (АДСУ-24/16)
2.
Измеритель
токов
и
длительности
кодов
автоматической
сигнализации (ИТДК)
3. Модуль контроля сопротивления изоляции (МКСИ-8)
29
4. Селектор частот демодулирующий (СЧД-Ф-8)
5. Устройство согласования с линией (УСЛ)
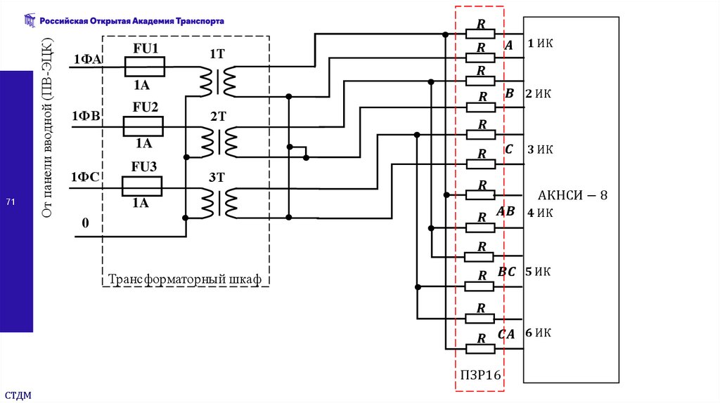
6. Автомат контроля напряжений и сопротивления изоляции (АКНСИ-8)
7. Автомат контроля сопротивления изоляции (АКСИ-24)
СТДМ
локомотивной

30.

8. Устройство контроля тональных рельсовых цепей многоканальное (УКТРЦМ)
9. Устройство контроля сигналов автоматического регулирования скорости УКС-АРС
(для метрополитенов)
10. Автомат диагностики силовых параметров стрелочного электропривода АДСП
30
11. Устройство контроля датчиков тока и напряжения УКДТН
12. Устройство контроля токов и напряжений УКТН-16
13. Устройство контроля токов УКТ-8
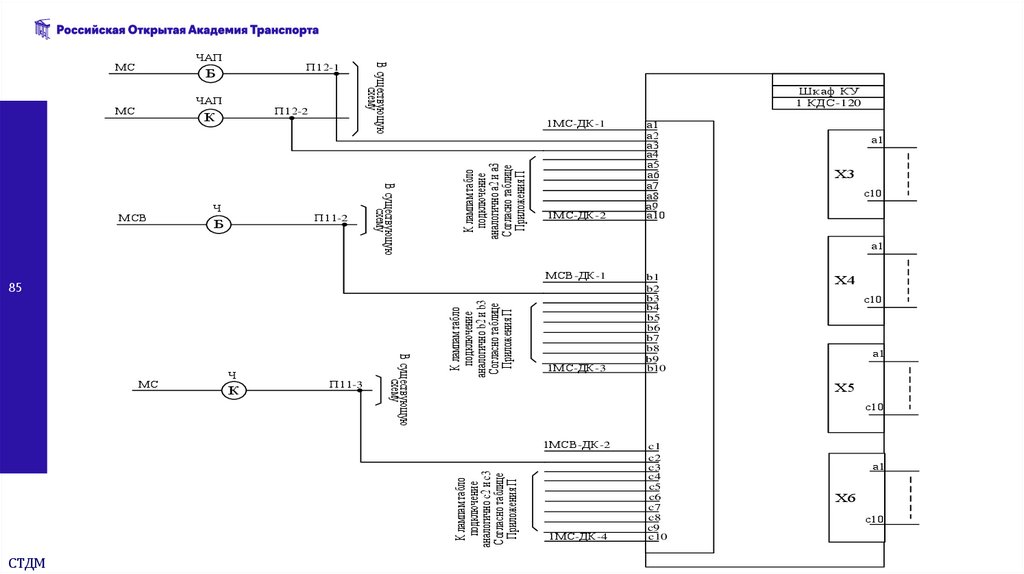
14. Устройство контроля дискретных сигналов КДС120
СТДМ

31.

31
СТДМ
АППАРАТНЫЕ СРЕДСТВА СБОРА
АНАЛОГОВОЙ И ДИСКРЕТНОЙ ИНФОРМАЦИИ
НА ПЕРЕГОНЕ

32.

АДСУ – 24/16
АДСУ – 24/16 предназначен для комплексного контроля функционирования устройств
автоблокировки (АБ), автоматической переездной сигнализации (АПС), пешеходных
переходов, входных светофоров и других систем, аппаратура которых расположена в
релейных шкафах на перегоне
32
АДСУ-24/16 обеспечивает:
- съем информации с «сухих» одиночных контактов шестнадцати реле релейного
шкафа АБ (АПС);
- опрос до восьми автономных устройств измерения тока (ИТДК) и измерения
сопротивления изоляции (МКСИ-8) в собственной сети, организованной на
последовательном интерфейсе RS-485;
- формирование информационного сигнала в виде циклического последовательного
кода;
- передачу информации на станцию по линии ДСН или выделенной линии на
номинальных частотах с 1 по 30;
СТДМ

33.

Обычный режим работы АДСУ – 24/16
1. Измерение постоянного или среднеквадратического значения (СКЗ) переменного
напряжения синусоидальной формы в шестнадцати контрольных точках.
33
2. Измерение СКЗ импульсов напряжения полученных в результате амплитудной
манипуляции постоянного или переменного напряжения частотой (25±1) Гц, (50±1)
Гц или (75±1) Гц кодовой последовательностью, формируемой КПТШ-5, КПТШ-7 и
их модификациями.
3. При обнаружении импульсов переменного или постоянного напряжения –
измерение
временных
параметров
элементов
цикла
манипулирующей
последовательности («З», «Ж», «КЖ»), определение ее кода и типа путевого
трансмиттера, ее создавшего
СТДМ

34.

Режим ТРЦ работы АДСУ – 24/16
Измерение СКЗ переменного или амплитудно-модулированного переменного
напряжения синусоидальной формы в восьми контрольных точках (каналы 1 - 8) в
системах тональной автоблокировки.
34
Измерение постоянного напряжения в восьми контрольных точках (каналы 9 - 16) в
системах тональной автоблокировки.
К одной линии связи можно подключить до 30 АДСУ-24/16. При необходимости
подключения большего количества АДСУ-24/16 линию связи необходимо разделить
на несколько частей с организацией каналов связи на прилегающие станции
СТДМ

35.

С целью уменьшения влияния помех целесообразно использовать частоты верхнего
диапазона. АДСУ-24/16 с более высокой частотой устанавливаются на сигнальных
точках или переездах ближайших к станции, на которой располагаются приемники
СЧД-Ф-8 и далее по мере уменьшения частоты. При распределении частот АДСУ24/16, подключаемых к одной линии связи, частоты выбираются подряд без пропусков.
Частоты АДСУ-24/16
35
СТДМ

частоты
f, Гц

частоты
f, Гц

частоты
f, Гц

частоты
f, Гц
01
384
09
1472
17
2560
25
3584
02
512
10
1600
18
2688
26
3712
03
704
11
1792
19
2816
27
3840
04
832
12
1920
20
2944
28
3968
05
960
13
2048
21
3072
29
4096
06
1088
14
2176
22
3200
30
4224
07
1216
15
2304
23
3328
08
1344
16
2432
24
3456

36.

Несущая частота задается установкой перемычек на коммуникационном разъеме ХР2. При
отсутствии перемычек устанавливается частота с номером 01
Настройка частот АДСУ-24/16
36
СТДМ
№ частоты
Положение
перемычек на
разъеме ХР2
№ частоты
Положение
перемычек на
разъеме ХР2
№ частоты
Положение
перемычек на
разъеме ХР2
01
отсутствует
11
30-20-9
21
30-31-21
02
30-10
12
30-20-9-10
22
30-31-21-10
03
30-9
13
30-20-21
23
30-31-21-9
04
30-10-9
14
30-20-21-10
24
30-31-21-9-10
05
30-21
15
30-20-21-9
25
30-31-20
06
30-21-10
16
30-20-21-9-10
26
30-31-20-10
07
30-21-9
17
30-31
27
30-31-20-9
08
30-21-9-10
18
30-31-10
28
30-31-20-9-10
09
30-20
19
30-31-9
29
30-31-20-21
10
30-20-10
20
30-31-9-10
30
30-31-20-21-10

37.

Информационный сигнал АДСУ-24/16
Общий принцип функционирования АДСУ-24/16 заключается в следующем. АДСУ24/16
постоянно опрашивает состояние контактных датчиков, уровни напряжений на входах
собственных и автономных (подключенных к сети RS-485) измерительных модулей (далее –
измерительных датчиков) и на основе этой информации формирует управляющий сигнал в виде
последовательного циклического кода, представляющего собой переменную широтноимпульсную манипуляцию.
37
Один цикл этого кода называется посылкой. Посылка состоит из N элементов, совокупность
которых несет двоичную информацию о структуре посылки и состоянии контактных и
измерительных датчиков. Длительность элемента посылки может быть равна одному или двум
базовым тактам в зависимости от логического состояния двоичной информации. Посылки
разделяются паузами, длительность которых равна трем базовым тактам
Длительность элемента посылки равна одному такту, если соответствующий контактный датчик
находится в состоянии «норма», и двум тактам, если датчик находится в состоянии «не норма».
Состоянию «норма» соответствует замкнутое состояние внешних контактов датчиков S1..S16
СТДМ

38.

38
СТДМ
Длительность элементов посылки, соответствующих измерительным датчикам и служебной
информации, равна одному такту, если соответствующий разряд двоичного кода имеет значение
логического нуля и равна двум тактам, если соответствующий разряд двоичного кода имеет
значение логической единицы.
Полная управляющая посылка АДСУ-24/16 (включая разделительную паузу) манипулирует
несущей частотой АДСУ-24/16 таким образом, что выходной сигнал представляет собой
последовательность следующих друг за другом фазовых сдвигов между парами смежных
базовых тактов на ±κπ/4, где κ=1, 3 (относительная квадратурная фазовая модуляция с фазовым
сдвигом π/4). Относительный сдвиг фазы определяется значением передаваемого в текущий
момент времени дебита управляющей последовательности в соответствии с таблицей
Значение дебита
Относительное изменение фазы
00
-3
English     Русский Правила