Дербес туындылардағы дифференциалдық теңдеулер. Теңдеулердің түрлері
927.11K

лек6каз

1. Дербес туындылардағы дифференциалдық теңдеулер. Теңдеулердің түрлері

ЛЕКЦИЯ №6

2.

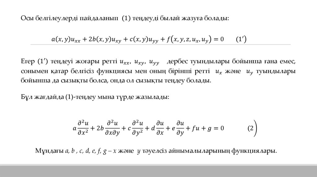
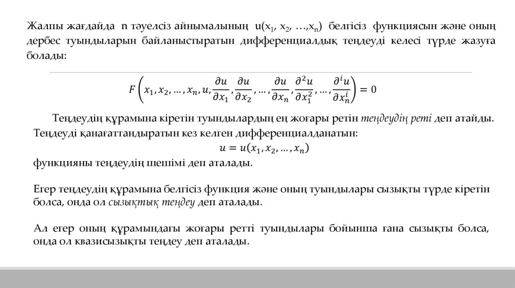
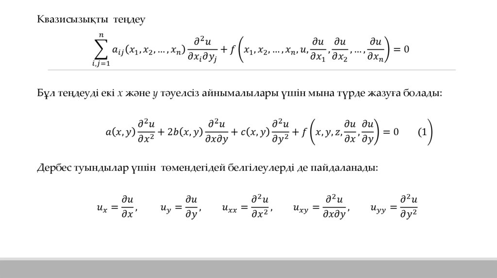
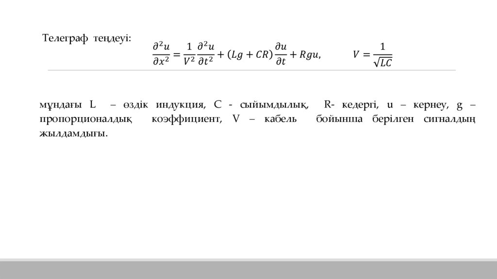
Жалпы жағдайда n тәуелсіз айнымалының u(x1, x2, …,xn) белгісіз функциясын және оның
дербес туындыларын байланыстыратын дифференциалдық теңдеуді келесі түрде жазуға
болады:
English     Русский Правила