Экономика проектной деятельности
Глоссарий
Классификация ИТ-проектов по уровню успешности The Standish Group (независимая международная консультативная фирма по
Этапы планирования проекта
Календарное планирование проектной деятельности
Структурная декомпозиция работ
Основа СДР
Варианты построения СДР
Этапы разработки СДР
Правила разработки СДР
Структурная декомпозиция работ проекта для достижения поставленной цели
План выполнения работ
Работы проекта - Участники проекта
Календарное (сетевое) планирование
Метод PERT
Сеть типа «вершина-работа»
Сеть типа «вершина-событие»
Диаграмма Ганта
Метод критического пути Critical Path Method (CPM)
Логические связи между работами
Трудоемкость работ проекта
Критический путь проекта
Критический путь проекта (сетевой план)
Определение затрат на проектную деятельность
Оценка стоимости проекта
Методы оценки стоимости
Смета проекта
Накладные расходы (косвенные затраты)
Виды бюджета
Алгоритм разработки бюджета проекта
Анализ «план-факт» стоимости проекта
Ресурсы, затраченные для выполнения проекта
Трудоемкость работ проекта
Нормативные данные
Диаграмма по статьям затрат
Диаграмма по работам
Экономическое обоснования целесообразности разработки программного обеспечения
Расчет показателя качества балльно-индексным методом (пример расчета)
Задание.
1.84M

ЗО Экономика проектной деятельности

1. Экономика проектной деятельности

2. Глоссарий

Проект — временное предприятие, предназначенное для создания уникальных
продуктов, услуг или результатов.
Проект — комплекс уникальных действий, не опирающийся на организационную
структуру, имеющий определенные дату начала и окончания, расписание, стоимость и
технические задачи.
Проект — комплекс взаимосвязанных действий, предпринимаемых с целью получения
уникальных конкретных результатов при заданных ограничениях по времени,
денежным средствам, ресурсам и качеству конечных результатов проекта.
Проект — произвольный ряд действий или задач, имеющих определенную цель,
которая
будет
достигнута
в
рамках
выполнения
некоторых
заданий,
характеризующихся определенными датами начала и окончания, пределами
финансирования и ресурсами.
Проект — временное усилие, применяемое для того, чтобы создать уникальный
продукт или услугу с определенной датой начала и окончания действия, отличающегося
от продолжающихся, повторных действий и требующего прогрессивного
совершенствования характеристик.
Программный продукт - совокупность записанных на носителях данных
программных компонентов, являющихся продуктом промышленного производства,
предназначенных для поставки, передачи или продажи пользователю, снабженных
технической документацией, рекламными материалами, инструкциями по обучению
пользователей, гарантийными обязательствами по сопровождению и обслуживанию.
Проектная деятельность – это комплекс мероприятий, направленных на создание
программного продукта, удовлетворяющих требованиям пользователей.

3.

Правило «железного треугольника»
Содержание
Бюджет
Время

4. Классификация ИТ-проектов по уровню успешности The Standish Group (независимая международная консультативная фирма по

исследованиям в области ИТ)
- успешный проект (англ. successfully — проект реализован без
превышения планового срока и бюджета. Требования к результатам
проекта достигнуты;
- провальный проект (англ. failed) — проект не реализован, требования
к его результатам не достигнуты;
- спорный проект (англ. challenged) — проект реализован частично, с
превышением сроков, или бюджета.
Уровень
успешности
проекта
2011
2012
2013
2014
2015
Успешные
29%
27%
31 %
28%
29%
Спорные
49%
56%
50%
55%
52%
Провальные
22%
17%
19%
17%
19%
Годы

5. Этапы планирования проекта

Планирование целей
Декомпозиция работ и определение их взаимосвязи
Определение рисков
Разработка календарного графика проекта
Распределение ресурсов
Разработка бюджета проекта
Разработка и принятие плана проекта
Разработка плана управления качеством проекта
Разработка плана управления коммуникациями

6.

Функция планирования заключает в себе две основные составляющие –
управление рисками и разработка расписания и бюджета проекта.
Риск проекта - это событие или условие, которые могут произойти либо не
произойти в будущем при реализации программного проекта и негативно
повлиять на степень достижения одной или нескольких характеристик целей
проекта.

7. Календарное планирование проектной деятельности

8. Структурная декомпозиция работ

Структурная декомпозиция работ (СДР или WBS - Work Breakdown Structure) –
это представление проекта в виде иерархической структуры работ, полученной
путем последовательной декомпозиции.
СДР предназначена для детального планирования, оценки стоимости и
обеспечения персональной ответственности исполнителей.
Благодаря структурной декомпозиции работ менеджер проекта имеет:
точное описание содержания работ;
точное определение объема работ;
измеримый результат выполнения работ.
Разработка СДР имеет две основные цели:
1. обеспечение планирования всех необходимых работ проекта,
2. обеспечение отсутствия работ, не связанных с реализацией проекта.
Для руководителя проекта важны обе эти цели:
Если в плане отсутствуют необходимые работы, проект будет задержан,
бюджет, скорее всего, будет превышен;
Если выполняются работы, не относящиеся к данному проекту – деньги
заказчика тратятся нецелевым образом;
Если СДР не объединяет обе эти цели, проект может потерпеть неудачу.

9.

На основе СДР выполняются следующие процесс:
1. определение работ,
2. планирование ресурсов,
3. оценка стоимости,
4. бюджетирование,
5. определение рисков.
Взаимодействие СДР с процессами реализации проекта (PMBOK Guide 1996)

10. Основа СДР

Комплексного план-графика проекта – СДР обеспечивает основу для планирования
объемов работ, стоимости, сроков и рисков. С помощью СДР работы структурируются и
непосредственно связываются с графиком, а ресурсы распределяются и отслеживаются.
При изменении содержания проекта СДР должна быть откорректирована.
Отчетности о выполнении проекта – с помощью СДР определяется состояние проекта
и выдается в различные формы отчетности. Например, по стадиям жизненного цикла
проекта; по результатам; по пакетам работ.
Комплексного контроля изменений – СДР обеспечивает идентификацию
соответствующих точек контроля, которые используются для упрощения обмена
информацией и контроля результатов.
Управления содержанием проекта – процесс разработки СДР способствует
формированию концептуального целостного представления об объекте проекта.
Организации взаимодействия между участниками проекта – СДР позволяет
организовать направленную передачу информации между руководителем и участниками
проекта на всех стадиях его жизненного цикла, с учетом принятых обязанностей и
ответственности участников.
Формирования организационной структуры – с помощью СДР можно связать
определенный объем работ с элементом организационной структуры, субподрядчиками
или отдельными исполнителями.

11. Варианты построения СДР

1. Продуктовый подход – построение СДР по компонентам продукта проекта,
когда в качестве элементов СДР выбираются элементы продукта проекта, его
материальные результаты.

12.

2. Функциональный подход – построение СДР по функциональным элементам
деятельности, когда в качестве элементов СДР выбираются операции
технологического цикла производства продукта проекта.
3. Организационный подход – построение СДР по компонентам организационной структуры,
когда в качестве элементов СДР выбираются элементы структурной схемы организации.
4. Системный подход к СДР - Системный анализ позволяет сделать уточнения в определении работы,
которую необходимо выполнить в рамках проекта.

13. Этапы разработки СДР

СДР разрабатывается путем итерационного рассмотрения целей и результатов
проекта, критериев планирования/достижения функциональности, объема работ,
реализации технических требований и других технических атрибутов.
Основной процесс разработки СДР состоит из следующих шагов:
Первый шаг – определение конечных результатов проекта – что должно быть
произведено для обеспечения успешного завершения проекта.
Второй шаг – определение основных пакетов работ, необходимых для
получения продукта проекта.
Третий шаг – определение степени детализации в соответствии с внутренней
системой управления и единой системой контроля. Такие элементы обычно
связаны с четким и раздельным определением отдельных результатов (продуктов)
проекта.
Четвертый шаг – анализ и усовершенствование СДР. Этот шаг повторяется до
тех пор, пока все участники проекта не будут согласны, что планирование
проекта может быть успешно завершено, и можно будет успешно управлять,
контролировать и регулировать получаемые результаты.

14. Правила разработки СДР

При разработке СДР необходимо принимать во внимание следующие основные
правила:
Каждый элемент СДР должен обеспечивать достижение измеримого
результата;
Каждый элемент СДР должен агрегировать все подчиненные элементы;
Результаты должны логически декомпозироваться до уровня, на котором
можно определить, как они будут достигаться (проектирование, поставки,
заключение договоров, производство);
Результаты пакетов работ должны быть уникальными;
Выполнение отчетов должно быть оформлено как выполнение отдельных
пакетов работ;
Все пакеты работ должны быть совместимы с организационной структурой и
структурой затрат;
Исключаются пакеты работ с несколькими ответственными за создание одних
и тех же результатов;
Результаты должны иметь размер, достаточный для эффективного управления,
но не настолько малый, чтобы сделать затраты на контроль чрезмерными.

15. Структурная декомпозиция работ проекта для достижения поставленной цели


п/п
Буквенное
обозначение
Содержание
работы
01
A
Выбор темы работы
02
B
Поиск аналогов
03
C
Выбор книги
04
D
Определение алгоритмов работы электронной книги
05
E
Подготовка набросков для иллюстрации
06
F
Правка набросков
07
G
Раскрашивание набросков иллюстрации
08
H
Правка иллюстрации
09
I
Анимация объектов иллюстрации книги
10
J
Создание элементов управления приложением
11
K
Разработка концепции приложения электронной книги
12
L
Создание видеоролика демонстрирующего работу приложения
13
M
Проверка работы

16. План выполнения работ

17. Работы проекта - Участники проекта


п/п
Буквенное
обозначение
Содержание
работы
Ответственный
01
A
Выбор темы работы
Исполнитель
02
B
Поиск аналогов
Исполнитель
03
C
Выбор книги
Исполнитель
04
D
Определение алгоритмов работы электронной книги
Исполнитель
Руководитель
05
E
Подготовка набросков для иллюстрации
Исполнитель
06
F
Правка набросков
Исполнитель
Руководитель
07
G
Раскрашивание набросков иллюстрации
Исполнитель
08
H
Правка иллюстрации
Исполнитель
Руководитель
09
I
Анимация объектов иллюстрации книги
Исполнитель
10
J
Создание элементов управления приложением
Исполнитель
11
K
Разработка концепции приложения электронной книги
Исполнитель
12
L
Создание видеоролика демонстрирующего работу
приложения
Исполнитель
13
M
Проверка работы
Исполнитель
Руководитель

18. Календарное (сетевое) планирование

Сетевое планирование – все приемы для анализа, описания, планирования процессов и
управления ими на основе теории графов, при которых могут быть учтены время,
издержки, ресурсы и другие влияющие параметры.
–Метод критического пути (CPM)
–Метод PERT
Сетевой план – наиболее точный плановый инструмент, особенно удобен для больших и
сложных проектов.
Сетевая диаграмма – гpафическое отобpажение pабот пpоекта и их взаимосвязей.
Основные понятия сетевого планирования
«Работа»/«рабочий пакет»
–трудовой процесс, требующий затрат времени и ресурсов
–также процесс ожидания, который не требует затрат труда и ресурсов, но требует времени
«Событие»
–результат выполнения всех работ, входящих в данное событие, позволяющий начинать
последующие работы
«Путь»
–непрерывная последовательность работ, начиная от исходного события и кончая
завершающим.
«Связи предшествования» (логические зависимости) отображают природу зависимостей
между работами.
–Большинство связей в относятся к типу "конец-начало", когда последующая pабота может
начаться только по завеpшении пpедшествующей pаботы.
–Связи предшествования образуют структуру сети.
–Комплекс взаимосвязей между работами часто также называют логической структурой
проекта, поскольку он определяет последовательность выполнения работ.

19. Метод PERT

Метод PERT (Program Evaluation and Review Technique) разработан корпорацией
«Локхид» и консалтинговой фирмой «Буз, Аллен энд Гамильтон» для реализации
крупного проекта разработки ракетной системы «Поларис», США.
PERT разработан для упрощения планирования и составления графиков больших и
сложных проектов.
Техника подразумевала наличие неопределённости, давая возможность разработать
рабочий график проекта без точного знания деталей и необходимого времени для всех
его составляющих.
Терминология PERT
PERT событие (PERT event): точка, отмечающая начало или окончание одной или более
активностей (задач, работ, мероприятий). Оно не требует времени или ресурсов.
Предшествующее событие (predecessor event): событие, которое непосредственно
предшествует некоторому другому событию, без иных промежуточных событий
Последующее событие (successor event): событие, которое непосредственно следует за
некоторым иным событием, без иных промежуточных событий
PERT активность (PERT activity): реальное выполнение задачи, которое требует время и
ресурсов. Активность PERT не может быть выполнена, пока не произошли
предшествующие события.
Критический путь (critical path): Длиннейший маршрут от начального до финального
события. Он определяет общее календарное время, требуемое для проекта и, таким
образом, любые задержки на критическом пути задерживают достижение финального
события.

20. Сеть типа «вершина-работа»

21. Сеть типа «вершина-событие»

Пример сетевой диаграммы PERT для проекта продолжительностью в семь месяцев с
пятью промежуточными точками (от 10 до 50) и шестью работами (от A до F).

22. Диаграмма Ганта

Столбчатая диаграмма для иллюстрации плана, графика работ по какому-либо проекту.
Привязка работ проекта к календарю.
Одним из методов планирования проектов.
Разработана Генри Л. Гантом в 1910 году.
Если в диаграмме дополнительно отметить другим цветом фактические моменты начала
и окончания работ, то можно наглядно увидеть соответствие (или несоответствие)
фактического и планового хода работ.

23. Метод критического пути Critical Path Method (CPM)

Разработан в 1956 году для составления планов-графиков крупных комплексов работ по
модернизации заводов
Позволяет рассчитать возможные календарные графики выполнения комплекса работ на
основе описанной логической структуры сети и оценок продолжительности выполнения
каждой работы, определить критический путь проекта
В основе метода лежит определение наиболее длительной последовательности задач от
начала проекта до его окончания с учетом их взаимосвязи

24. Логические связи между работами

25. Трудоемкость работ проекта


п/п
Буквенное
обозначение
Содержание
работы
Предпосылки
Плановый
срок окончания
Ответственный
Трудоемкость
01
A
Выбор темы работы
-
28.05.2021
Исполнитель
4
02
B
Поиск аналогов
01
02.06.2021
Исполнитель
4
03
C
Выбор книги
02
04.06.2021
Исполнитель
2
03
11.06.2021
Исполнитель
Руководитель
7
7
03
15.07.2021
Исполнитель
40
05
30.09.2021
Исполнитель
Руководитель
28
2
06
16.12.2021
Исполнитель
45
07
20.02.2022
Исполнитель
Руководитель
5
2
08
10.03.2022
Исполнитель
7
04
20.03.2022
Исполнитель
7
04
D
05
E
06
F
Определение алгоритмов
работы
электронной книги
Подготовка набросков для
иллюстрации
Правка
набросков
Раскрашивание
набросков
иллюстрации
Правка
иллюстрации
Анимация объектов
иллюстрации книги
Создание элементов
управления приложением
07
G
08
H
09
I
10
J
11
K
Разработка концепции
приложения электронной книги
09/10
30.04.2022
Исполнитель
10
12
L
Создание видеоролика
демонстрирующего работу
приложения
11
10.05.2022
Исполнитель
4
13
M
Проверка работы
12
16.05.2022
Исполнитель
Руководитель
3
2

26. Критический путь проекта

кость
Ранний
срок
начало
Ранний
срок
окончания
Поздний
срок
начала
Поздний
срок
окончания
Резерв
времени
полный
Резерв
времени
свободн
ый
Резерв
времени
событий
Исполнитель
4
0
4
0
4
0
0
0
02.07.2018
Исполнитель
4
4
8
4
8
0
0
0
02
07.07.2018
Исполнитель
2
8
10
8
10
0
0
0
Определение алгоритмов
работы
электронной книги
03
10.07.2018
Исполнитель
Руководитель
7
7
10
17
125
132
115
0
115
05
Подготовка набросков для
иллюстрации
03
10.08.2018
Исполнитель
40
10
50
10
50
0
0
0
06
Правка
набросков
05
02.12.2018
Исполнитель
Руководитель
28
2
50
80
50
80
0
0
0
06
01.03.2019
Исполнитель
45
80
125
80
125
0
0
0
07
20.04.2019
Исполнитель
Руководитель
5
2
125
132
125
132
0
0
0
Ответствен
ный
Трудоем
02.07.2018
01
Выбор книги
04

п/п
Содержание
работы
01
Выбор темы работы
-
02
Поиск аналогов
03
07
08
Раскрашивание
набросков
иллюстрации
Правка
иллюстрации
Предпосыл Плановый
ки
срок
09
Анимация объектов
иллюстрации книги
08
27.04.2019
Исполнитель
7
132
139
132
139
0
0
0
10
Создание элементов
управления приложением
04
02.03.2019
Исполнитель
7
17
24
132
139
115
115
0
11
Разработка концепции
приложения электронной книги
09/10
05.05.2019
Исполнитель
10
139
149
139
149
0
0
0
12
Создание видеоролика
демонстрирующего работу
приложения
11
20.05.2019
Исполнитель
4
149
153
149
153
0
0
0
13
Проверка работы
12
25.05.2019
Исполнитель
Руководитель
3
2
153
158
153
158
0
0
0

27. Критический путь проекта (сетевой план)

Ранний срок
начала работы
Продолжительно
сть выполнения
работы
Ранний срок
окончания
работы
Код работы
Позднее срок
начала работы
Резерв
Позднее срок
окончания
работы

28. Определение затрат на проектную деятельность

29.

Управление стоимостью обеспечивается посредством реализации в ходе проекта
следующих процессов:
оценки стоимости;
разработки бюджета проекта;
контроля стоимости проекта.
Процессы управления стоимостью проекта обеспечивают:
понимание менеджером проекта, заказчиком и инвестором проекта
прогнозной стоимости отдельных работ, пакетов работ и всего проекта (процесс
оценки стоимости);
четкое понимание менеджером проекта, когда, сколько и на что будут
израсходованы денежные средства в проекте (процесс разработки бюджета);
отсутствие в проекте непредвиденных расходов, снижение количества
изменений и отклонений фактического бюджета от утвержденного базового
бюджета (процесс контроля стоимости).
Управление стоимостью (затратами) проекта (Project Cost Management)
объединяет процессы, выполняемые в ходе планирования, разработки бюджета и
контролирования затрат, обеспечивающие завершение проекта в рамках
утвержденного бюджета (PMBOK).
Управление стоимостью и финансированием проекта (Project Cost and Finance
Management) — раздел управления проектами, включающий процессы,
необходимые для формирования и контроля выполнения утвержденного бюджета
проекта (НТК).

30.

Все затраты в проекте могут быть подразделены на три вида:
Обязательства — это плановые, будущие затраты, которые возникают при
заключении договоров, контрактов, заказе каких-либо товаров или услуг. Обычно это
происходит заранее согласно плану проекта;
Бюджетные затраты представляют собой сметную стоимость работ, распределенную
во времени. Это график расходов проекта. Иногда его называют планом затрат;
Фактические затраты показывают реальный отток денежной наличности в проекте.
Отчет о фактических затратах содержит информацию о реальных расходах проекта.
При этом они могут произойти:
во время выполнения работ проекта;
в момент выплаты денежных средств;
в момент списания денежных средств со счета.
Для повышения эффективности системы управления затратами проекта в концепции
управления стоимостью и финансированием проекта желательно четко определить:
политику оплаты работ (предоплата, оплата по факту и др.);
политику оплаты счетов (в день получения, в течение определенного срока и др.);
принципы списания затрат на рабочую силу, материалы и комплектующие;
принципы учета затрат в проекте;
принципы оплаты работ при привлечении субподрядных организаций;
взаимосвязь графика выполнения работ и списания затрат на рабочую силу и
оплату механизмов.

31. Оценка стоимости проекта

Оценка стоимости — процесс определения всех затрат, необходимых для
успешной и полной реализации проекта.
Оценка стоимости — итеративный процесс получения примерных данных о
стоимости работ и ресурсов. Оценки могут уточняться по ходу проекта.
Допустимая погрешность оценок зависит от назначения получаемых данных и
от фазы проекта.
В проектном менеджменте можно выделить четыре типа оценок:
грубый порядок величины — стоимостные ожидания проекта, находящегося
на фазе замысла или идеи;
порядок величины — предположения стоимости проекта, рассчитанные в
бизнес-плане или аналогичном документе;
бюджетная оценка — оценка стоимости проекта, полученная на основе
данных, предоставленных поставщиками и исполнителями работ;
точная — оценка стоимости, включаемая в бюджет при определении
окончательной плановой стоимости проекта перед переходом к фазе
реализации.

32.

В оценке стоимости работ должны быть учтены все статьи затрат на выполнение
работы:
закупаемое оборудование;
арендные платежи (площади, оборудование);
оплата труда персонала: основная з/плата+дополнительная
з/плата+начисления);
затраты на расходные материалы;
затраты на программное обеспечение;
затраты на обучение и стажировки;
затраты на проведение мероприятий (конференции, семинары);
командировочные расходы;
затраты на логистику;
представительские расходы.

33. Методы оценки стоимости

Метод оценки
Основания для применения и сфера (этап)
Необходимые условия
Параметрическая оценка
Наличие
оценок
объемов
работ
и Наличие возможности нормирования
нормативной стоимости отдельных элементов стоимости работ. Возможность расчета
работ. Применяется на любых этапах проекта. оценок исходя из объемных параметров
Точность зависит от точности оценок объемов работ. Наличие нормативов стоимости
работ и их нормативной стоимости
отдельных типовых операций
Оценка по аналогам
Недостаток
детальной
информации. Схожесть работ по содержанию и типу.
Применяется на ранних фазах проекта
Наличие информации о фактической
стоимости работы-аналога. Наличие
опыта у участников
Оценка «снизу вверх»
Необходимость
в
уточненной
оценке Невысокие трудоемкость и объем работ
стоимости. Повторная оценка стоимости. отдельных
операций.
Наличие
Рекомендуется
для
фазы
детального достаточно точных оценок необходимых
планирования
ресурсов для отдельных операций.
Историческая информация о стоимости
отдельных типовых операций. Наличие
нормативов
затрат.
Тщательно
проработанная
иерархическая
структура проекта
Оценка «сверху вниз»
Необходимость быстрой укрупненной оценки Возможность
укрупненной
стоимости. Применяется для фазы замысла стоимости всего проекта
(идеи) проекта
Анализ предложений исполнителей
Закупка оборудования у поставщиков. Качественная тендерная (конкурсная)
Организация тендера. Наличие возможности документация.
Детализированные
выполнить
работы
силами
внешних предложения конкурсантов (оферты).
организаций
Доступность
экспертной
оценки.
Сбалансированная система показателей
оценки

34. Смета проекта

Смета — документ, содержащий список затрат проекта, полученных на основе объемов
работ проекта, требуемых ресурсов и цен, структурированный по статьям.
Разработка смет — процесс структуризации и систематизации стоимостных оценок,
полученных на этапе оценки стоимости. Структуризация и систематизация данных о
стоимости работ производится в соответствии со статьями затрат, принятыми в системе
учета родительской организации проекта.
Структуризация расходов в смете по статьям затрат, процесс несколько усложняется.
Обычно выделяют:
прямые затраты (расходы);
накладные (косвенные) затраты;
общие и административные накладные расходы.
Прямые затраты
Прямые затраты — расходы, непосредственно связанные с производством продукции,
работ проекта; производственные расходы, включаемые в себестоимость продукции, в
прямые издержки производства.
Прямые расходы напрямую связаны с пакетом работ. Они включают:
затраты на оплату труда;
затраты на материалы и оборудование;
иные расходы, связанные с выполнением работ.

35. Накладные расходы (косвенные затраты)

Накладные расходы (косвенные затраты) — расходы, сопровождающие,
сопутствующие основному производству, но не связанные с ним напрямую, не
входящие в стоимость труда и материалов. Накладные расходы не могут быть
привязаны к какой-то конкретной работе, конкретному результату. Они относятся
ко всему проекту в целом. Это затраты на:
содержание и эксплуатацию основных средств;
управление, организацию, обслуживание производства;
командировки;
обучение работников.
Общие и административные накладные расходы
(постоянные расходы)
Общие и административные накладные расходы (постоянные расходы) —
затраты, не связанные с каким-то конкретным проектом. Они относятся к
расходам компании, но при этом имеют отношение и к проекту. К общим и
административным расходам обычно относятся расходы на содержание аппарата
управления, поддерживающих подразделений (бухгалтерия, секретариат, охрана и
др.).

36.

Классификация смет по назначению
Фаза проекта
Вид сметы
Исследование
инвестиционных
возможностей
Предварительная
Разработка и защита Первичная,
бизнес-плана
факторная
Назначение сметы
или
Допустимая
погрешность, %
Оценка жизнеспособности проекта
25-40
Анализ плановых затрат по отношению
к имеющимся ограничениям:
бюджетным, кредитным и иным
15-25
Рабочее
проектирование
(начальная фаза)
Приближенная
Анализ проекта и принятие «go/no go» решения по
проекту. Подготовка плана финансирования проекта
10-15
Разработка
проекта
Сводная
Ценообразование. Основа для расчета и управления
стоимостью проекта
5-6
рабочего

37. Виды бюджета

Фаза проекта
Разработка
проекта
концепции
Назначение бюджета
Допустимая погрешность,
%
Бюджетные ожидания
Предварительное
планирование, определение
потребностей
в
финансировании
25-40
Предварительный
Обоснование статей затрат,
обоснование
привлечения
инвестиций,
планирование
использования финансовых
средств
15-20
Уточненный
Планирование расчетов
подрядчиками,
субподрядчиками
поставщиками
и
8-10
Базовый
Директивное
ограничение
привлечения и использования
ресурсов
5-8
Текущий
Учет
и
контроль
стоимостных
показателей
проекта,
мониторинг
и
управление
стоимостью
проекта
0-5
Фактический
Архивирование результатов
проекта, анализ фактической
стоимости проекта
Вид бюджета
Обоснование инвестиций
ТЭО и бизнес-план
Тендеры
договоров
и
заключение
Разработка
документации
рабочей
Реализация проекта
Сдача объекта и эксплуатация
Завершение проекта
с

38. Алгоритм разработки бюджета проекта

Номер
шага
Содержание шага
Инструменты и методы
1
Определение состава работ
Методы декомпозиции, иерархическая структура
работ
2
Оценка трудозатрат работ
Нормативы, экспертные оценки, оценки по аналогам
3
Оценка необходимых ресурсов для выполнения Нормативы, экспертные оценки, назначение ресурсов
работ
на работы
4
Оценка стоимости работ (с учетом стоимости Нормативы, параметрическая оценка, оценка «снизу
ресурсов)
вверх», экспертная оценка, оценка по аналогам
5
Разработка смет
Методы: ресурсный, ресурсно-индексный, базисноиндексный, базисно-компенсационный, аналоговый
6
Расчет и оптимизация бюджета
Методы формирования бюджета
7
Фиксация базового (исходного) бюджета
Утверждение
участниками
базового
бюджета
основными

39. Анализ «план-факт» стоимости проекта

Обычно сравнению подвергаются два значения:
плановая стоимость выполненных работ или освоенный объем (EV — Earned
Value);
фактическая стоимость выполненных работ (AC — Actual Cost).
Разница между этими показателями называется отклонением по стоимости (CV
— Cost Variance) .
Отклонение по стоимости в проекте вычисляется по формуле
CV = EV – AC

40. Ресурсы, затраченные для выполнения проекта

Обозначени
е работы
Содержание работы
Затраченные ресурсы
A
Выбор темы работы
Аренда помещения
Аренда оборудования
Поиск аналогов
Аренда помещения
Аренда оборудования
Оплата интернета
Выбор книги
Аренда помещения
Аренда оборудования
Оплата интернета
Определение алгоритмов
работы
электронной книги
Аренда помещения
Аренда оборудования
Оплата интернета
Расходные материалы (Бумага,
карандаш, ластик)
B
C
D

41. Трудоемкость работ проекта


п/п
Содержание
работы
Ответственный
Трудоемкость
01
Выбор темы работы
Исполнитель
4
02
Поиск аналогов
Исполнитель
4
03
Выбор книги
Исполнитель
2
Исполнитель
Руководитель
7
7
Исполнитель
40
Исполнитель
Руководитель
28
2
Исполнитель
45
Исполнитель
Руководитель
5
2
Исполнитель
7
Исполнитель
7
04
05
06
07
08
09
10
Определение алгоритмов
работы
электронной книги
Подготовка набросков для
иллюстрации
Правка
набросков
Раскрашивание
набросков
иллюстрации
Правка
иллюстрации
Анимация объектов иллюстрации
книги
Создание элементов управления
приложением
11
Разработка концепции приложения
электронной книги
Исполнитель
10
12
Создание видеоролика
демонстрирующего работу
приложения
Исполнитель
4
13
Проверка работы
Исполнитель
Руководитель
3
2
Оборудование
Программное
обеспечение
Расходные
материалы

42.

Затраты на разработку и реализацию ИТ-проекта определяются с использованием
затратного метода, на основании определения перечня мероприятий от
формирования документации на основании исследования предметной области до
реализации продукта - результатов проекта.
Калькуляция плановой себестоимости осуществляется по следующим статьям:
материалы;
основная заработная плата;
дополнительная заработная плата;
отчисления на социальные нужды;
аренда оборудования;
программное обеспечение;
аренда офиса.

43.

На основе трудоемкости плановых значений выполнения работ по разработке и
реализации мероприятий проекта рассчитываются издержки на оплату труда ее
исполнителей, являющиеся одной из основных статей калькуляции
себестоимости разработки.
Основная и дополнительная заработная плата непосредственных исполнителей
разработки рассчитывается на основании следующих данных:
Основная заработная плата по каждой работе каждого участника проекта (Sозпji)
рассчитывается по формуле:
Sозпji= Tji* Оi,
где
Tji - трудоемкость выполнения j-ой работы i-ым участником проекта;
Оi - дневная ставка i-ого участника проекта.

44.

К статье “Дополнительная заработная плата” относятся выплаты,
предусмотренные законодательством за непроработанное время, оплата отпусков,
выплаты премий, вознаграждения и т.п.
Дополнительная заработная плата Sдзпji рассчитывается по формуле:
Sдзпji= Sозпji* Рд/100.
где
Рд - процент дополнительной заработной платы.
Начисления на заработную плату Sснji рассчитываются по формуле:
Sснji= Рсн* (Sозпji+ Sдзпji )/100,
где
Рсн – процент начисления на заработную плату.

45. Нормативные данные

Показатель
Дневная ставка руководителя проекта О, в рублях
Дневная ставка исполнителя О, в рублях
Процент дополнительной заработной платы Рд, %
Начисления на заработную плату, Рсн, %
Значение
2 000
700
30
30
Структура начисления на заработную плату
Начисления на заработную плату:
На обязательное пенсионное страхование - 22%;
На обязательное социальное страхование(на случай временной нетрудоспособности и
материнства) - 2,9%;
На обязательное медицинское страхование - 5,1%.

46.

К статье «Расходные материалы» относятся расходы на материалы,
использованные при выполнении разработки (канцелярские товары).
Например:
Материалы
Единица Количес Цена, Сумма,
измерен
тво
руб.
руб.
ия
Бумага для принтера
пачка
1
300
300
Картридж для принтера
шт.
1
2 500
2 500
CD-диски
шт.
5
50
250
Итого
3 050
Транспортно-заготовительные расходы 10%
305
Всего
3 355

47.

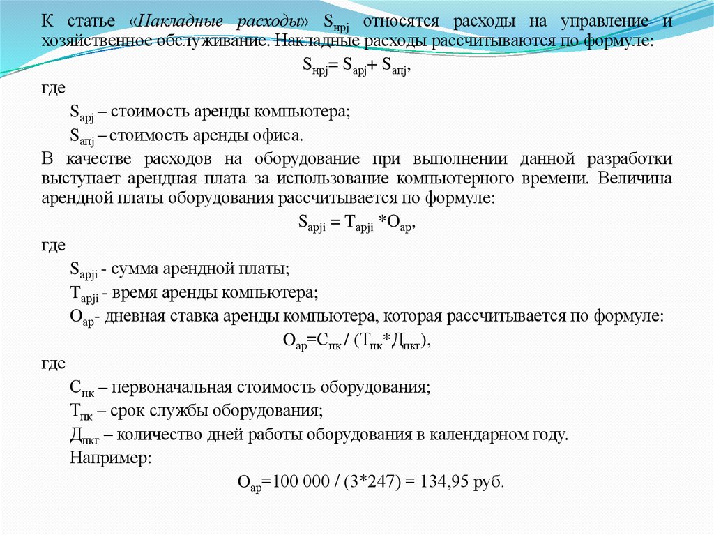
К статье «Накладные расходы» Sнрj относятся расходы на управление и
хозяйственное обслуживание. Накладные расходы рассчитываются по формуле:
Sнрj= Sарj+ Sапj,
где
Sарj – стоимость аренды компьютера;
Sапj – стоимость аренды офиса.
В качестве расходов на оборудование при выполнении данной разработки
выступает арендная плата за использование компьютерного времени. Величина
арендной платы оборудования рассчитывается по формуле:
Sарji = Tарji *Oар,
где
Sарji - сумма арендной платы;
Tарji - время аренды компьютера;
Oар- дневная ставка аренды компьютера, которая рассчитывается по формуле:
Oар=Спк / (Тпк*Дпкг),
где
Спк – первоначальная стоимость оборудования;
Тпк – срок службы оборудования;
Дпкг – количество дней работы оборудования в календарном году.
Например:
Oар=100 000 / (3*247) = 134,95 руб.

48.

Величина арендной платы помещения рассчитывается по формуле:
Sапj = Tапj *Oап,
где
Sапj - сумма арендной платы;
Tапj - время аренды помещения;
Oап- дневная ставка использования помещения, которая рассчитывается по
формуле:
Oап= Сап/ Дпкг,
где
Сап – месячная арендная плата за офисное помещение;
Дпкг – количество дней аренды помещения в месяц (24 дня – только рабочие дни).
Пример расчета дневной ставки:
Oап=13800/24=575 руб.

49.

Программное обеспечение:
В качестве расходов на программное обеспечение при выполнении данной
разработки выступает месячная плата за использование интернета и
программного обеспечения. Величина месячной платы рассчитывается по
формуле:
Sпоji = Tпоji *Oпоk,
где
Sпоji - сумма месячной платы;
Tпоji - время использования программного обеспечения;
Oпоk- дневная ставка использования программного обеспечения, которая
рассчитывается по формуле:
Oпоk=Спо / Дпо,
где
Споk – лицензионная стоимость программного обеспечения;
Дпо – количество дней использования программного обеспечения в месяц.
Например:
ПО Adobe = 2 318,4 руб./месяц
Интернет = 300 руб./месяц
OпоA = 2 318,4 / 24 = 96,6 руб.
OпоИ = 300 / 24 = 12,5 руб.

50.

На основании полученных данных по отдельным статьям затрат составляется
калькуляция себестоимости разработки в целом
Статьи затрат, руб.

работы
1
Название работы
Расходные
материалы
Основная
заработная
плата
Дополнитель
Програм
ная
Начисления на
Аренда
мное
заработная заработную оборудовани Аренда обеспеч
плата
плату
я
офиса
ение
2
3
4
5
6

Итого по статьям калькуляции, руб.
Итого себестоимость проекта, руб.
Итого

51.

Пример
Статьи затрат, руб.

работы
01
Название работы
Выбор темы работы
Расходные
материалы
-
Основная
заработная
плата
2800(и)
02
Поиск аналогов
-
2800(и)
Выбор книги
-
1400(и)
135
3500(и)
4000(р)
135
28000(и)
-
03
04
05
06
07
08
Определение алгоритмов
работы электронной книги
Подготовка набросков для
иллюстрации
Правка
набросков
Раскрашивание
набросков
иллюстрации
Правка
иллюстрации
Итого по статьям калькуляции, руб.
Дополнитель
ная
Начисления на
заработная
заработную
Аренда
плата
плату
оборудования
840(и)
1092(и)
660(и)
840(и)
Аренда
офиса
2000
Програм
мное
обеспече
ние
Итого
7392
1092(и)
660(и)
2000
50(и)
7442
420(и)
546(и)
330(и)
1000
25(и)
3721
1050(и)
1200(р)
1365(и)
1560(р)
825(и)
440(р)
3500
8400(и)
10920(и)
6600(и)
28000
4364(и)
86419
18900(и)
6000(р)
5670(и)
1800(р)
7371(и)
2340(р)
4455(и)
660(р)
15000
1091(и)
1091(р)
64378
-
31500(и)
9450(и)
12285(и)
7425(и)
22500
4364(и)
87524
-
4200(и)
4000(р)
1260(и)
1200(р)
1638(и)
1560(р)
990(и)
220(р)
3500
654(и)
19222
270
107100
32130
41769
23265
77500
11639
293673
17575
Итого себестоимость проекта, руб.
293 673

52. Диаграмма по статьям затрат

120000
107100
100000
77500
80000
60000
41769
40000
32130
23265
20000
11639
270
0
Статьи

53. Диаграмма по работам

100000
90000
80000
70000
60000
50000
40000
30000
20000
10000
0
Работа

54. Экономическое обоснования целесообразности разработки программного обеспечения

55.

Для оценки конкурентоспособности разрабатываемого продукта необходимо провести
анализ и сравнение с выбранным аналогом по функциональному назначению, основным
техническим и эксплуатационным параметрам, областям применения.
Подобный анализ осуществляется с помощью оценки эксплуатационно-технического
уровня разрабатываемого продукта:
Эксплуатационно-технический уровень (ЭТУ) разрабатываемого продукта – это
обобщенная характеристика его эксплуатационных свойств, возможностей, степени
новизны, являющихся основой качества продукта. Для определения ЭТУ продукта
можно использовать индекс эксплуатационно-технического уровня JЭТУ, который
рассчитывается как сумма частных индексов, куда входят показатели качества
программного продукта. Для учета значимости отдельных параметров применяется
балльно-индексный метод.
n
Тогда
J ЭТУ B j X j
j 1
где
JЭТУ – комплексный показатель качества продукта по группе показателей;
n – число рассматриваемых показателей;
Вj – коэффициент весомости j-го показателя в долях единицы, назначаемый в соответствии
с потребностями организации-заказчика программного продукта;
Xj – относительный показатель качества, устанавливаемый экспертным путем по
выбранной шкале оценивания

56. Расчет показателя качества балльно-индексным методом (пример расчета)

Расчет показателя качества балльноиндексным методом (пример расчета)
Проект
Аналог
Показатели качества
Коэффициент
весомости, Вj
Xj
Вj Xj
Xj
Вj Xj
1. Удобство работы
(пользовательский интерфейс)
0,1
4
0,45
2
0,35
2.Новизна (соответствие
современным требованиям)
0,06
4
0,3
3
0,15
3.Соответствие профилю
деятельности заказчика
0,15
4
0,6
2
0,3
4.Операционная система
(многозадачность, графика)
0,05
4
0,2
4
0,2
5. Надежность (защита данных)
0,13
3
0,4
3
0,4
6.Скорость доступа к данным
0,09
4
0,3
4
0,2
7.Гибкость
0,05
3
0,15
3
0,15
8.Функции обработки
информации
0,13
5
0,6
1
0,3
9.Соотношение
стоимость/возможности
0,09
4
0,4
2
0,2
10. Время обучения персонала
0,15
4
0,6
2
0,3
Обобщенный показатель качества JЭТУ
JЭТУ1=4
JЭТУ2=2,55

57.

Отношение двух найденных индексов называют коэффициентом технического уровня
Аk первого программного продукта по отношению ко второму
J ЭТУ1
4
Ak
1,57
J ЭТУ2 2,55
Так как коэффициент больше 1, то разработка проекта с технической точки зрения
оправдана.

58. Задание.

Для
обоснования
целесообразности
выполнения
проекта
необходимо
сформировать анкету из 15 пунктов для опроса респондентов (можно
воспользоваться перечнем показателей эргономичности интерфейса).
Дизайн
Цветовое решение
Количество цветов на экране
Насыщенность цвета
Совместимость цветов в оформлении
Комфортность восприятия цвета
Контрастность
Не должна быть слишком резкой и не должна быть расплывчатой
Шрифт
Цвет шрифта
Размер шрифта
Читаемость шрифта
Однородность стилевого решения программы
Единообразие компоновки элементов и их функциональной сущности
Наличие системы в оформлении и функциональной структуре интерфейса
Единообразие фона
Единообразие системных шрифтов

59.

Функциональность
Логическая компоновка элементов
Количество окон: для каждой подзадачи открывается одно окно или все выполняется в одном окне
Компоновка
Ограничение на список выбора и количество шагов (глубины) меню
Легкое для поиска размещение наиболее часто используемых элементов управления (кнопок)
Оптимальное соотношение между «детальностью» и «обобщенностью» информации
Четкое определение основных и вспомогательных блоков информации
Отсутствие перекрывающихся окон на экране
Отсутствие рядом расположенных кнопок с противоположным действием
Объем ввода информации – количество дублирующих полей и повторных вводов информации
Наличие контекстного меню
Единообразие способов ввода данных
Выделение редактируемых обязательных и необязательных, а также нередактируемых полей
Использование механизмов быстрого ввода
Выделение введенной или отредактируемой информации
Наличие элементов управления
Возможность совершать несколько различных действий одновременно
Интуитивность и ассоциативность диалогового режима
Понятная навигация и последовательность экранов пользователя в программе
Наличие контекстных подсказок
Ясность и четкость текстов надписей и значений изображений икон
Привычность интерфейса
English     Русский Правила