Тема: Элементы теории вероятностей лекция для студентов 1 курса
План лекции:
Тема «Элементы теории вероятностей» является основополагающей при изучении основных разделов математической статистики, без
Алгебра событий
Классическое определение вероятности
Статистическое определение вероятности
Комбинаторика
Теоремы сложения и умножения вероятностей
Вывод: Важнейшим понятием математики является понятие функции, но почти всегда речь шла об однозначной функции, у которой
5.43M
Категория: МатематикаМатематика

эеметы теории вероятности

1. Тема: Элементы теории вероятностей лекция для студентов 1 курса

2. План лекции:

1.
2.
3.
4.
5.
6.
7.
8.
Актуальность темы.
Немного из истории.
Виды событий. Случайное событие. Алгебра событий.
Классическое определение вероятности события.
Статистическое определение вероятности события.
Комбинаторика.
Теоремы сложения и умножения вероятностей.
Формула Бернулли.
Выводы.

3. Тема «Элементы теории вероятностей» является основополагающей при изучении основных разделов математической статистики, без

которой невозможна
количественная оценка научных и
практических данных.

4.

Человечество всегда стремилось к некоторого рода
предсказаниям. Любая наука основана на этом. Однако
предвидение фактов не может быть абсолютным, каким
бы обоснованным оно не казалось. У нас не может быть
абсолютной уверенности в том, что наше предвидение
не будет опровергнуто опытом.

5.

Возникновение теории
вероятностей
как науки относят к средним
векам и первым
попыткам математического
анализа азартных
игр (орлянка, кости, рулетка).
Эти игры с незапамятных времен
создавались рядом поколений
именно так, чтобы в них исход
опыта был независим от
поддающихся наблюдению
условий опыта, был чисто
случайным. Самое слово «азарт»
(фр. «le hazard») означает
«случай».

6.

Возникновение теории вероятностей относится к середине
XVII века и связано с исследованиями Паскаля (1623 - 1662),
Ферма (1601 - 1665) и Гюйгенса (1629 - 1695) в области
теории азартных игр. В этих работах постепенно
сформировались такие важные понятия, как вероятность и
математическое ожидание; были установлены их основные
свойства и приемы их вычисления.
Христиа́н Гю́йгенс -
нидерландский математик
Блез Паска́ль французский математик

7.

Методы теории вероятностей широко применяются в различных
областях естествознания и техники, военном деле, экономике, физике,
геодезии, астрономии, теории надежности, теории ошибок и многих
других прикладных науках.
Она служит основанием математической и прикладной статистики, на
которой базируется практически вся наша жизнь.
В медицине вероятностные методы применяются в генетике,
диагностике, медицинской статистике, организации
здравоохранения.

8.

Теория вероятностей не ставит перед собой задачу
предсказать, произойдет или не произойдет единичное
случайное событие, но если опыты повторяются много
раз, то оказывается, что при достаточно большом числе
однородных случайных событий, они подчиняются
определенным закономерностям.
Знание этих закономерностей позволяет
предвидеть появление тех или иных массовых
событий.
то есть, Предметом теории вероятностей
является изучение закономерностей массовых,
однородных случайных событий.

9.

Основные понятия теории вероятностей
Испытание (опыт, эксперимент) – это выполнение
определенных условий, при которых наблюдается изучаемое
явление.
Стрельба по мишени, бросание монеты, вынимание шаров из
урны – это все примеры опытов.
Событие – это результат опыта. Будем обозначать события
латинскими буквами: A, B, C, D, А1, D3 и т.д.
Пример 1. Производится выстрел по мишени.
Событие А- попадание в мишень, событие В - промах.
Пример 2. Бросают монету.
Событие А - выпал герб, событие В - выпало число.
Пример 3. В урне находятся черные и белые шары. Из урны
извлекают один шар.
Событие С - извлечен черный шар, событие D - извлечен белый
шар.

10.

Теория вероятности подразделяет события на три вида:
Пример: В ящике белые и черные шары.

11.

Случайные события – одно из главных понятий, которым
оперирует теория вероятности.
Виды случайных событий:
Несовместные это
события, которые не могут
одновременно произойти в одном испытании.
Равновозможными
называются события, если
условия опыта обеспечивают одинаковую возможность
появления каждого из них.
Несколько событий образуют полную группу, если в
результате испытания обязательно появление хотя бы
одного из них.
Два события (А и А) называются противоположными,
если появление одного из них равносильно не
появлению другого.
А - противоположное событие (читается «не А»)

12.

13.

Пример:
Пусть событие А состоит в том, что при
профилактическом осмотре 30 человек не было
выявлено ни одного заболевшего гриппом.
Сформулируйте противоположное событие.
Ответ: А – был выявлен хотя бы один заболевший.
Так как понятие «хотя бы один заболевший» это
может быть один заболевший, два заболевших, три
и т.д., все заболевшие.

14. Алгебра событий

Суммой
(объединением)
событий
называется новое событие состоящее
в осуществлении хотя бы одного из них.
А+В
А «или» В
Произведением (совмещением) двух
событий называется новое событие,
состоящее
в
совместном
осуществлении всех этих событий.
А*В
А«и»В

15.

Пример:
В поле наблюдения микроскопа находятся четыре клетки. За
время наблюдения каждая из них может как разделиться,
так и нет.
Рассматриваются события:
А – разделилась ровно одна клетка
В – разделилась хотя бы одна клетка
С – разделилось не менее двух клеток
D – разделились ровно две клетки
E – разделились ровно три клетки
F – разделились ровно четыре клетки
В чем состоят события: 1) А+B; 2) АB; 3) В+C; 4) ВC; 5)
D+E+F; 6) BF?
Ответы:1)B; 2)А; 3)B; 4)C;
5)C; 6)F.

16.

Пример: Из множества обследованных детей наугад
выбирается одна пара. События:
А – первый ребенок болел коклюшем;
В – второму ребенку сделана прививка;
С – второй ребенок тоже болел коклюшем.
Выяснить смысл событий: АС, ВС, АВС, АВС , ВС, А+С.
Ответы:
АС – оба ребенка болели коклюшем;
ВС – второму ребенку сделана прививка, но он болел
коклюшем;
АВС – оба ребенка болели коклюшем, причем второму
сделана прививка;
АВС – оба ребенка болели коклюшем, причем второму не
сделана прививка;
ВС – второму ребенку сделана прививка, он не болел
коклюшем;
А+С – либо первый, либо второй ребенок болел
коклюшем.

17.

Пример
Рассматриваются события:
А – попадание в цель при первом выстреле
В – попадание в цель при втором выстреле
Сформулировать события А+В, А*В
Ответ:
А+В – хотя бы одно попадание
А*В – оба попадания
А
В

18. Классическое определение вероятности

Вероятностью события А называют отношение
числа
благоприятствующих
этому
событию
элементарных исходов(m) к общему числу всех
равновозможных несовместных элементарных
исходов (n), образующих полную группу.
Обозначается Р(А).
m
P( A)
n
Чтобы
рассчитать
классическую
вероятность
необходимо теоретически подсчитать:
общее число всех равновозможных несовместных
элементарных исходов (n)
число
благоприятствующих
этому
событию
равновозможных несовместных элементарных исходов
(m)

19.

20.

Р(E)=0

21. Статистическое определение вероятности

Относительной частотой W(А) события А
называется отношение числа опытов (m), в
которых появилось событие А, к общему числу
произведенных опытов (n).
Относительная частота меняется для данного
события мало – тем меньше, чем больше число
испытаний.
Вероятностью события А называют число, к
которому стремится относительная частота
события А при увеличении числа испытаний.
m
n n
P(A) lim

22.

В отличие от классической вероятности статистическая вероятность
является характеристикой опытной, экспериментальной.
Если испытания проводятся в неизменных условиях, то
относительная частота обнаруживает свойство устойчивости, то есть
колеблется около определённого значения.
Например:
Пусть стрелок произвёл 100 выстрелов по мишени и попал 83 раза. Тогда
относительная частота поражения цели составит: 83/100=0,83 .
Предположим, что стрелок снова провёл серию из 100 выстрелов. Пусть,
например, стрелок попал 79 раз. Тогда относительная частота поражения цели
составит: 79/100=0,79.
В третьей серии из 100 выстрелов, проведённой при похожих обстоятельствах,
данный стрелок попал 81 раз, и т.д.
Иногда могут случаться блестящие серии более 90 попаданий, иногда
«провалы», но среднее количество попаданий будет варьироваться около 80. И
когда количество проведённых испытаний станет достаточно большим, то
речь зайдёт о статистической вероятности. Если в одинаковых условиях
проведено достаточно много испытаний, то за статистическую
вероятность события принимают относительную частоту данного события.
Предположим, что на протяжении нескольких лет наш спортсмен совершил
10000 выстрелов и попал 8037 раз. Относительная частота поражения цели
составит: 8037/10000=0,8 и статистическая вероятность его результативности
будет 0,8

23.

Великими учеными проводились опыты бросания
монеты, результаты:

24.

Свойства вероятности:
Вероятность достоверного события Р=1
Вероятность невозможного события Р=0
Вероятность случайного события 0<P<1

25.

26.

Пример: (решить самостоятельно)
В урне находится 10 шаров: 7 белых и 3 чёрных.
Первым был вынут черный шар. Найдите
вероятность того, что второй вынутый шар будет
чёрным.

27. Комбинаторика

28.

Размещениями называют комбинации, составленные
из n различных элементов по m элементов в каждом,
которые отличаются либо элементами, либо их
порядком. Число возможных размещений
n!
Аnm
(n m)!
Число размещений из множества 3 фигур по 2:
А32
n!
3!
1 2 3
6
(n m)! (3 2)!
1
Сочетаниями называют комбинации из n различных
элементов по m элементов, которые отличаются друг
от друга хотя бы одним элементом.
n!
Сnm
m!(n m)!
Число сочетаний из множества 3 фигур по 2:
3!
1 2 3
С32
3
2!(3 2)! 1 2 1

29.

30. Теоремы сложения и умножения вероятностей

Теорема1.
Вероятность суммы двух или нескольких несовместных
событий равна сумме вероятностей этих событий.
Р(А+В)=Р(А)+Р(В)
Следствие:
Вероятность суммы противоположных событий равна
единице.
Р(А+А)=1
Замечание:
Сумму вероятностей совместных событий находить
сложно, поэтому лучше вычислить вероятность через
противоположное событие
P( А) 1 P( А)

31.

Теорема 2.
Вероятность произведения двух или нескольких
зависимых событий равна произведению вероятности
одного из них на условные вероятности остальных.
P(A*В)=P(A)*P(B/А)
Следствие:
Вероятность произведения независимых событий
равна произведению вероятностей этих событий.
Р(А*В)=Р(А)*Р(В)

32.

Пример
2.
.
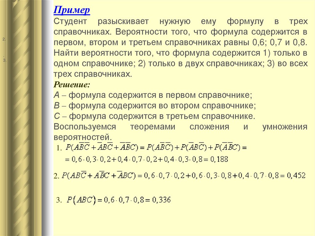
3.
Студент разыскивает нужную ему формулу в трех
справочниках. Вероятности того, что формула содержится в
первом, втором и третьем справочниках равны 0,6; 0,7 и 0,8.
Найти вероятности того, что формула содержится 1) только в
одном справочнике; 2) только в двух справочниках; 3) во всех
трех справочниках.
Решение:
А – формула содержится в первом справочнике;
В – формула содержится во втором справочнике;
С – формула содержится в третьем справочнике.
Воспользуемся
теоремами
сложения
и
умножения
вероятностей.
1.
2.
3.

33.

Теорема Бернулли.
Пусть вероятность появления события A в каждом опыте
постоянна и равна р. Тогда вероятность того, что
в n независимых испытаниях событие A появится
ровно k раз, рассчитывается по формуле:
Pn (k ) Cnk p k q n k
k
C
где n - число сочетаний, q=1-p
n!
с учетом, что С k!(n k )!
k
n
имеем
n!
Pn (k )
p k q n k
k!(n k )!

34.

Пример
Стрелок проводит 7 выстрелов по мишени с
вероятностью попадания каждого 0,8. Какова
вероятность того, что будет ровно 4 попадания.
Решение:
Проводится n=7 независимых друг от друга испытаний с
вероятностью попадания в мишень в каждом из них p=0,8
q=1- 0,8=0,2. Вероятность того, что будет точно k=4 попаданий
вычисляем по формуле Бернулли
n!
7!
k
n k
Pn (k )
p q
0,84 0,27 4
k!(n k )!
4!(7 4)!
7 6 5
0,4096 0,008 0,1147
3 2

35. Вывод: Важнейшим понятием математики является понятие функции, но почти всегда речь шла об однозначной функции, у которой

одному значению
аргумента соответствует только одно значение
функции и функциональная связь между ними
четко определенная. Однако в реальности
происходят случайные явления, и многие события
имеют не определенный характер связей. Поиск
закономерностей в случайных явлениях - это
задача раздела математики теория
вероятности. Теория вероятности является
инструментом для изучения скрытых и
неоднозначных связей различных явлений во
многих отраслях науки, техники и
экономики. Также теория вероятности является
основой такой науки как статистика.

36.

Решить самостоятельно:
1. В урне 10 лотерейных билетов, среди них 4 выигрышных.
Куплено 2 билета. Найти условные вероятности события А,
состоящего в том, что второй купленный билет будет
выигрышным.
English     Русский Правила