Использование твердых и жидких сорбентов в СКВ
3.47M
Категория: ПромышленностьПромышленность

Лекция_2

1.

Санкт-Петербургский государственный
архитектурно-строительный университет
кафедра теплогазоснабжения и вентиляции
Кондиционирование воздуха и холодоснабжение
Тема 2
Использование твердых и жидких
сорбентов в СКВ
Уляшева Вера Михайловна
д. т. н., профессор, профессор

2. Использование твердых и жидких сорбентов в СКВ

3.

Тепло- и массообмен между влажным воздухом и растворами солей
Тепло- и массоперенос между воздухом и жидкостью зависит от градиентов потенциалов
переноса. Поток теплоты зависит от градиента температуры, поток массы – от градиента
концентрации (влагосодержания). Градиенты взаимно влияют на интенсивность потоков.
С точки зрения процессов, происходящих в аппаратах СКВ, интерес представляет
тепловлажностное состояние сред на границе раздела «воздух-вода». От разности
потенциалов переноса между воздухом и поверхностью воды зависит интенсивность тепло- и
массообмена и интенсивность изменения тепловлажностного состояния воздуха.
Известно, что парциальное давление (упругость) паров надо поверхностью воды зависит от
ее температуры, поскольку силы поверхностного натяжения удерживают отдельные
молекулы в массе жидкости. Одновременно отдельные молекулы, приобретая избыточную
энергию, могут покидать жидкость. Некоторые молекулы воды в воздухе, обладающие
наоборот пониженной энергией по сравнению со средней при данной температуре, могут
поглощаться поверхностью. Таким образом устанавливается равновесное состояние.
Если в системе «чистая вода-воздух» все молекулы обладают одинаковой возможностью
покинуть поверхность, то в системе «раствор соли – воздух» молекулы растворителя (воды)
обладают возможностью покидать поверхность и поглощаться ею, а для молекул
растворенного вещества (соли) граница раздела непроницаема.
3

4.

Т.к. в растворе молекулы воды испытывают притяжение не только между собой, но и с
молекулами соли, то они в большей степени удерживаются в растворе, чем в чистой воде
при той же температуре. Следовательно, над поверхностью раствора находится меньше
молекул растворителя и, соответственно, парциальное давление водяных паров здесь ниже,
чем над поверхностью чистой воды. Чем выше содержание соли, тем ниже парциальное
давление водяных паров над поверхностью. Содержание растворенного вещества Kp
оценивается по формуле (на рисунке):
Диаграмма фазового состояния
раствора хлористого кальция в
координатах t - KМ
Gр.в. – количество растворенного
вещества,
GW – количество растворителя,
KМ – мольная концентрация,
M - молекулярная масса растворенной
соли.
4

5.

Парциальное давление паров воды над поверхностью зависит от температуры и
концентрации.
В технике КВ наиболее часто используют растворы хлористого кальция и хлористого лития.
Положительным свойством растворов является их способность находиться в жидкой фазе при
отрицательных температурах. Это свойство позволяет использовать их для обработки
приточного воздуха с низкими начальными температурами, а также для утилизации теплоты
удаляемого воздуха в северных климатических условиях. Температура замерзания раствора
зависит от концентрации раствора. При этой температуре в растворе начинают
образовываться кристаллы льда. Такое состояние раствора называется криоскопическим, а
температура - криоскопической. Если раствор в начальном состоянии А охлаждать, то до
состояния Б охлаждение будет происходить по линии KМ = const, в точке Б раствор начинает
переходить в криоскопическое состояние, сохраняя при этом жидкую фазу. Дальнейшее
охлаждение будет происходить по линии БВ и сопровождаться образованием кристаллов
льда, в результате концентрация раствора будет повышаться. В точке В весь раствор перейдет
в твердое состояние. Если начальное состояние раствора характеризуется точкой Г, то при
охлаждении до точки Д в растворе начинают выпадать кристаллы соли. При дальнейшем
понижении температуры процесс протекает по линии ДВ до достижения концентрации KЭ
(эвтектическая концентрация) в точке В. И раствор переходит в твердое состояние.
5

6.

Парциальное давление водяного пара над поверхностью раствора зависит только от
температуры его замерзания и практически одинаково для растворов различных солей. Т.е.
если у различных солей температура замерзания будет одинаковой, то воздух при
одинаковых температурах будет иметь одинаковую относительную влажность.
Для расчетов процессов обработки воздуха растворами на i-d диаграмму наносят кривые
постоянных значений концентраций раствора Kр.
i-d диаграмма равновесного состояния
водяного пара над поверхностью раствора
Используя зависимость pп = f (t, Kр), теоретически
можно
осуществлять
любые
процессы
изменения состояния воздуха, для чего
необходимо
выбрать
температуру
и
концентрацию раствора по диаграмме.
6

7.

Кондиционирование воздуха с использованием жидких сорбентов
Применение растворов солей позволяет в одноступенчатом аппарате получить воздух
требуемых параметров. Для сравнения при использовании воды в теплый период
потребуется 2 ступени обработки, в холодный – 3. Кроме того, в теплый период возможно
осушать воздух без использования холодильной машины.
Однако,
в процесс обработке воздуха жидкими сорбентами меняется не только
температура, но и концентрация раствора. Таким образом, УКВ будет включать кроме узла
КВ узел подготовки раствора. В теплый период для регенерации раствора используется
метод десорбции (выпаривания раствора при контакте подогретого раствора с воздушным
потоком). В холодный регенерация включает подогрев раствора и добавление воды для
компенсации испарившейся.
7

8.

Схема СКВ с использованием раствор хлористого лития
В теплый период раствор с пониженной
концентрацией в абсорбере 1 поступает через
теплообменник-утилизатор 4, где предварительно
подогревается за счет теплоты от нагретого
регенерированного раствора, к подогревателю 5,
питаемому от внешнего источника теплоты.
Подогретый раствор поступает в узел регенерации 6.
Для регенерации используется наружный воздух,
подаваемый вентилятором в градирню. Затем
раствор насосом подается в абсорбер 1. В схему
может быть включен теплообменник 7 для
1 – абсорбер; 2 – камера орошения

байпасом)
для
адиабатного охлаждения раствора от внешнего источника холода
охлаждения; 3 - вентилятор; 4 – (водопроводная вода).
теплообменник-утилизатор;
5

теплообменник для подогрева раствора; 6

узел
регенерации
раствора
с
вентиляторной градирней и насосом; 7 –
теплообменник для охлаждения раствора
8

9.

На i-d диаграмму наносим точки Н и В, через точку В
проводим луч процесса ε до пересечения с изотермой
приточного воздуха и отмечаем точку П.
На пересечении изотермы tА и iП= const получим точку А.
Линия НА соответствует процессу охлаждения и осушки в
абсорбере 1, АО – процессу изоэнтальпийного
охлаждения (φО=90%) части воздуха в камере орошения 2.
Другая часть воздуха поступает через байпас и после
смешивания с обработанным в камере орошения воздух
приобретает параметры точки П. На i-d диаграмме с
кривыми концентраций определяем значение Кр.
Изменение температуры раствора на условно вынесенной
кривой Кр=const показано без учета неизбежного
изменения концентрации.
Х, Т – на входе раствора в абсорбер 1 и выходе из него;
г, а – на входе и выходе из теплообменника для подогрева раствора 5;
б – на выходе из узла регенерации;
в - на выходе из теплообменника 4.
9

10.

Для стабильной работы схемы должны быть выполнены следующие условия:
Расход раствора определяют по формуле:
количество теплоты, отведенное от воздуха в процессе НА, Вт;
коэффициент учета потерь, Z=1,05;
теплоемкость, кДж /(кг К ) и разность температур раствора, О С .
10

11.

Тепло- и массообмен между влажным воздухом и твердыми сорбентами
Явление адсорбции заключается в поглощении паров, газов или растворенных веществ
поверхностью твердых поглотителей (адсорбентов). Такими поглотителями являются
активированный уголь, силикагель, алюмогель и др. Все эти вещества характеризуются
капиллярно-пористой структурой, вследствие чего они обладают весьма развитой внутренней
поверхностью капилляров. Например, силикагель SiO2 представляет собой зернистое
стекловидное вещество (размеры зерен 1…3мм), получаемое в результате обработки жидкого
стекла минеральной кислотой (в пакетиках кладут в обувь, меха). Площадь поверхности
капилляров 400000м2/кг, плотность порядка 700 кг/м3 (стекло 2500 кг/м3), рекомендуется
применять при температуре не выше 35°С. Силикагель обладает высокой гидрофильностью. С
повышением температуры адсорбирующая способность уменьшается.
Алюмогель Al2O3 имеет площадь поверхности капилляров 250000 м2/кг, плотность порядка
800 кг/м3, рекомендуется применять при температуре не выше 25°С.
Механизм процесса осушения воздуха при прохождении слоя адсорбента связан с
образованием вогнутого мениска жидкости в капилляре, частично заполненном жидкостью.
Парциальное давление водяных паров над вогнутой поверхностью меньше, чем в
окружающем воздухе. Образующаяся разность потенциалов вызывает перенос влаги в
капилляр. В капилляре пар переходит в жидкое состояние, т.е. происходит явление
капиллярной конденсации.
11

12.

Для более полного использования адсорбента увеличивают толщину слоя, которая
ограничивается допустимой величиной потерь давления. Сопротивление слоя адсорбента
может быть определено по формуле:
где δ – толщина слоя, мм;
v ¬– скорость воздуха на входе в слой адсорбера, м/с.
Отрицательным явлением адсорбции является выделение теплоты испарения и смачивания
при конденсации влаги в капиллярах. Полная удельная теплота адсорбции составляет
2930кДж/кг (420 кДж/кг – теплота смачивания). Эта теплота повышает температуру слоя
адсорбента и обрабатываемого воздуха.
Применение твердых влагопоглощающих веществ позволяет получить практически
абсолютно сухой воздух. Использование адсорбентов оправдано в тех случаях, когда надо
осушить и нагреть воздух.
12

13.

Помимо нежелательного нагрева в адсорбере отрицательным факто-ром следует назвать и
необходимость периодической регенерации, т.к. при достижении предельной влажности
адсорбент перестает поглощать влагу.
Для регенерации (активации) используют следующее:
– продувают через слой адсорбента воздух или очищенные дымовые газы с температурой
180-240°С, под воздействием которых влага испаряется и отводится в атмосферу, при этом
адсорбент нагревается до темпера-туры порядка 100°С;
– охлаждают продувкой холодного воздуха, при которой одновременно на стенках
капилляров конденсируется водяной пар для образования вогнутого мениска с целью
восстановления поглощательной способности.
13

14.

Кондиционирование воздуха с использованием твердых сорбентов
Характерной
особенностью
применения
адсорбентов
является
необходимость
периодической регенерации. Поэтому для обеспечения непрерывного процесса осушения
адсорберы дублируют
1 –адсорберы;
2

сухой
поверхностный
воздухоохладитель;
3– камера орошения с байпасом;
4, 5 – вентиляторы
Наружный воздух после смешения с рециркуляционным поступает в рабочий адсорбер 1 и
осушается. Второй адсорбер в это время находится в режиме регенерации. Затем смесь
поступает в сухой поверхностный воздухоохладитель 2, где охлаждается водой из градирни.
Далее смесь частично проходит через камеру орошения, где адиабатически увлажняется,
после чего смешивается с воздухом из байпаса и вентилятором подается в обслуживаемое
14
помещение.

15.

Исходными данными для построения процесса на id диаграмме являются параметры наружного и
внутреннего воздуха, избытки полной теплоты и
влаги,
температура
приточного
воздуха,
минимальный расход наружного воздуха.
На i-d диаграмму наносим точки Н и В, через точку В
проводим луч процесса ε до пересечения с
изотермой приточного воздуха и отмечаем точку П.
Соединяем точки В и Н и находим точку смеси С,
исходя из минимального расхода наружного
воздуха. Через точку П проводим линию i=const до
пересечения с φ=95% и получаем точку О.
15

16.

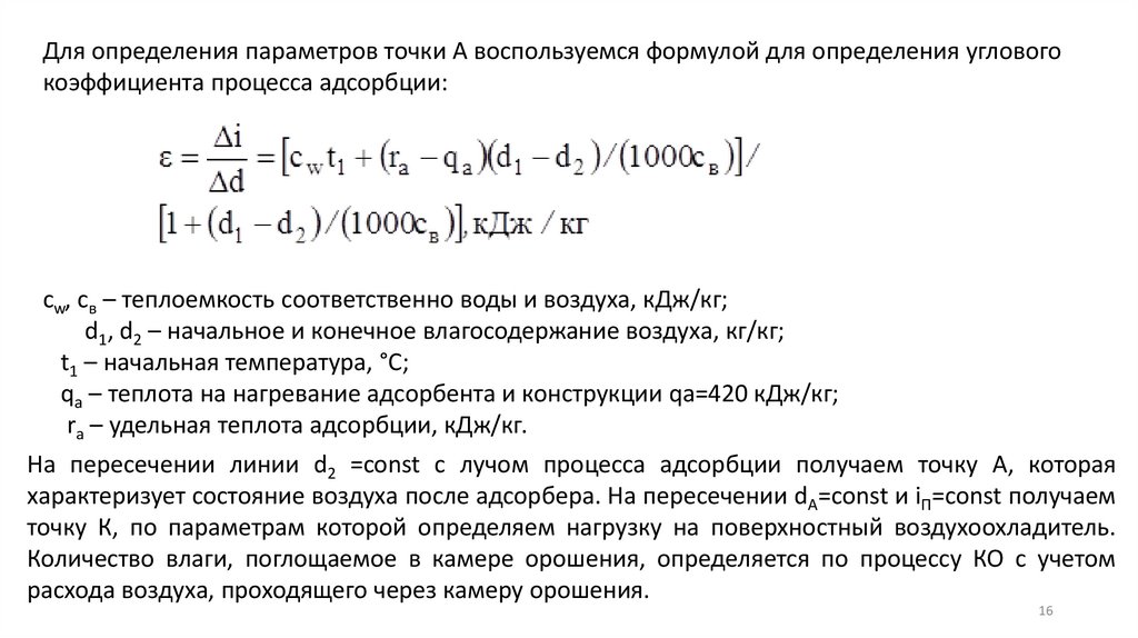
Для определения параметров точки А воспользуемся формулой для определения углового
коэффициента процесса адсорбции:
сw, св – теплоемкость соответственно воды и воздуха, кДж/кг;
d1, d2 – начальное и конечное влагосодержание воздуха, кг/кг;
t1 – начальная температура, °С;
qа – теплота на нагревание адсорбента и конструкции qа=420 кДж/кг;
rа – удельная теплота адсорбции, кДж/кг.
На пересечении линии d2 =const с лучом процесса адсорбции получаем точку А, которая
характеризует состояние воздуха после адсорбера. На пересечении dА=const и iП=const получаем
точку К, по параметрам которой определяем нагрузку на поверхностный воздухоохладитель.
Количество влаги, поглощаемое в камере орошения, определяется по процессу КО с учетом
расхода воздуха, проходящего через камеру орошения.
16

17.

Санкт-Петербургский государственный
архитектурно-строительный университет
кафедра теплогазоснабжения и вентиляции
Автор:
Уляшева Вера Михайловна
tgsov@spbgasu.ru
English     Русский Правила