2.41M

Л6 _ТЙКС(21.11.25)

1.

1

2.

КИЇВСЬКИЙ НАЦІОНАЛЬНИЙ УНІВЕРСИТЕТ
імені ТАРАСА ШЕВЧЕНКА
Кафедра інформаційних систем та технологій
ТЕОРІЯ ЙМОВІРНОСТЕЙ та КОМП'ЮТЕРНА СТАТИСТИКА
Викладачі: Володимир ДРУЖИНІН; Ганна ТЕРЕЩУК
2025

3.

ЛЕКЦІЯ № 6: «Точкові оцінки параметрів генеральної сукупності. Оцінки
характеристик положення. Оцінки характеристик розсіяння. Оцінка коефіцієнта
кореляції системи випадкових величин. Інтервальні оцінки числових
характеристик»
Навчальні питання:
1. Точкові оцінки параметрів генеральної сукупності
2. Оцінки характеристик положення
3. Оцінки характеристик розсіяння
4. Оцінка коефіцієнта кореляції системи випадкових величин
5. Інтервальні оцінки числових характеристик
2

4.

1. Точкові оцінки параметрів генеральної сукупності
3

5.

4

6.

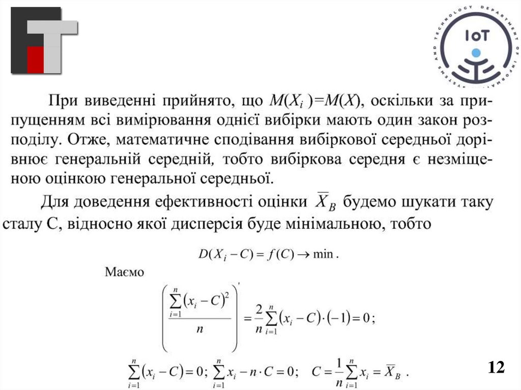
5

7.

6

8.

7

9.

8

10.

2. Оцінки характеристик положення
9

11.

10

12.

11

13.

12

14.

13

15.

14

16.

15

17.

3. Оцінки характеристик розсіяння
16

18.

17

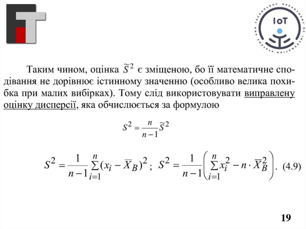
19.

18

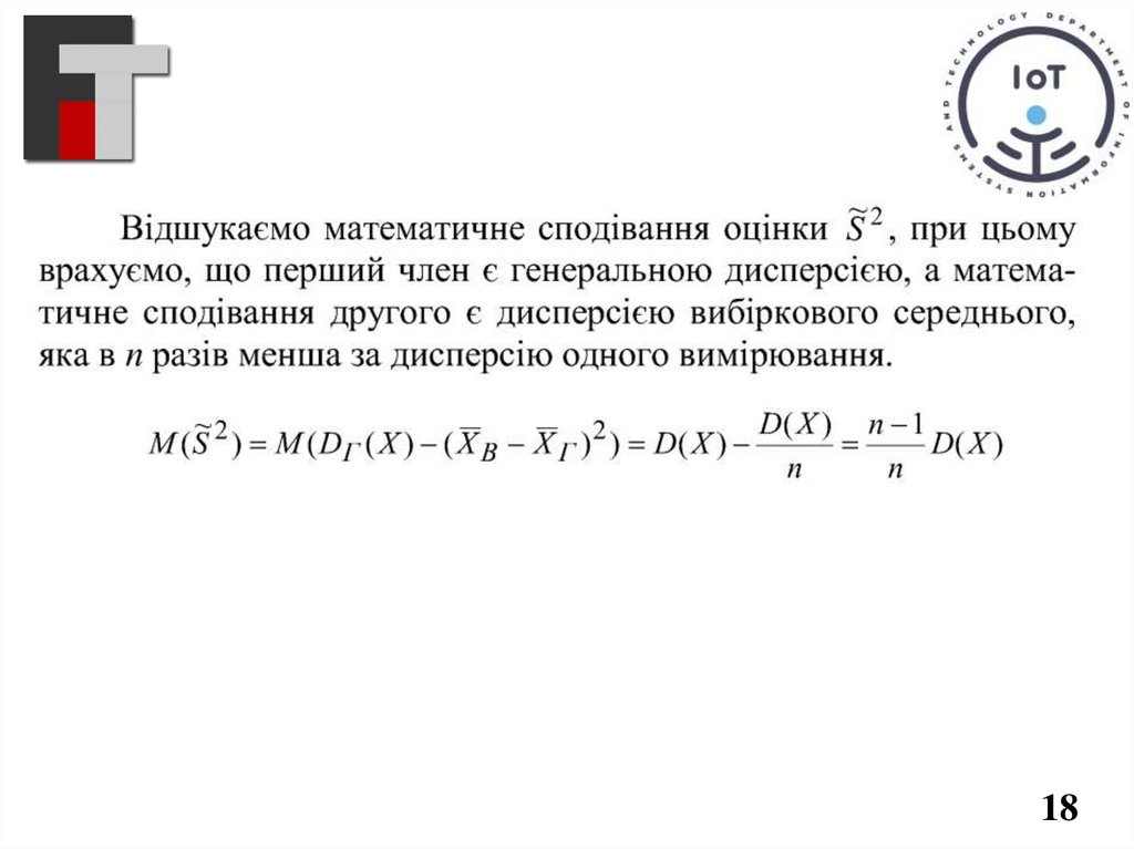
20.

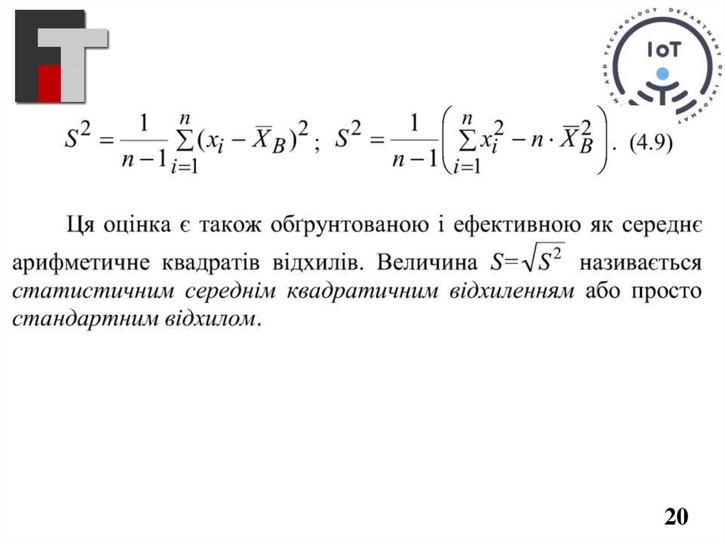
19

21.

20

22.

*** При застосуванні калькуляторів для зменшення об’ємів обчислень
забезпечується використанням формул
21

23.

22

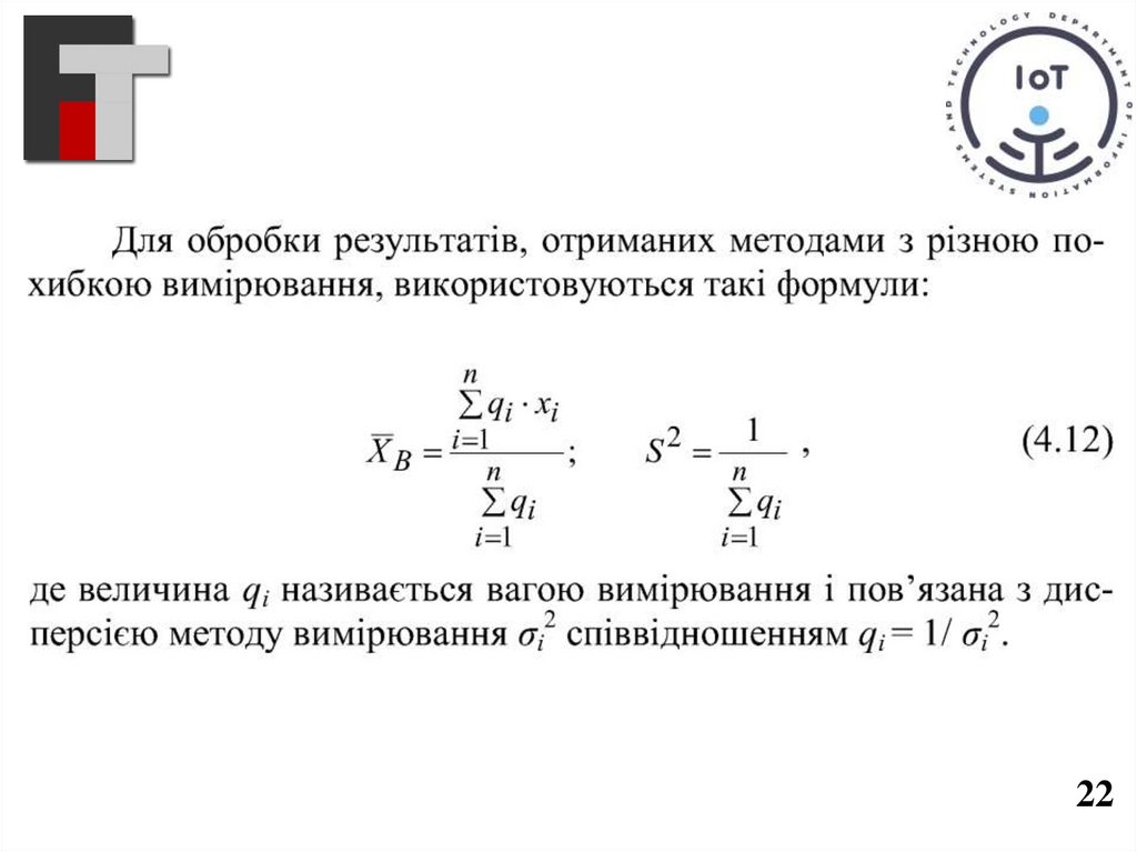
24.

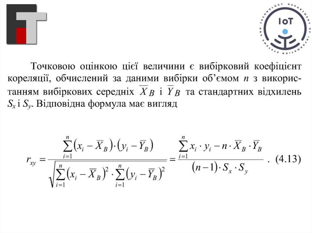
4. Оцінка коефіцієнта кореляції системи випадкових величин
23

25.

26.

5. Інтервальні оцінки числових характеристик
25

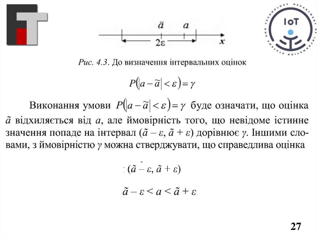
27.

26

28.

27

29.

28

30.

Навчальні питання наступної лекції:
1. Інтервальна оцінка математичного сподівання
2. Інтервальна оцінка середнього квадратичного відхилення
3. Інтервальна оцінка коефіцієнта кореляції
4. Статистична перевірка статистичних гіпотез. Основні поняття

31.

Лекцію завершено, дякую за увагу!
English     Русский Правила