1.45M

ЛЕКЦІЯ 7 24 Похіна склдн та оберн функції

1.

Основи вищої
математики та
математичної
статистики
Змістовий модуль 3. Диференціальне числення функції
однієї змінної.
1

2.

1. ПОХІДНА ОБЕРНЕНОЇ ФУНКЦІЇ
(1)
2

3.

3

4.

4
(1)

5.

2. ПОХІДНА СКЛАДНОЇ ФУНКЦІЇ
(2)
5

6.

ПРИКЛАД
(2
)
*
(2
)
*
6

7.

ПРИКЛАД
*
(2
)
*
7

8.

3. ЛОГАРИФМІЧНА ПОХІДНА
(3
)
(3
)
(3
)
8

9.

(4
)
9

10.

ПРИКЛАД
10

11.

*
4. ПОХІДНА НЕЯВНОЇ ФУНКЦІЇ
ПРИКЛАД
* Неявне рівняння - це відношення виду R(x ,…x )=0
1
де R є функцією декількох змінних (часто
багаточлен). Наприклад, неявним рівнянням
одиничного кола є x2+y2-1=0
n
Неявна функція - це функція, задана неявним рівнянням, як
зв'язок однієї зі змінних (значення) з іншими змінними
11

12.

*
5.ПОХІДНА ФУНКЦІЇ, ЗАДАНОЇ ПАРАМЕТРИЧНО
(5
)
*
12

13.

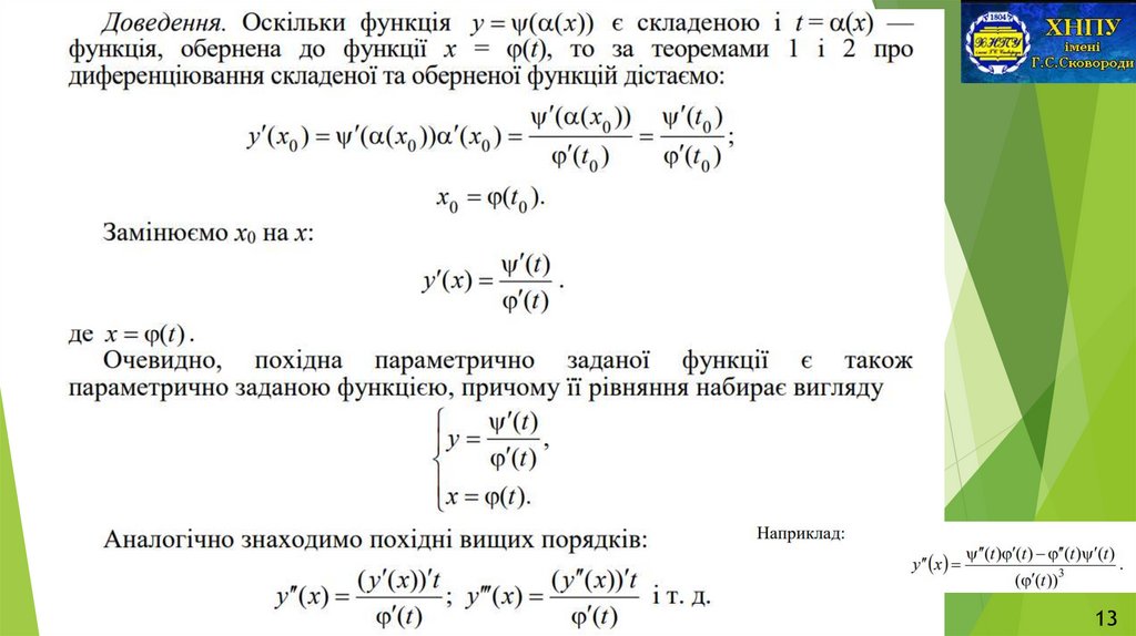
13

14.

ПРИКЛАД
(5
)
(5
)
14

15.

6. ЛОГАРИФМІЧНЕ ДИФЕРЕНЦІЮВАННЯ
ПРИКЛАД
15

16.

ПОХІДНІ ЕЛЕМЕНТАРНИХ ФУНКЦІЙ
17

17.

ДЯКУЮ ЗА УВАГУ!
English     Русский Правила