1.40M
Категория: ФизикаФизика

Мех колебания

1.

2.

Механические
колебания

3.

Механические колебания
Колебания – это движение или процессы, которые точно или приблизительно
повторяются через определенные интервалы времени.
По способу возбуждения и характеру физических процессов выделяют:
1) Свободные колебания ( являются затухающими) - колебания, возникающие в
системе благодаря начальному запасу энергии под действием внутренних сил.
2) Вынужденные колебания ( незатухающие )- колебания, совершаемые телами
под действием внешних периодически изменяющихся сил.
Маятник – твердое тело, подвешенное на нити или на пружине, или
закрепленное на оси, совершающее колебание под действием силы тяжести.
1

4.

5.

Условия колебаний
при выведении тела из положения равновесия в системе
должна возникнуть сила, стремящаяся вернуть его в
положение равновесия.
2. силы трения в системе должны быть достаточно малы.
1.
9

6.

Колебательная система – система тел, способных совершать
колебательные движения.
маятник нитяной
маятник пружинный
9

7.

АНАЛИЗ ГРАФИКА
КОЛЕБАНИЙ

8.

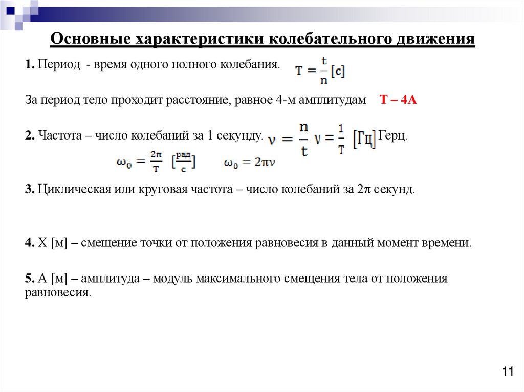
Основные характеристики колебательного движения
1. Период - время одного полного колебания.
За период тело проходит расстояние, равное 4-м амплитудам Т – 4А
2. Частота – число колебаний за 1 секунду.
Герц.
3. Циклическая или круговая частота – число колебаний за 2π секунд.
4. Х [м] – смещение точки от положения равновесия в данный момент времени.
5. А [м] – амплитуда – модуль максимального смещения тела от положения
равновесия.
11

9.

10.

ПРЕВРАЩЕНИЕ ЭНЕРГИИ
2
2
kx
m
v
E
E
P
K
2
2
E
E
P(max)
K(max)
2
m
v
E
mgh
E
P
K
2
E
E
P(max)
K(max)

11.

12.

ПАРАМЕТРЫ
l
T 2
g
Нитяной маятник
l – длина нити
g = 10м/с²
КОЛЕБАНИЙ
m
T 2
k
Пружинный маятник
m – масса груза
k – коэффициент жесткости

13.

ЗАТУХАЮЩИЕ КОЛЕБАНИЯ
– колебания, происходящие под действием силы
трения. При таком движении амплитуда и
скорость уменьшаются, а
период и
частота не
меняются.

14.

15.

16.

ДЗ
п.23-24, написать конспект по
презентации, учить формулы,
стр.108 упр.24 № 3-6
English     Русский Правила