396.15K
Категория: МатематикаМатематика

Л4_ 26 комплексные числа

1.

Дисциплина «МАТЕМАТИКА»
Введение в математический анализ
Комплексные числа

2.

Учебные вопросы
1. Операции над комплексными
числами в тригонометрической форме.
2. Показательная форма комплексного
числа. Операции над комплексными
числами в показательной форме.

3.

1. Операции над комплексными числами в
тригонометрической форме.
z 1 = r 1 ( cos 1 + j sin 1 ) и z 2 = r 2 ( cos 2 + j sin 2 )
z 1 z 2 = r 1 r 2 ( cos 1 cos 2 - sin 1 sin 2 ) + j ( sin 1 cos 2 +
+ sin 2 cos 1 ) = r 1 r 2 ( cos ( 1 + 2 ) + j sin ( 1 + 2 )
z z = r r ( cos ( + ) + j sin ( + ) )
1
2
1
2
1
2
1
2

4.

1. Операции над комплексными числами в
тригонометрической форме.
Пример 1. Найти
(a+jb)j.
( a + j b ) j = r 1 ( cos 1 + j sin 1 ) ( cos
= r 1 ( cos ( 1 + 2 ) + j sin ( 1 + 2 ) ) .
2
+ j sin 2 ) =

5.

1. Операции над ригонометрической форме.
r1 ( cos 1 j sin 1 )
z 2 = r2 ( cos 2 j sin 2 )
z1
=
r1
r2 ( ( cos ( 1 - 2 ) + j sin ( 1 - 2 ) )
Пример 2.
a b j
=
j
Выполнить действие
r ( cos j sin )
cos
2
j sin
2
=
= r ( cos ( - 2 ) + j sin ( - 2 ))
a b j
j .

6.

1. Операции над комплексными числами в
тригонометрической форме.
Возведение в натуральную степень
zn = ( a + j b )n
z n = ( a + j b ) n = (r ( cos + j sin ) ) n =
= r n ( cos n + j sin n )
формула Муавра
( по имени англ.
математика А. Муавра , 1667-1754,
нашедшего её в 1707 г. )

7.

1. Операции над комплексными числами в
тригонометрической форме.
Извлечение корня n - ой степени из комплексного
n z
числа
Число W назовём корнем n - ой степени из
n z
W
комплексного числа z 0, если
.
z = r ( cos + j sin ) , W = ( cos + j sin ).
n = r ;
n = +2 k
k = 0; 1; …, ( n-1) .
W=
n z
=
n r
или =
2 k
n r
;
( cos n + j sin
k = 0; 1; …, ( n-1)
=
2 k
2 k
n
n
) ,
, где

8.

1. Операции над комплексными числами в
тригонометрической форме.
Пример 6. Найти все корни уравнения х 3 + 1 = 0.
Решение.
х=
3 1
При
при
при
=
3 cos j sin
= сos
2 k
2 k
3
+ j sin
1
3 = 2 +
k=0
k=1
x 1 = cos 3 + j sin
x 2 = cos + j sin = -1;
k=2
5
x 3 = cos 3
1
5
+ j sin 3 = 2
-
3
3
2 j;
3
2 j.
;

9.

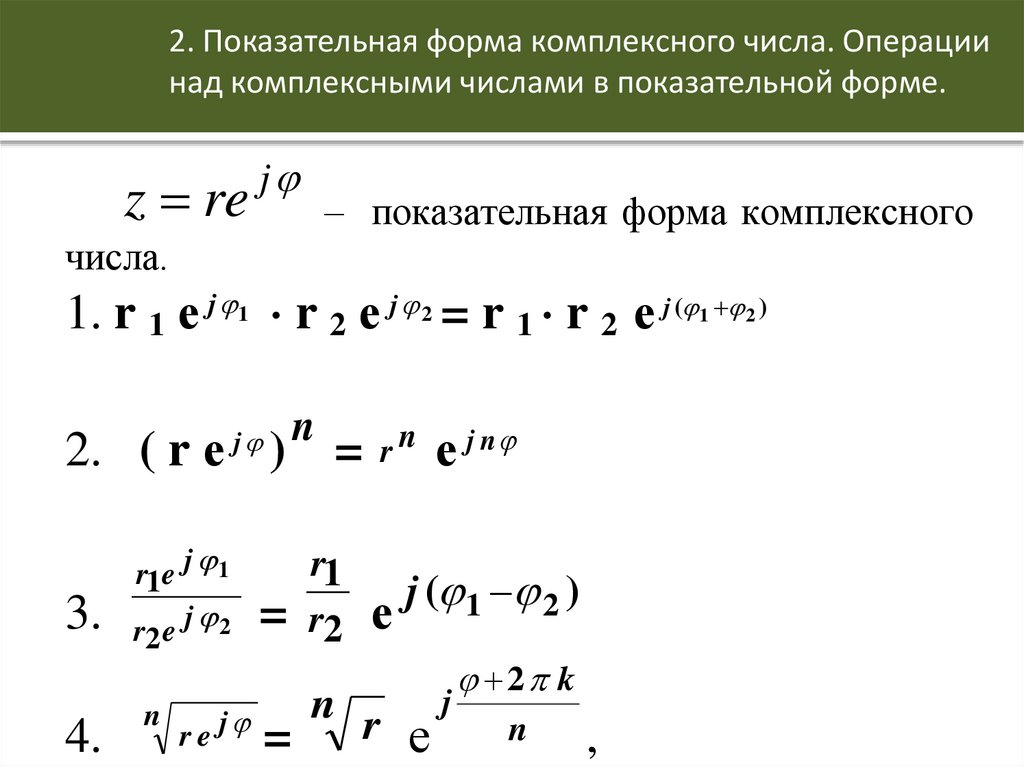
2. Показательная форма комплексного числа. Операции
над комплексными числами в показательной форме.
z re
j
– показательная форма комплексного
числа.
1. r 1 е j 1 r 2 е j 2 = r 1 r 2 е j ( )
1
n
2. ( r е ) = r n е j n
j
3.
4.
r1 e j 1
r2 e j 2
n
r e j
r1
= r2
=
е
n r
j ( 1 2 )
е
j
2 k
n
,
2

10.

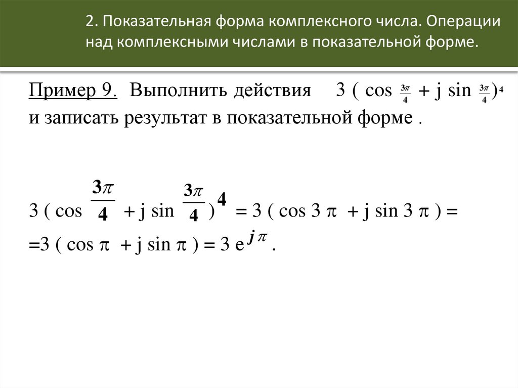
2. Показательная форма комплексного числа. Операции
над комплексными числами в показательной форме.
Пример 9. Выполнить действия 3 ( cos 34 + j sin 34 ) 4
и записать результат в показательной форме .
3
3
4
3 ( cos 4 + j sin 4 ) = 3 ( cos 3 + j sin 3 ) =
=3 ( cos + j sin ) = 3 e
j
.

11.

2. Показательная форма комплексного числа. Операции
над комплексными числами в показательной форме.
Пример применения.
Задача.
На неразветвлённую цепь с активным
сопротивлением
R = 80 Ом и ёмкостным
сопротивлением х с = 60 Ом подано напряжение
U = 183 sin ( t + 25 о ) B.
Определить силу тока в цепи.
Решение. Комплексное значение сопротивления
z = R + j ( - x c ) = 80 – 60 j ,
3
tg = - 4
z =
= 100;
j
j 37 о
z = z е = 100 e
.
U
Сила тока в цепи I = =
80 2 60 2
z
I = 1,3
2 sin ( t + 62
o
о
= - 37 ;
o
j
25
183 e
o
2 100 e j 37
А = 1,3 е
j 62 o
A.
) A = 1,83 sin ( t + 62 o ) A .

12.

Форма записи
комплексного числа
Алгебраическая
форма
z x j y
x- вещественная часть к.ч
y- мнимая часть к.ч.
Тригонометрическая
форма
z r (cos j sin )
r модуль к.ч.
- аргумент к.ч.
Показательная
форма
z r e j
r модуль к.ч.
- аргумент к.ч.
Операции над комплексными числами в данной форме
z1 z 2 ( x1 x2 ) j ( y1 y2 )
z1 z 2 ( x1 x2 ) j ( y1 y2 )
z1 z 2 ( x1 x2 y1 y2 ) j ( x1 y2 x2 y1 )
z1 z1 z 2
z2 z2 z2
z n ( x j y) n
z1 z 2 r1 r2 (cos( 1 2 ) j sin( 1 2 )
z1 r1
(cos( 1 2 ) j sin( 1 2 ))
z 2 r2
z n rn (cos n j sin n )
2 k
2 k
n
n
z r (cos
n
j sin
z1 z 2 r1 r2 e j ( 1 2 )
z1 r1 j ( 1 2 )
e
z 2 r2
z n r n e jn
n
z r e
n
j
2 k
n
, k 0,1,...n 1
n
), k 0,1,...n 1

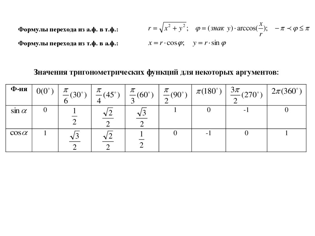
13.

x
r x 2 y 2 ; ( знак y ) arccos( );
r
x r cos ; y r sin
Формулы перехода из а.ф. в т.ф.:
Формулы перехода из т.ф. в а.ф.:
Значения тригонометрических функций для некоторых аргументов:
Ф-ия
0( 0 )
6
(30 )
4
(45 )
sin
0
cos
1
2
2
2
1
3
2
2
2
3
(60 )
3
2
1
2
2
(
180
)
(90 )
3
(270 )
2
2 (360 )
1
0
-1
0
0
-1
0
1
English     Русский Правила