ЗАДАЧА 1
1. ОДЗ
2. Четность, нечетность функции
3. Точки пересечения с осями координат
4. Асимптоты
5. Интервалы монотонности
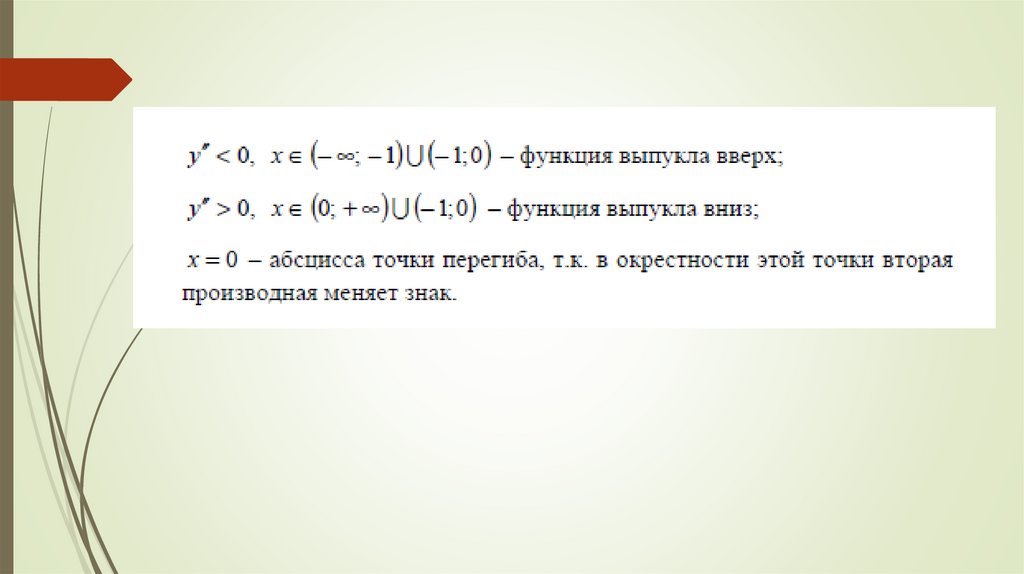
6. Направление выпуклости графика функции
7. Интервалы знакопостоянство
8. График
Задача 2.
1.62M

вариант 00 матан 2

1.

2. ЗАДАЧА 1

3.

4. 1. ОДЗ

5. 2. Четность, нечетность функции

6. 3. Точки пересечения с осями координат

7. 4. Асимптоты

8.

9. 5. Интервалы монотонности

10.

11. 6. Направление выпуклости графика функции

12.

13. 7. Интервалы знакопостоянство

14. 8. График

15. Задача 2.

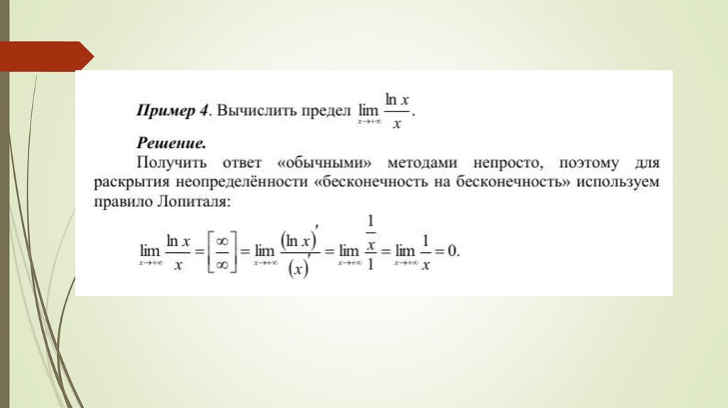
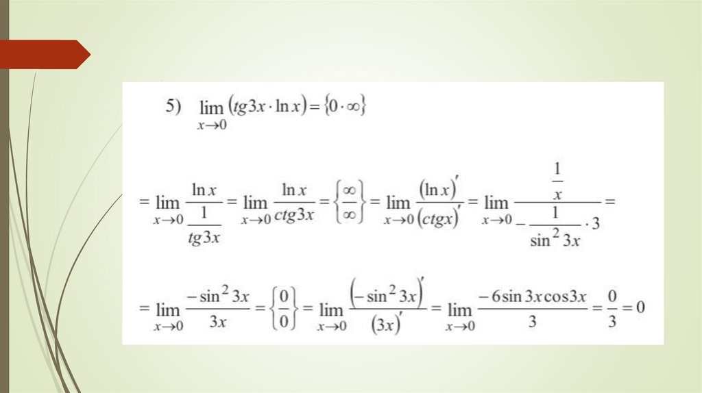
Вычислить предел, используя правило Лопиталя;
English     Русский Правила