Понятие евклидова пространства
Понятие евклидова пространства
Понятие евклидова пространства
Понятие евклидова пространства
Ортогональные матрицы
Ортогональные матрицы
Ортогональные матрицы
Ортогональные матрицы
Ортогональные матрицы
Ортогональные матрицы
Ортогональные преобразования
Ортогональные преобразования
Ортогональные преобразования
Симметрические преобразования
Симметрические преобразования
Симметрические преобразования
Симметрические преобразования
Симметрические преобразования
Симметрические преобразования
Симметрические преобразования
Симметрические преобразования
Приведение квадратичной формы к главным осям
Приведение квадратичной формы к главным осям
Приведение квадратичной формы к главным осям
Приведение квадратичной формы к главным осям
Приведение квадратичной формы к главным осям
Приведение квадратичной формы к главным осям
Приведение квадратичной формы к главным осям
Приведение квадратичной формы к главным осям
Приведение квадратичной формы к главным осям
2.61M

Лекция 32. Евклидовы пространства

1.

Евклидовы пространства и их
преобразования
Понятие евклидова пространства
Ортогональные матрицы
Ортогональные преобразования
Симметрические преобразования
Приведение квадратичной формы к
главным осям

2. Понятие евклидова пространства

Определение

3. Понятие евклидова пространства

Определение

4. Понятие евклидова пространства

5. Понятие евклидова пространства

6. Ортогональные матрицы

Определение

7. Ортогональные матрицы

8. Ортогональные матрицы

9. Ортогональные матрицы

10. Ортогональные матрицы

11. Ортогональные матрицы

12. Ортогональные преобразования

Определение

13. Ортогональные преобразования

14. Ортогональные преобразования

15. Симметрические преобразования

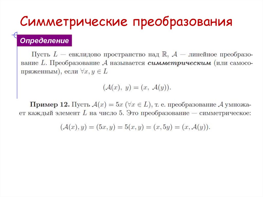
Определение

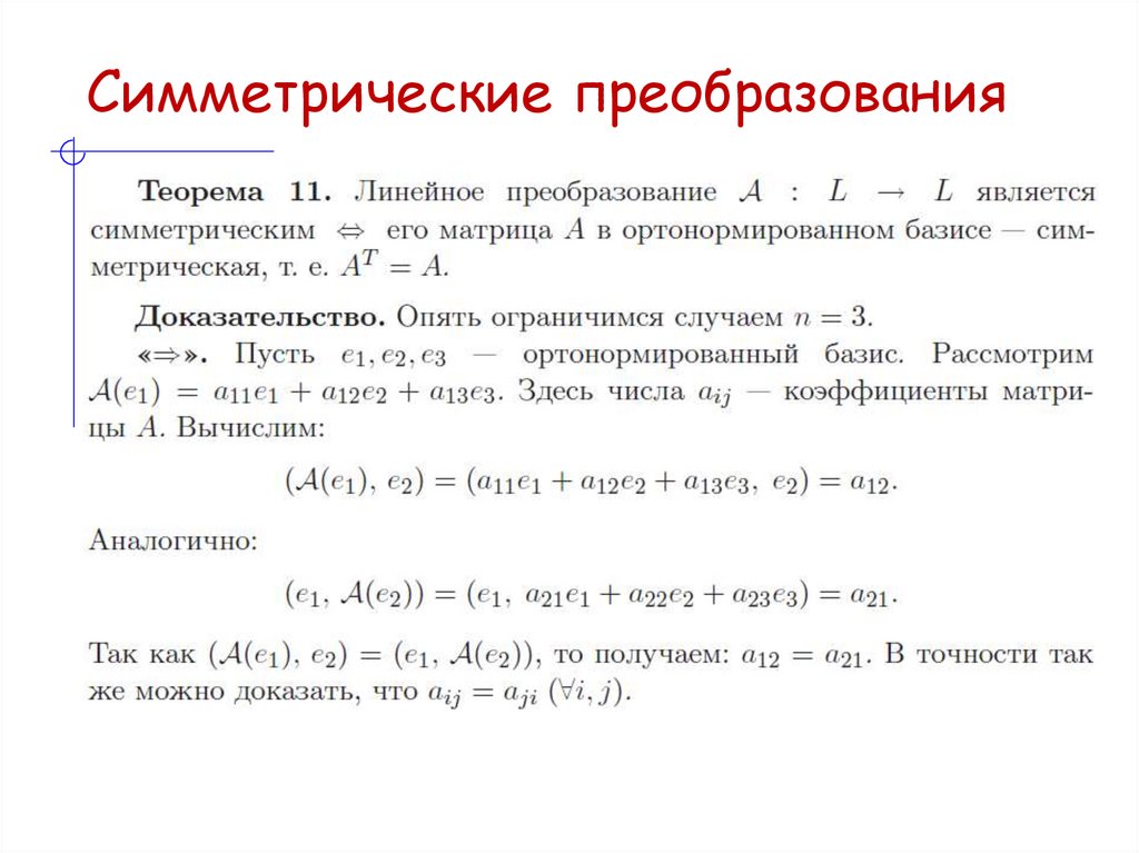
16. Симметрические преобразования

17. Симметрические преобразования

18. Симметрические преобразования

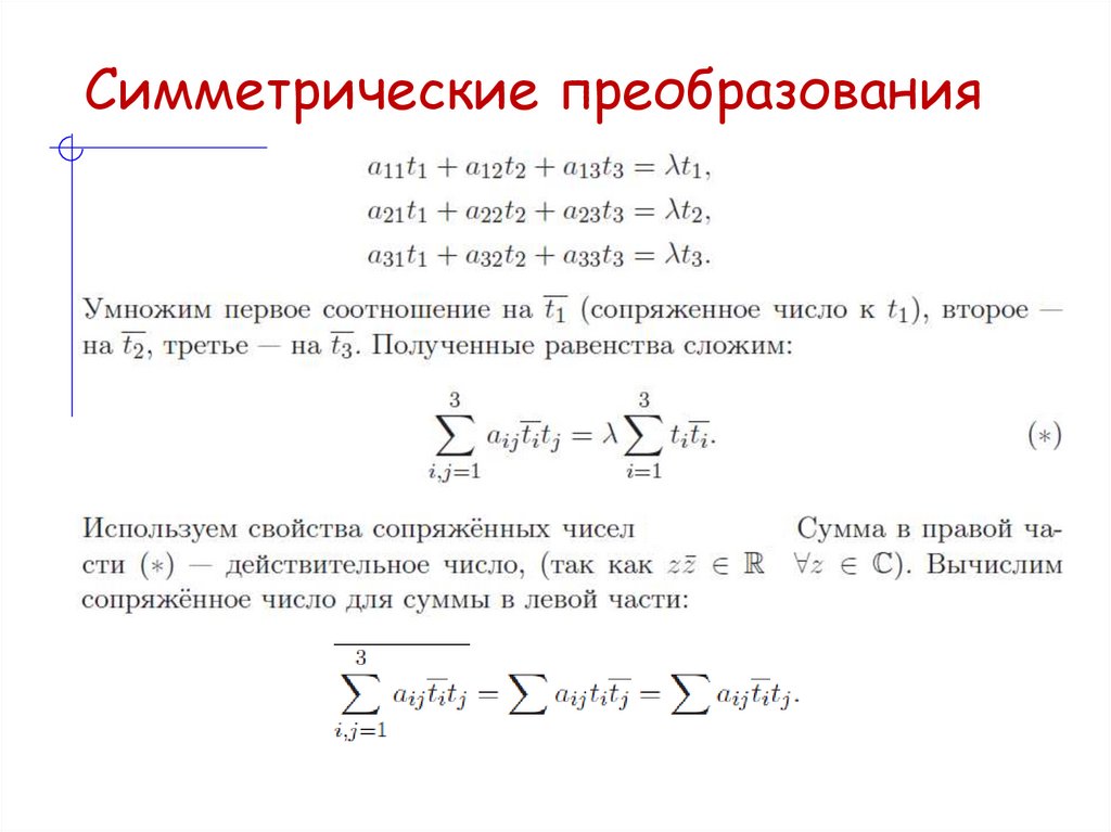
19. Симметрические преобразования

20. Симметрические преобразования

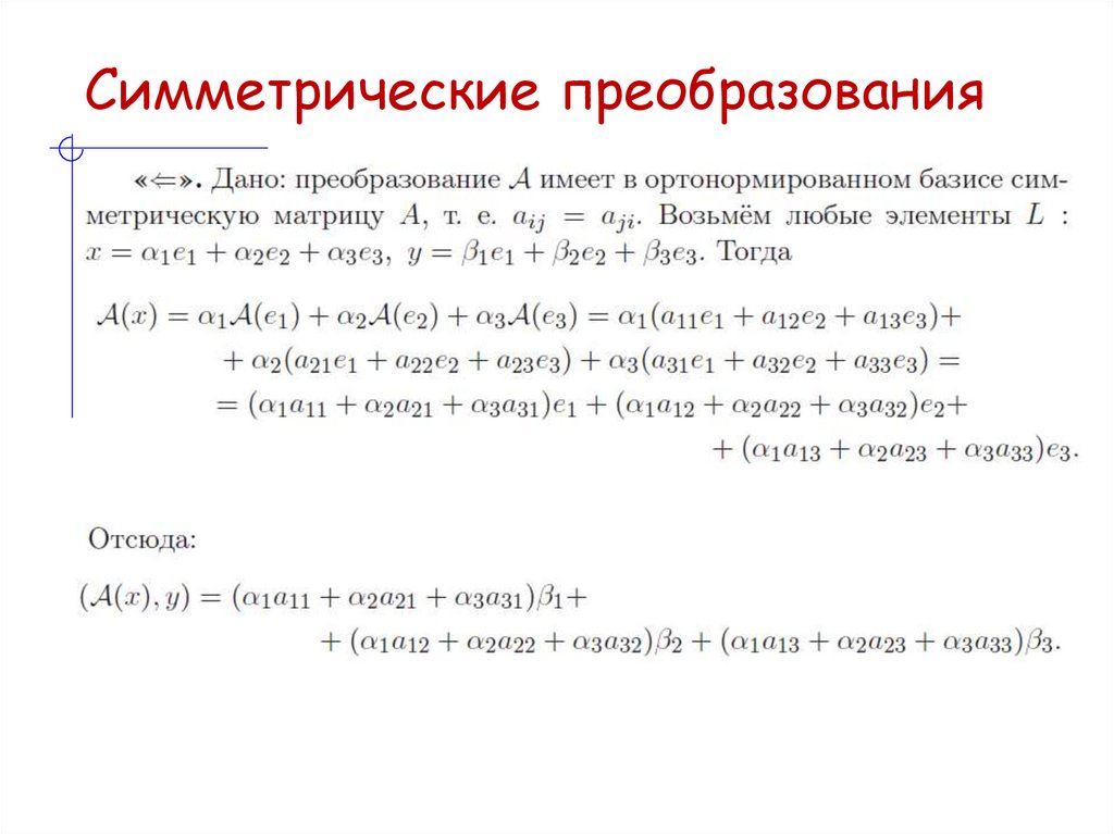
21. Симметрические преобразования

22. Симметрические преобразования

23. Приведение квадратичной формы к главным осям

24. Приведение квадратичной формы к главным осям

25. Приведение квадратичной формы к главным осям

26. Приведение квадратичной формы к главным осям

27. Приведение квадратичной формы к главным осям

28. Приведение квадратичной формы к главным осям

29. Приведение квадратичной формы к главным осям

30. Приведение квадратичной формы к главным осям

31. Приведение квадратичной формы к главным осям

English     Русский Правила