Квантовая связь и криптография
Проектирование системы КРК с интерферометром Маха-Цендера
393.67K

КТвТКС Коллоквиум_4 Вопросы Проект 2

1. Квантовая связь и криптография

Дисциплина специализации
Специальность 10.05.02
«Информационная безопасность телекоммуникационных систем»

2. Проектирование системы КРК с интерферометром Маха-Цендера

Структурная схема СКРК по протоколу В92

3.

1 Оптический передатчик станции Алиса
Однофотонный источник излучения (ОИИ)
Одномодовый
одночастотный
лазер
4
Регулируемый
волоконнооптический
аттенюатор
(FA)
5
Волоконно- 1
оптический
разветвитель
(FS)
6
Второй контроллер поляризации
12
(PC2)
2
7
Первый
контроллер
поляризации
(PC1) 8
Первый
вращатель
поляризации
9
(PS1)
Первая ВОЛЗ1
(FDL1)
10
Первый
ВОФМ1
(PM1)
1
Поляризационный
мультиплексор
(PDM )
2
11
Волоконно-оптическая линия связи (ВОЛС, TF)
3
2 Оптический однофотонный приёмник станции Боб
Поляриза- 1
ционный
демультиплексор
(PDD)
13
2
Вторая ВОЛЗ2
(FDL2)
14
1
Второй
вращатель
поляризации
(PS2) 15
Блок стробирования
Второй
ВОФМ2
(PM2)
16
22
Третий
контроллер
поляризации
(PC3) 17
Электрический вход
2
НВО
Х-типа
(DC)
18
3
Третья
ВОЛЗ3
(FDL3)
19
4
Регистратор ключа
21
1 Волоконнооптический
сумматор
(FC)
2
20
Оптический вход
Сырая последовательность квантового ключа
Практика
Проектирование системы КРК с интерферометром Маха-Цендера
3

4.

Реализация протокола В92 с фазовым кодированием состояний фотонов на
основе интерферометра Маха-Цендера аналогична реализации протокола ВВ84.
На рисунке представлена структурная схема системы КРК, использующей
интерферометр Маха-Цендера.
Оптическая приёмная станция
Однофотонный
источник
излучения
(ОИИ)
4
1
Волоконнооптический
разветвитель
1
5
2
Первый
ВОФМ
6
Второй контроллер поляризации
11
Первый
вращатель
поляризации
8
Первый
контроллер
поляризации
7
12
1
9
2
2
10
Волоконно-оптическая линия связи
3
1
13
Второй
вращатель
поляризации
14
Поляризационный
объединитель
Первая ВОЛЗ
Вторая ВОЛЗ
Поляризационный
делитель
1
Второй
ВОФМ
15
Третий
контроллер
поляризации
16
НВО
Х-типа
2
17
4
3
Первый
ОЛФД
18
Второй
ОЛФД
19
Оптическая приёмная станция
Практика
Проектирование системы КРК с интерферометром Маха-Цендера
1
2
2
4

5.

Система КРК содержит оптический однофотонный передатчик на передающей станции 1 и
оптический однофотонный приёмник на приёмной станции. Оптические передатчик и приёмник
соединены ВОЛС 3. Для остальных функциональных элементов использовано обозначение:
4 – однофотонный источник излучения с внутренним (или внешним) волоконным поляризатором
для генерирования фотона с заданным (вертикальным или горизонтальным) состоянием
поляризации;
5 – волоконно-оптический разветвитель 1х2 для формирования двух идентичных квантовых
импульсов с сохранением состояния поляризации квантового импульса;
6 – первый волоконно-оптический фазовый модулятор для фазового кодирования состояния
опорного квантового импульса;
7 – первый контроллер поляризации для контроля и управления поляризацией опорного
квантового импульса вдоль одной оси; Оптическая приёмная станция
1
Однофотонный
источник
излучения
(ОИИ)
4
Волоконнооптический
разветвитель
1
5
2
Первый
ВОФМ
6
Второй контроллер поляризации
11
Первый
вращатель
поляризации
8
Первый
контроллер
поляризации
7
Поляризационный
делитель
9
12
2
3
1
Второй
ВОФМ
15
Третий
контроллер
поляризации
16
НВО
Х-типа
2
17
Оптическая приёмная станция
Практика
2
10
Волоконно-оптическая линия связи
13
Второй
вращатель
поляризации
14
Поляризационный
объединитель
Первая ВОЛЗ
Вторая ВОЛЗ
1
1
Проектирование системы КРК с интерферометром Маха-Цендера
4
3
Первый
ОЛФД
18
Второй
ОЛФД
19
1
2
2
5

6.

8 – первый вращатель плоскости поляризации на π/2 для формирования квантового импульса с
ортогональным состоянием поляризации относительно состояния входного квантового импульса;
9 – первая ВОЛС для формирования дублирующего квантового импульса;
10 – поляризационный объединитель для объединения опорного и дублирующего квантовых
импульсов с двух плеч интерферометра станции Алиса;
11 – второй контроллер поляризации для контроля и управления поляризацией опорного и
дублирующего квантовых импульсов вдоль двух осей;
12 – поляризационный светоделитель для разделения опорного и дублирующего квантовых
импульсов по двум плечам интерферометра станции Боб;
13 – вторая ВОЛС для совмещения по времени опорного и дублирующего квантовых импульсов;
14 – второй вращатель плоскости поляризации на π/2 для обеспечения равенства состояний
поляризации опорного и дублирующего квантовых импульсов;
Оптическая приёмная станция
Однофотонный
источник
излучения
(ОИИ)
4
1
Волоконнооптический
разветвитель
1
5
2
Первый
ВОФМ
6
Второй контроллер поляризации
11
Первый
вращатель
поляризации
8
Первый
контроллер
поляризации
7
Поляризационный
делитель
9
12
2
Оптическая приёмная станция
Практика
2
10
Волоконно-оптическая линия связи
3
1
13
Второй
вращатель
поляризации
14
Поляризационный
объединитель
Первая ВОЛЗ
Вторая ВОЛЗ
1
1
Второй
ВОФМ
15
Третий
контроллер
поляризации
16
НВО
Х-типа
2
17
4
3
Первый
ОЛФД
18
Второй
ОЛФД
19
1
2
2
Проектирование системы КРК с интерферометром Маха-Цендера
6

7.

15 – второй волоконно-оптический фазовый модулятор для фазового кодирования состояния
дублирующего квантового импульса;
16 – третий контроллер поляризации для контроля и управления поляризацией дублирующего
квантового импульса вдоль одной оси;
17 – НВО Х-типа для интерференции опорного и дублирующего квантовых импульсов;
18 – первый ОЛФД для регистрации фотонов при передаче нулевого бита;
19 – второй ОЛФД для регистрации фотонов при передаче единичного бита.
Оптическая приёмная станция
Однофотонный
источник
излучения
(ОИИ)
4
1
Волоконнооптический
разветвитель
1
5
2
Первый
ВОФМ
6
Второй контроллер поляризации
11
Первый
вращатель
поляризации
8
Первый
контроллер
поляризации
7
12
1
9
2
2
10
Волоконно-оптическая линия связи
3
1
13
Второй
вращатель
поляризации
14
Поляризационный
объединитель
Первая ВОЛЗ
Вторая ВОЛЗ
Поляризационный
делитель
1
Второй
ВОФМ
15
Третий
контроллер
поляризации
16
НВО
Х-типа
2
17
4
3
Первый
ОЛФД
18
Второй
ОЛФД
19
Оптическая приёмная станция
Практика
Проектирование системы КРК с интерферометром Маха-Цендера
1
2
2
7

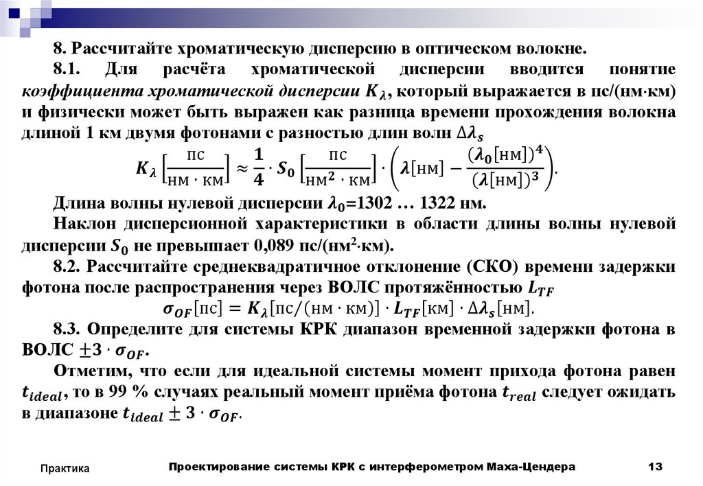
8.

1 Оптический передатчик станции Алиса
Однофотонный источник излучения (ОИИ)
Одномодовый
одночастотный
лазер
4
Регулируемый
волоконнооптический
аттенюатор
(FA)
5
Волоконно- 1
оптический
разветвитель
(FS)
6
Второй контроллер поляризации
12
(PC2)
2
7
Первый
контроллер
поляризации
(PC1) 8
Первый
вращатель
поляризации
9
(PS1)
Первая ВОЛЗ1
(FDL1)
10
Первый
ВОФМ1
(PM1)
1
Поляризационный
мультиплексор
(PDM )
2
11
Волоконно-оптическая линия связи (ВОЛС, TF)
3
2 Оптический однофотонный приёмник станции Боб
Поляриза- 1
ционный
демультиплексор
(PDD)
13
2
Вторая ВОЛЗ2
(FDL2)
14
1
Второй
вращатель
поляризации
(PS2) 15
Блок стробирования
Второй
ВОФМ2
(PM2)
16
22
Третий
контроллер
поляризации
(PC3) 17
Электрический вход
2
НВО
Х-типа
(DC)
18
3
Третья
ВОЛЗ3
(FDL3)
19
4
Регистратор ключа
21
1 Волоконнооптический
сумматор
(FC)
2
20
Оптический вход
Сырая последовательность квантового ключа
Практика
Проектирование системы КРК с интерферометром Маха-Цендера
8

9.

Институт компьютерных технологий и информационной безопасности
Кафедра информационной безопасности телекоммуникационных систем.
Специальность 10.05.02 «Информационная безопасность телекоммуникационных систем»
Учебный год 2022/2023. Семестр 10. Группа КТсо5-1.
Дисциплина «Квантовая связь и криптография»
Контрольное задание

п/п
Лазер
Среднее
число
фотонов в
импульсе на
выходе
передающей
станции
SMF
PMF
Коннектор
Длина
ВОЛС, км
Фамилия Имя Отчество
1
Астафьев Ярослав Александрович
iD300-DFB
0,1
SMF-28 ULL
Panda
FC/PC
10
2
Бабин Владимир Павлович
Баласанян Рафаэль Эдвардович
Барышников Игорь Михайлович
Богомазов Андрей Анатольевич
Будяков Иван Михайлович
Дзюба Дмитрий Алексеевич
Дулькин Анатолий Игоревич
Карасев Алексей Юрьевич
Карякин Владимир Радомирович
Кирин Даниил Васильевич
Корниенко Кирилл Вячеславович
Королев Рустам Равшанович
Мигунов Евгений Анатольевич
Суржанский Владислав Андреевич
Удовенко Оксана Дмитриевна
iD300-DFB
iD300-DFB
iD300-FB
iD300-FB
iD300-FB
iD300-DFB
iD300-DFB
iD300-DFB
iD300-FB
iD300-FB
iD300-FB
iD300-DFB
iD300-DFB
iD300-DFB
iD300-FB
iD300-FB
0,2
0,5
0,1
0,2
0,5
0,1
0,2
0,5
0,1
0,2
0,5
0,1
0,2
0,5
0,1
0,2
SMF-28e
SMF-28e+
SMF-28 ULL
SMF-28e
SMF-28e+
SMF-28 ULL
SMF-28e
SMF-28e+
SMF-28 ULL
SMF-28e
SMF-28e+
SMF-28 ULL
SMF-28e
SMF-28e+
SMF-28 ULL
SMF-28e
Panda
Panda
Panda
Panda
Panda
Panda
Panda
Panda
Panda
Panda
Panda
Panda
Panda
Panda
Panda
Panda
FC/APC
FC/UPC
FC/PC
FC/APC
FC/UPC
FC/PC
FC/APC
FC/UPC
FC/PC
FC/APC
FC/UPC
FC/PC
FC/APC
FC/UPC
FC/PC
FC/APC
20
40
50
10
20
40
50
10
20
40
50
10
20
40
50
20
3
4
5
6
7
8
9
10
11
12
13
14
15
16
17
Практика
Проектирование системы КРК с интерферометром Маха-Цендера
9

10.

Институт компьютерных технологий и информационной безопасности
Кафедра информационной безопасности телекоммуникационных систем.
Специальность 10.05.02 «Информационная безопасность телекоммуникационных систем»
Учебный год 2022/2023. Семестр 10. Группа КТсо5-5.
Дисциплина «Квантовая связь и криптография»
Контрольное задание

п/п
1
2
3
4
5
6
7
8
9
10
11
12
13
Лазер
Среднее
число
фотонов в
импульсе на
выходе
передающей
станции
SMF
iD300-DFB
0,1
SMF-28 ULL
Panda
FC/PC
10
iD300-DFB
iD300-DFB
iD300-FB
iD300-FB
iD300-FB
iD300-DFB
iD300-DFB
iD300-DFB
iD300-FB
iD300-FB
iD300-FB
0,2
0,5
0,1
0,2
0,5
0,1
0,2
0,5
0,1
0,2
0,5
SMF-28e
SMF-28e+
SMF-28 ULL
SMF-28e
SMF-28e+
SMF-28 ULL
SMF-28e
SMF-28e+
SMF-28 ULL
SMF-28e
SMF-28e+
Panda
Panda
Panda
Panda
Panda
Panda
Panda
Panda
Panda
Panda
Panda
FC/APC
FC/UPC
FC/PC
FC/APC
FC/UPC
FC/PC
FC/APC
FC/UPC
FC/PC
FC/APC
FC/UPC
20
40
50
10
20
40
50
10
20
40
50
iD300-DFB
iD300-DFB
iD300-DFB
iD300-FB
0,1
0,2
0,5
0,1
SMF-28 ULL
SMF-28e
SMF-28e+
SMF-28 ULL
Panda
Panda
Panda
Panda
FC/PC
FC/APC
FC/UPC
FC/PC
10
20
40
50
Фамилия Имя Отчество
Акопян Самсон Артурович
Блудов Евгений Алексеевич
Колинько Тимофей Игоревич
Маливенко Евгений Максимович
Меренков Дмитрий Иванович
Минин Даниил Иванович
Мынзу Илья Валерьевич
Нескоромный Степан Константинов
Тюлин Илья Павлович
Шапко Дмитрий Артемович
Шевелев Дмитрий Сергеевич
Юрченко Даниил Артемович
Яковлев Кирилл Юрьевич
14
15
16
Практика
PMF
Коннектор
Проектирование системы КРК с интерферометром Маха-Цендера
Длина
ВОЛС, км
10

11.

Рассчитать.
1. Рассчитайте вероятность отсутствия регистрации фотонов за
длительность квантового импульса. В скольких квантовых импульсах
из 1000 не будет регистрации фотонов (квантовые импульсы будут
«пустыми»? Оцените частоту формирования сырой ключевой
последовательности.
2. Рассчитайте вероятность регистрации одного фотона за
длительность квантового импульса. В скольких квантовых импульсов
из 1000 будет в среднем зарегистрировано по одному фотону?
3. Рассчитайте вероятность регистрации двух фотонов за
длительность квантового импульса. В скольких квантовых импульсов
из 1000 будет в среднем регистрироваться только два фотона?
4. Рассчитайте вероятность регистрации более одного фотона за
длительность квантового импульса. В скольких квантовых импульсов
из 1000 будет в среднем регистрироваться более одного фотона?
Практика
Проектирование системы КРК с интерферометром Маха-Цендера
11

12.

Найти временные характеристики линии связи:
5. Среднее число фотонов в квантовом импульсе на выходе ВОЛС.
6. Какую временную задержку претерпевает фотон после прохождения
ВОЛС протяжённостью
English     Русский Правила