1.34M

Лекция 13 (1)

1.

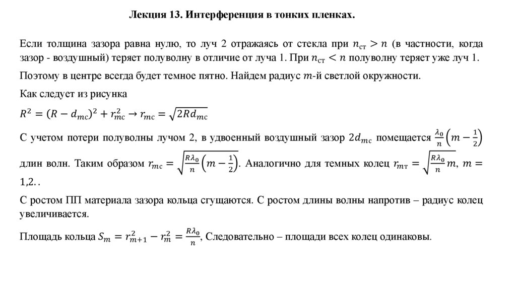
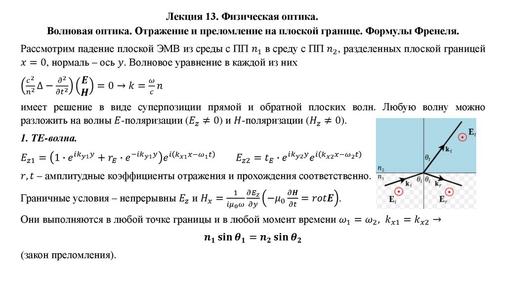
Лекция 13. Интерференция в тонких пленках.
Принцип Ферма (геометрическая оптика). Интерференция света в тонких плёнках.
Интерференционные полосы равной толщины и равного наклона: клин, пленка, кольца Ньютона.
Условия просветления оптики (пластина). Интерферометры. Физическая оптика.
Повторение. Лекция 12.
Заряд, движущийся с ускорением, излучает ЭМВ.
Мгновенное значение плотности потока и диаграмма направленности дипольного излучения
English     Русский Правила