1.36M

Лекция 14

1.

Лекция 14. Дифракция света.
Принцип Гюйгенса-Френеля. Дифракция Френеля. Сложение колебаний от разных зон. Метод
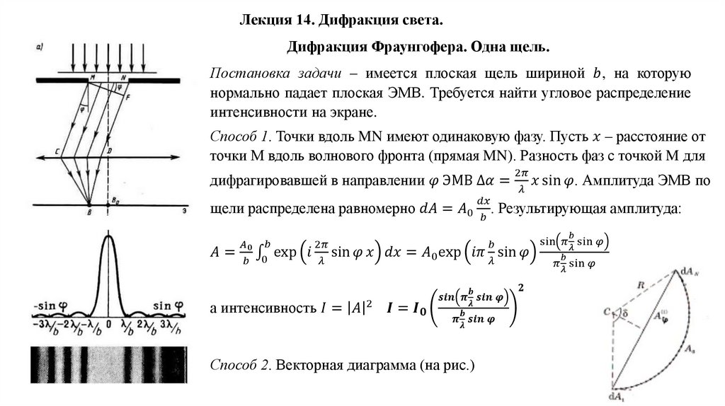
векторных диаграмм. Зонные пластины. Дифракция Фраунгофера: щель, дифракционная решетка.
Разрешающая способность дифракционной решетки, критерий Рэлея.
Повторение. Лекция 13.
Геометрическая оптика. Принцип Ферма - между двумя точками световой луч распространяется
так, чтобы затратить на это наименьшее время.
Закон преломления
English     Русский Правила