ДИНАМИКА МАТЕРИАЛЬНОЙ ТОЧКИ И АБСОЛЮТНО ТВЕРДОГО ТЕЛА
В механике используется принцип освобождаемости связей
невесомость
Сила упругости- Сила, возникающая при деформации тела и направленная противоположно направлению смещения частиц при деформации.
3. Импульс
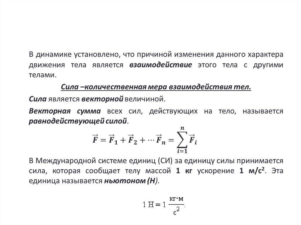
Второй закон Ньютона
Основная задача механики: Зная состояние системы (координаты и скорости) в некоторый начальный момент времени t0, и законы,
Основные физические величины динамики вращательного движения
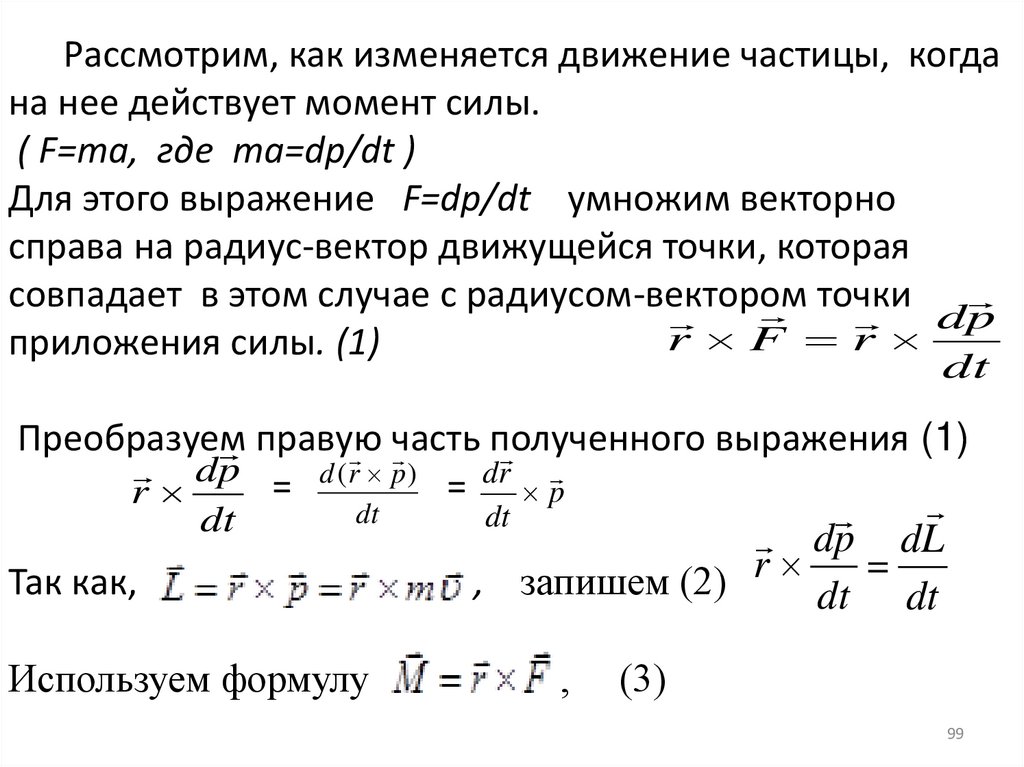
1. МОМЕНТ СИЛЫ
Момент силы
а) Момент силы относительно неподвижной точки О
б) Момент силы Mz относительно неподвижной оси вращения
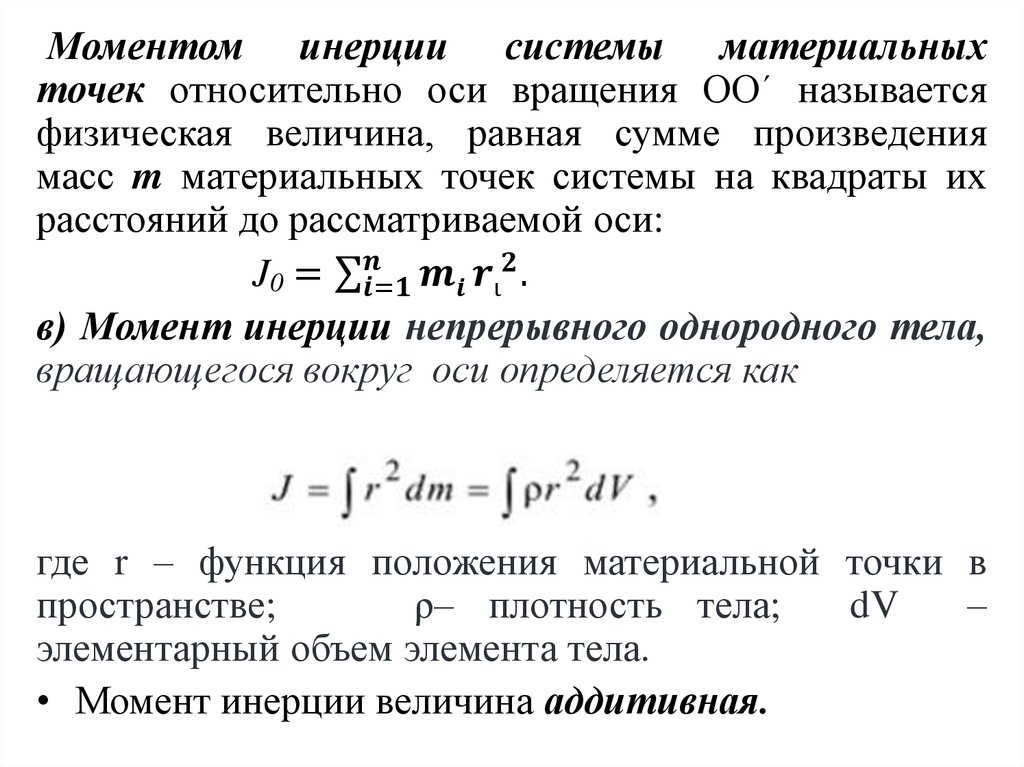
2. МОМЕНТ ИНЕРЦИИ ТЕЛА
21.20M
Категория: ФизикаФизика

Лекция 2 динамика

1.

2.

2

3.

Динамика
исследует законы движения и причины,
вызывающие движение тел,
т.е. изучает движение материальных тел
под действием приложенных к ним сил.
3

4. ДИНАМИКА МАТЕРИАЛЬНОЙ ТОЧКИ И АБСОЛЮТНО ТВЕРДОГО ТЕЛА

Динамика- раздел механики, изучающий
движение тел и причины, их
вызывающие.
В основе динамики лежат три закона
Ньютона, полученные экспериментально

5.

Основные динамические
характеристики
поступательного движения
1. Масса m
2. Сила F
3 Импульс P
5

6.

1. Масса
– скалярная физическая величина,
одна из основных характеристик
материи.
- вляется количественной мерой
инертности тела и характеризует
способность тела
приобретать определенное
ускорение под действием других
тел.
6

7.

Cвойства массы
1. В классической механике выполняется
закон сохранения массы. Масса замкнутой
системы остается неизменной в любых
проекциях.
2. Масса - величина аддитивная
( масса системы равна сумме
материальных точек тел ,
входящих в систему.
3. Масса не зависит от состояния
движения точки и является ее
неотъемлемой величиной.
7

8.

2. Сила
- векторная величина, являющаяся
мерой механического воздействия на
тело со стороны других тел, в
результате которого
тело
изменяет
свое
движение
или
деформируется.
-вводится
для
характеристики
действия тел друг на друга
8

9.

Сила полностью определена,
если заданы ее
1. модуль,
2. направление
в пространстве,
3. точка ее приложения
9

10.

11.

СИЛЫ
В
МЕХАНИКЕ
11

12. В механике используется принцип освобождаемости связей

Несвободное тело можно считать свободным,
если действие тел заменить их cвязями.
12

13.

Сила тяжести
Сила тяжести – сила,
с которой тело притягивается к земле.
FT mg
Направление
– вертикально вниз.
Точка приложения
– центр масс тела.
Величина – Fт = mg.
13

14.

Вес тела
Вес тела – сила, с которой тело
давит на горизонтальную опору или
растягивает вертикальный подвес.
14

15.

Вес тела
– сила, которая действует на
опору (подвес), на которой находится
тело.
вес – сила, приложенная не к телу, а со
стороны тела к опоре или подвесу

16.

Важнейшая особенность веса –
его значение зависит от ускорения,
с которым движется опора.
При движении системы
тело - опора (или подвес)
относительно инерциальной
системы отсчета
c ускорением вес
перестаёт совпадать
с силой тяжести:
16

17.

Если тело движется ускоренно,
то его вес зависит от значения этого
ускорения и от его направления
относительно направления ускорения
свободного падения.
Вес тела, движущегося
с ускорением вверх
Вес тела, движущегося
с ускорением вниз
17

18. невесомость

Невесомость тела – падение тела
с ускорением g
18

19.

Сила нормальной реакции опоры
N – сила, действующая на тело со стороны опоры.
По своей природе сила реакции опоры- это сила
упругости, возникающая при деформации
поверхности, на которую тело оказывает
воздействие. Направлена сила реакции опоры всегда
нормально к опоре(проходит через тело)
N
19

20.

20

21. Сила упругости- Сила, возникающая при деформации тела и направленная противоположно направлению смещения частиц при деформации.

Сила упругостиСила, возникающая при деформации тела и
направленная противоположно направлению
смещения частиц при деформации.
21

22.

Если пружина сжата, то сила упругости,
действующая на тело со стороны пружины,
направлена от пружины, а сила упругости,
действующая со стороны растянутой
пружины, направлена к пружине.
Сила упругости стремится вернуть тело в
недеформированное состояние

23.

Сила трения
возникает в плоскости
касания тел при их относительном
перемещении.
English     Русский Правила