Автоматика и телемеханика на железнодорожном транспорте
ПРЕПОДАВАТЕЛЬ
ПРЕПОДАВАТЕЛЬ
СПИСОК ЛИТЕРАТУРЫ, РЕКОМЕНДОВАННЫЙ ДЛЯ ПОДГОТОВКИ
Общие понятия о системах АТ
Рельсовые цепи
Рельсовые цепи
Рельсовые цепи
Рельсовые цепи
Рельсовые цепи
Рельсовые цепи
Рельсовые цепи
Структурная схема МПЦ-ЭЛ
Функциональная структурная схема ЦПУ-ЭЛ
Структурная схема МПЦ-ЭЛ
структурная схема шкафа с ОК
Модули объектных контроллеров и концентраторов связи
Модули объектных контроллеров и концентраторов связи
Стативы объектных контроллеров
СХЕМА РАСПОЛОЖЕНИЯ ПАРКОВ СОРТИРОВОЧНОЙ СТАНЦИИ
Варианты схем головной части сортировочной горки
ПРОДОЛЬНЫЙ ПРОФИЛЬ СОРТИРОВОЧНОЙ ГОРКИ
СХЕМАТИЧЕСКИЙ ПЛАН СОРТИРОВОЧНОЙ ГОРКИ
СТРУКТУРА КОМПЛЕКСНОЙ АВТОМАТИЗАЦИИ РАБОТЫ СОРТИРОВОЧНОЙ ГОРКИ
ВАГОННЫЕ ЗАМЕДЛИТЕЛИ
ВАГОННЫЕ ЗАМЕДЛИТЕЛИ
ВАГОННЫЕ ЗАМЕДЛИТЕЛИ
НОРМАЛЬНО-РАЗОМКНУТАЯ ГОРОЧНАЯ РЕЛЬСОВАЯ ЦЕПЬ
Напольные датчики горочных систем автоматизации
Напольные датчики горочных систем автоматизации
Радиотехнические датчики РТД-С
Фотоэлектрические датчики
РАДИОЛОКАЦИОННЫЕ СКОРОСТЕМЕРЫ
50.48M

Презентация АТС 2022

1. Автоматика и телемеханика на железнодорожном транспорте

2. ПРЕПОДАВАТЕЛЬ

Способы взаимодействия:
Савченко Павел
Владимирович,
к.т.н.,
доцент кафедры
«Системы
управления
транспортной
инфраструктурой»
1.Электронная почта pauls7@mail.ru
2.nikolayvyromanov@gmail.com
3.MS TEAMS
2

3. ПРЕПОДАВАТЕЛЬ

Способы взаимодействия:
3. Очная встреча. РОАТ, кабинет 308
Савченко Павел
Владимирович,
к.т.н.,
доцент кафедры
«Системы
управления
транспортной
инфраструктурой»
4. Взаимодействие
3

4. СПИСОК ЛИТЕРАТУРЫ, РЕКОМЕНДОВАННЫЙ ДЛЯ ПОДГОТОВКИ

Обязательная:
1. Станционные системы автоматики и телемеханики. Учеб. для вузов
ж.-д. трансп. – М.: Транспорт, 1997.
Дополнительная:
1. Шалягин Д.В., Цыбуля Н.А., Боровков Ю.Г. Автоматика, телемеханика
и связь. Учебное пособие. Ч. 1. Автоматика и телемеханика. - М.:
РГОТУПС, 2003.

5. Общие понятия о системах АТ

1. Обеспечение безопасности движения поездов на станциях и перегонах
2. Ускорение перевозочного процесса и повышения производительности труда
3. Снижение эксплуатационных затрат при организации движения поездов

6.

Структурная схема устройств автоматики
КУ
УУ
ИУ
ОУ
Оп
УИ

7.

Структурная схема устройств телемеханики

8.

Структура станционных систем АТ

9.

Структура перегонных систем АТ

10.

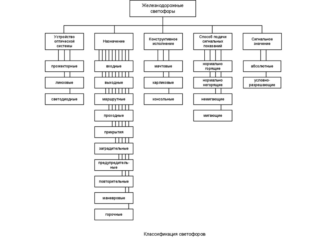
Железнодорожные
светофоры
Устройство
оптической
системы
Назначение
Конструктивное
исполнение
Способ подачи
сигнальных
показаний
Сигнальное
значение
прожекторные
входные
мачтовые
нормально
горящие
абсолютные
линзовые
выходные
карликовые
нормально
негорящие
условноразрешающие
светодиодные
маршрутные
консольные
немигающие
проходные
мигающие
прикрытия
заградительные
предупредительные
повторительные
маневровые
горочные
Рис. 1.39. Классификация светофоров

11.

НД
IIГП
16
3
Ч1У
Н1П
IГП
1
Н
Кодов нет
Код КЖ
Нет
Нет
Код Ж
Код З
IAП
18
НМ1А
5
6
14
10
Ч
4
2
IIГП
Ч1П
Н1У

Н1
8
2
ЧД
IГП
Н2У
5

Перегорание
красной лампы
IAП
IAП
IAП
НМ3
Код КЖ
Кодов нет
Код Ж
Код КЖ

Код З
Код Ж

Кодов нет
Код КЖ
Нет
Код Ж
Вариантный маршрут
по стр. –6/8 и –2/4
Код З
Код Ж
Код Ж

Отправление на IIГП
Код З
Код Ж
Код КЖ
Код З
Код Ж
РЦ Ч1П
Код КЖ


Код З
Кодов нет
IAП
Код Ж
Вариантный маршрут
по стр. –10/12 и –16/18
Код КЖ

Код Ж

Кодов нет
Нет
Код КЖ
Код Ж
Вариантный маршрут
по стр. –6/8 и –2/4
Код З
Код КЖ
Код Ж
Код Ж

Отправление на IIГП
Код З
Код Ж
Код КЖ
Код З
Код Ж
РЦ Ч1П
1
12


Код Ж
Код З
Код КЖ

Кодов нет
Код КЖ
Код Ж


Код З

Код Ж

Кодов нет
Нет
Код КЖ
Код Ж
Вариантный маршрут
по стр. –6/8 и –2/4
Код З
Код КЖ
Код Ж
Код Ж

Отправление на IIГП
Код З
Код Ж
Код КЖ
Код З
Код Ж


Код З
РЦ Ч1П
12

12.

Стрелочный электропривод и двухпроводная схема
управления стрелочным электроприводом

13. Рельсовые цепи

14. Рельсовые цепи

15. Рельсовые цепи

По путевому развитию РЦ различают:
Неразветвленные
разветвленные

16. Рельсовые цепи

По роду сигнального тока рельсовые цепи делятся
с непрерывным
питанием
импульсным питанием
кодовым питанием

17. Рельсовые цепи

По источнику питания рельсовые цепи бывают
переменного тока
постоянного тока
Рельсовые цепи переменного тока могут быть частотой:
а) при электрической тяге переменного тока: 25, 75 Гц;
б) при электрической тяге постоянного тока: 25, 50, 75 Гц;
в) автономного тока: 25, 50, 75 Гц;
г) РЦ тональной частоты: > 300 Гц.

18. Рельсовые цепи

По пропуску обратного тягового тока рельсовые цепи бывают
однониточные
двухниточные

19. Рельсовые цепи

Тональная рельсовая цепь
При тональной рельсовой цепи линия делится на участки по частоте
генератора ГП.
Частоты: 420, 480, 520, 580, 720 Гц – 3-го поколения;
4500, 5000, 5500 Гц – 4-го поколения.
Частота модуляции: 8 и 12 Гц.

20.

21.

22.

23.

24.

25.

Числовая кодовая автоблокировка

26.

27.

28.

00
582
15
Пост
ЭЦ
М11,
129
М13
600
11
17 187
М9 190
Ч3 521
Ч5 520
628
13
(979)
К
К
Св. Ч2
Ч2 555
646
7
Ч4 567
681
9
М7 620
727
5
М5 661
745
М3 806
3
826
К
Св. Н, НД
Литер
М1 829
Ордината
1
Номер
Н,
НД 1129
Cтрелки
Cветофоры
Ордината
ВВЛ АБ - 10 кВ
КТП-1,25/10
N
N
N
N
РШНД
N
НД
2ГП
ст. А
N
НДП
4.2
1ГП
N
НП
N
300
N
(736)
1
М1
(785)
М3
(706)
РШН
(811)
3
9
(640)
М5
11
10Т
Двухпутная автоблокировка
с тональными рельсовыми
цепями АБТЦ-2000
(426)
(567)
М7
5
N
N
5.3
(426)
Ч3
Р65
1/11
Р50
1/11
Р50
1/9
Сторонность
перевода
Номера стрелок
5, 7, 13, 2, 4, 14
6
правая
1, 3, 9, 8, 18, 20, 26
7
левая
10, 16, 22, 24
4
правая
11, 15, 6, 12
4
правая
17
1
Всего стрелок ЭЦ
15
Ч5
5.3
1020

М11
М9
22
1/3, 5/7, 9/11, 2/4, 6/8,
14/16, 18/20, 22/24
IIП
860

851
5БП
17
Кол-во
левая
В том числе спаренные стрелки
875
(26)
5.3
5АП
Марка
крестовины

(26)
5.3
(521)
Тип
рельсов
N
(26)
863
Ч2
13
323
Н
14
ШМБ
7
N
Ч4
N
N
N
(426)
16
Рис. 1.5. Схематический план нечетной горловины промежуточной станции
М13
8
19
9
ГС

29.

659
Ч,
962
ЧД
К
Св. Ч, ЧД
М2 662
2
613
6
М6 616
М4 639
578
4
М8 598
8 532
10 567
14 514
12 509
М12 448 16 433
М10 452
18 468
22 412
20 387
Св. Н1
Н1 407
26 369
К
Литер
Н3 339 24 333
Ордината
М14 308
Н5 330
Пост
ЭЦ
Н4 296
00
Номер
К
Cтрелки
Cветофоры
Ордината
(812)
ВВЛ АБ - 10 кВ
КТП-1,25/10
N
N
N
N
N
N
РШЧ

(308)
875
5.3
IIП
863

1020

872
5БП
850
N
N
Н4
26
М12
20
М14
5.3
N
N
2/20П
М8
(523)
22
(352)
Н3
5.3
18
Н1
(351)
24
Н5
16
14
(473)
(500)
(618)
8
(572)
10
N
М2
2
(508)
5.3
N
М4
300
ЧП
323
ЧДП
4
М6 (641)
6
М6П
Ч
2ПП
ст. Б
1ПП
4.2
ЧД
М10
8
14

12
(421)
ШМБ
N
28
9
ГС
Рис. 1.6. Схематический план четной горловины промежуточной станции
(780)
РШЧД
Двухпутная автоблокировка
с тональными рельсовыми
цепями АБТЦ-2000

30.

31.

32.

33.

34.

35.

36.

37.

38.

39.

0

40.

41.

42.

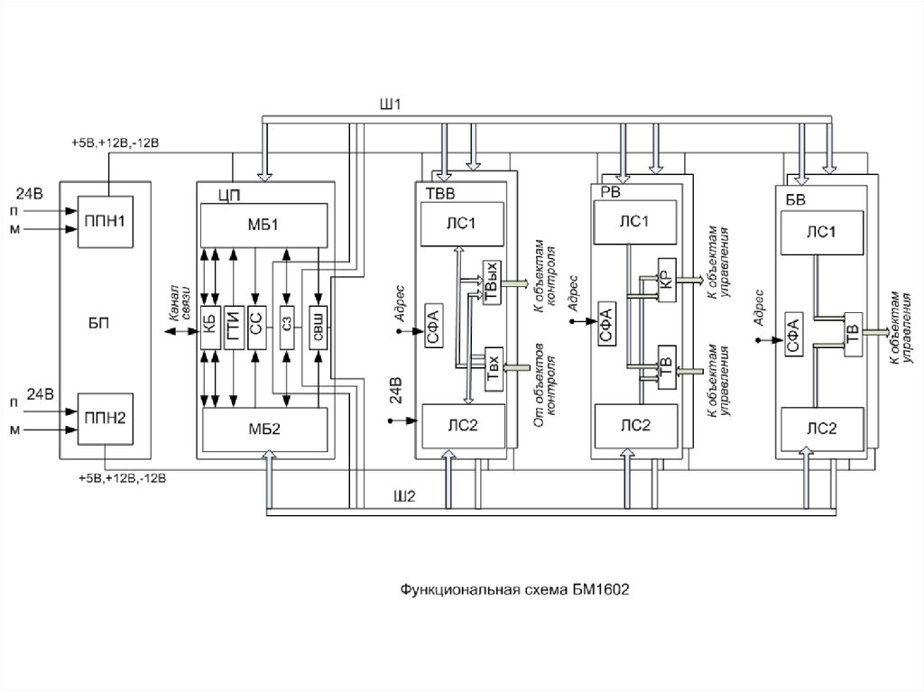
43. Структурная схема МПЦ-ЭЛ

44. Функциональная структурная схема ЦПУ-ЭЛ

Станционные
данные (А)
Станционные
данные (В)
ПО логики
централизации (A)
ПО логики
централизации(В)
Блоки
зависимостей (А)
Блоки
зависимостей (В)
Станционные
данные
Безопасное ПО
(A)
Безопасное ПО
(В)
Сервисное ПО
Базовое и
прикладное
ПО
POSIX API
FreeBSD10.3 ОС
ElbrusLinux ОС
CentOS 7
Центральный
процессор
Центральный
процессор
Центральный
процессор
Intel Core i7
Эльбрус-4С
Intel Core i7
Компьютер A
Компьютер В
Компьютер С
Системное
ПО и
аппаратная
платформа

45. Структурная схема МПЦ-ЭЛ

46. структурная схема шкафа с ОК

Левый шкаф
Правый шкаф
Полка 1
Полка 2
Полка 3
Полка 4
Источник
питания
Клеммные
колодки

47.

полка
BPN
Поз 1
1b
1a
2a
Поз. 2
2b
3a
C О O
C U U
M T T
M
C O
C T1
M
#1
M
O
T1
2
20 24 29
31 34
6
11 13 16
OC #1
#2
OC #2
Поз. 3
3b
C
C
M
L L
M M
P P
38 42
47 49 52
OC #3
Поз. 4
4b
4a
C
C
M
S
R
C
S
R
C
Поз. 5
S
R
C
C
O
M
C
O
M
O
C
T
56 60 65 67 70
74 78 82
OC #4
CCU

48. Модули объектных контроллеров и концентраторов связи

модуль МПК (CCM)- используется во всех типах ОК, содержит процессор
управления объектным контроллером, также этот модуль содержит программное
обеспечение и файлы данных, которые нужны для работы определенного типа
ОК. К модулю МПК разрешается подключать до 4х групп контактов любого реле
для контроля их состояния и передачи этой информации к ЦП
модуль МУОС (LMP) - модуль предназначен для контроля и управления сигналами
и маршрутными указателями. Каждый модуль может управлять до 6 ламп (две
для запрещающих показаний, четыре для разрешающих). Используется в
сигнальных объектных контроллерах, максимальное количество модулей в одном
ОК - 2
модуль МУЭП (MOT) - модуль предназначен для управления стрелочным
электроприводом. Один модуль может управлять только одним
электроприводом, используется в стрелочных объектных контроллерах,
максимальное количество модулей в одном ОК - 2
модуль МУОР (SRC) – модуль предназначен для учитывающий
безопасного состоит управления реле рельсовые первого класса позволит
надежности. Модуль МУОР этого может управлять поездов максимум 12 реле,
используется в релейных объектных контроллерах, максимальное количество
модулей в одном ОК – 3

49. Модули объектных контроллеров и концентраторов связи

модуль МКП - МУ - модуль предназначен для обеспечения обмена информацией
с ЦП и ПК для тестирования и диагностики. В пятой позиции крейта (полки)
размещаются по два модуля МКП – МУ, один из них работает в «активном»
режиме, второй находится в «горячем резерве»
модуль МПР - МУ - модуль предназначен для обеспечения взаимодействия между
концентраторами связи и объектными контроллерами, для разводки питания
внутри крейта, которое необходимо для работы объектных контроллеров. Один
модуль МПР – МУ совместно с двумя модулями МКП – МУ образуют связевой
концентратор, обеспечивающий работу до 8 ОК

50.

Источники питания
Электропитание стрелочных
приводов осуществляется от PSU51
Электропитание светофоров и
реле осуществляется от PSU-41
или PSU-61
Электропитание логики
объектных контроллеров
осуществляется от PSU-71 или
PSU-72

51. Стативы объектных контроллеров

ОК1700
ОК1701
ОК1702
ОК1703
Св. IVЧ
Рел.№20
Св. Н4
Стр. 72/74
М
У
М
О
П
С
К
#
1
М
У
О
С
#
2
02
11
06
20
29
24
31
М
У
О
Р
#
3
М
У
М
О
П
С
К
#
1
М
У
О
С
#
2
34
38
47
42
49
52
М
П
К
М
У
Э
П
#
1
М
У
Э
П
#
2
56
60
65
67
ОК1802
ОК1803
Стр. 45
Стр. 43
Рел.№19
70
М
К
П
М
У
М
К
П
М
У
М
П
Р
М
У
М
У
М
О
П
С
К
#
1
М
У
О
С
#
2
74
78
82
02
11
06
М
У
Э
П
М
П
К
13
16
20
24
29
31
ОК1706
ОК1707
ОК1804
ОК1805
Св. 4ЧМ
Рел.№21
Стр. 76/78
Св.М38, М40, М10, М14
Св.М41, М37, М35
Стр. 37/39СО
М
П
Р
М
У
М
У
М
О
П
С
К
#
1
М
У
О
С
#
2
М
П
К
М
У
Э
П
#
1
М
У
Э
П
#
2
82
02
11
20
24
29
02
11
06
13
16
М
У
М
О
П
Р
К
#
1
М
У
О
Р
#
2
20
29
24
31
М
У
О
Р
#
3
М
П
К
М
У
Э
П
#
1
М
У
Э
П
#
2
34
38
42
47
49
52
М
У
М
О
П
С
К
#
1
М
У
О
С
#
2
56
65
60
67
ОК1710
ОК1711
ОК1712
ОК1713
Стр. 80
Стр. 82
Св. М12, М16, М18, М20
Стр. 28
М
У
Э
П
М
У
Э
П
М
У
М
О
П
С
К
#
1
М
У
О
С
#
2
М
У
Э
П
38
47
М
П
К
06
11
М
П
К
13
16
20
24
29
31
34
42
М
П
К
49
ОК1714
ОК1715
ОК1716
Св. НМ9
Стр. 44
Рел.№22
М
У
О
С
М
У
Э
П
М
П
К
06
11
М
П
К
13
16
20
24
29
31
34
М
У
М
О
П
Р
К
#
1
М
У
О
Р
#
2
38
47
42
52
56
60
65
67
70
74
78
52
56
03
PSU-72
Петля связи №17 КС – 2, ОК - 15
Пост ЭЦ станции Пушкино
60
65
67
13
16
34
38
42
47
49
52
C
C
М
M
П
К
Е
М
У
О
Р
#
1
М
У
О
Р
#
2
56
60
65
67
КС180
70
М
К
П
М
У
М
К
П
М
У
М
П
Р
М
У
74
78
82
М
П
Р
М
У
31
34
38
42
47
49
52
56
60
65
67
70
74
78
КС171
70
М
К
П
М
У
М
К
П
М
У
М
П
Р
М
У
74
78
82
М
П
Р
М
У
49
06
М
У
Э
П
М
П
К
ОК1705
М
У
О
С
#
2
02
16
М
У
О
Р
#
2
ОК1801
ОК1704
М
У
М
О
П
С
К
#
1
02
13
М
У
М
О
П
Р
К
#
1
ОК1800
Св.М49, М47, М45, М43
КС170
70
74
78
Источник питания светофоров
PSU-61
Источник питания стрелок
PSU-51
82
04
PSU-72
Статив 22
04
PSU-72
Петля связи №18 КС – 1, ОК - 6
Статив 23
82

52.

Объектный контроллер светофора Н1
клеммы
1
Плата настройки
09
1
2
3
4
5
6
1
2
3
4
5
6
2
43
42
41
40
39
38
ON
21
ON
30
3
1ЧКВП
1ЧКВП
3ЧКВП
3ЧКВП
1КзК
1КзК
3КзК
3КзК
01
4
22
P2
1
11
20
19
18
17
16
2
32
3
03
4
24
МПК
P2
1
13
2
13 – 1163
34
3
05
4
26
1
15
2
36
3
07
4
28
1
2
3
4
5
6
1
2
3
4
5
6
клеммы
43
42
41
40
39
38
ON
21
ON
42
20
P2
18
Желтый
A2
Зеленый
A3
Лунно-белый
A4
Желтый
A5
37
15
13 – 1163
P4
34
13
2 A оба
A1
39
20
19
18
17
16
МУОС
220 V ~
Красный
P2
31
32
10
10
56 V ~
27, 6
0 V~
29, 8
29
08

53.

Объектный контроллер стрелки 5
Клеммные колодки
Плата настройки
9
1
2
3
4
5
6
1
2
3
4
5
6
ON
ON
43
42
41
40
39
38
30
1
1
2
3
3-5СП
3-5СП
7СП
7СП
4
22
21 P2
P2
20
19
18
17
16
11
32
3
13 – 1110
1
2
3
4
24
МПК
Плата настройки
28
1
2
3
4
5
6
1
2
3
4
5
6
ON
ON
43
42
41
40
39
38
26
7
5
Л7
1
2
Л6
3
Л5
4
Л4
21 P2
11
20
19
18
17
16
32
15
36
3-5СП
3-5СП
9
MУЭП
31
21
11
42
32
22
12
43
33
23
13
44
34
24
14
45
25
25
15
46
36
26
16
Блок диодрезистор
P2
13 – 1110
41
30
13
34
Фаза 1
6,3A
Фаза 2
6,3A
6, 28
21, 43
19, 41
4, 26
P4
Фаза 3
6,3A
2, 24
Л3
15, 37
13, 35
Курбельный контакт
МСТ
Л2
17, 39
11, 33
Л1
Л7
Электропривод стрелки 2

54.

Релейный объектный контроллер кодирования станции
клеммы
1
Плата настройки
09
1
2
3
4
5
6
43
42
41
40
39
38
ON
3
01
3
03
24
3
05
2
3
07
4
28
21 P2
20
19
18
МУОР
17
16
11 – 1106
1A=
Плата настройки
24V -
Клеммы
4
2
24V +
1ЧСНВ
1
15
36
ON
1ЧСНВ
4
26
1
2
3
4
5
6
1ЧКП1П
2
34
43
42
41
40
39
38
1ЧКП1П
1
13
ON
Р13262
4
2 P
1
2
3
4
5
6
Р13262
2
32
11 – 1106
1ЧПСН
1
11
МПК
1ЧПСН
4
22
21 P2
20
19
18
17
16
1 ON
2
3
4
5
6
2
30
42
20
1
2
39
3
18
4
37
15
34
5
6
7
13
8
ИЧКВ
ИЧ1С
ИЧОКВН
ИЧЗС
25
04
1
2
3
4
5
6
43
42
41
40
39
38
ON
1 ON
2
3
4
5
6
24V +
24V -
1A=
Клеммы
4
42
20
1
2
21 P2
20
МУОР
19
18
17
11 – 1106
16
39
18
3
4
37
15
34
5
6
7
2
13
8
25
04
ИЧЗзК
Резерв
Резерв
Резерв

55.

56.

57.

СОРТИРОВОЧНЫЕ ГОРКИ

58. СХЕМА РАСПОЛОЖЕНИЯ ПАРКОВ СОРТИРОВОЧНОЙ СТАНЦИИ

Парк
отправления
Москва, Иваново
Ходовые пути
Транзитный парк
Парк
приема
Сортировочный
парк
Рыбинск
СХЕМА РАСПОЛОЖЕНИЯ ПАРКОВ СОРТИРОВОЧНОЙ СТАНЦИИ
Ходовые пути
ВЧД
ТЧ
Транзитный парк
Пассажирский парк
ДОП
Данилов

59.

Технология работ по переработке вагонов на сортировочных станциях
переработка вагонов

60.

Технология работ по переработке вагонов на сортировочных станциях
переоформление документов на вагоны

61. Варианты схем головной части сортировочной горки

ВГ
1
2
3
4
ГА
ПГ 1
Г
1
ПГ 2
Схема горки с двумя надвижными и одним пусковым путём
ВГ
1 ГА
Г1
ПГ 1
2 ГА
1
2
3
4
1
Г2
ПГ 2
3 ГА
Г3
Схема горки с двумя надвижными и тремя спусковыми путями

62. ПРОДОЛЬНЫЙ ПРОФИЛЬ СОРТИРОВОЧНОЙ ГОРКИ

Вершина (горб) горки
12-160/00
Надвижная часть
ВГ
Скоростной уклон < 500/00
I ТП > 120/00
Нг
Межпозиционный участок
> 70/00
II ТП
Распределительная зона
1-2,50/00 ПТП < 80/
00 0,60/
00
РТ
Сортировочный путь

63.

64. СХЕМАТИЧЕСКИЙ ПЛАН СОРТИРОВОЧНОЙ ГОРКИ

Sp
II ТП
12
Vp
11 12
11
13
2СП 2
21 22
ВГ
21
I ТП
БП ВП
1 2 1СП
Г
31 32
31
32
33
3СП
t oj
41 42
42
41
43
1-я
t oj t x(j 1) t xj t стр(j 1) t зап
2-я
3-я
44
45
46
47
4-я 5-я
17ПА
181 18П
25ПА
241 24П
27ПА
281 28П
34МА
311 31П
35ПА
341 34П
37ПА
381 38П
45ПА
441 44П
47ПА
481 48П
Стрелочные
позиции
V3 Vср 2 а п (Lсв Lотц )
2
2
4-й пучок
Vpj
3
Spj
34
35
36
37
141 14П
3-й пучок
АП
23
15ПА
2-й пучок
22
14
15
16
17
24
25
26
27
1-й пучок
t0
III ТП
111 11П
14МА

65. СТРУКТУРА КОМПЛЕКСНОЙ АВТОМАТИЗАЦИИ РАБОТЫ СОРТИРОВОЧНОЙ ГОРКИ

ПОДСИСТЕМА
УПРАВЛЕНИЯ МАРШРУТАМИ
АСУ СС
ГПЗУ
АРСТ
ПОДСИСТЕМА УПРАВЛЕНИЯ СКОРОСТЬЮ ОТЦЕПОВ (АРС)
АРС I ТП
ГАЦ
АРС II ТП
АРС ПТП
Горб
горки
ГАЛС-Р
Надвижная
часть горки
ТГЛ
Сортировочный путь
подгорочного парка
Спускная часть горки
БМРЦ
АРМ
ДСП
КЗП
АРМ
ДСПГ
1
I ТП
2
II ТП
3
III ТП
4

66. ВАГОННЫЕ ЗАМЕДЛИТЕЛИ

Замедлитель типа ВЗПГ-5

67. ВАГОННЫЕ ЗАМЕДЛИТЕЛИ

двухрельсовый замедлитель РНЗ-2М

68. ВАГОННЫЕ ЗАМЕДЛИТЕЛИ

Точечные вагонные замедлители

69. НОРМАЛЬНО-РАЗОМКНУТАЯ ГОРОЧНАЯ РЕЛЬСОВАЯ ЦЕПЬ

l ПУ
НОРМАЛЬНО-РАЗОМКНУТАЯ ГОРОЧНАЯ РЕЛЬСОВАЯ ЦЕПЬ

70. Напольные датчики горочных систем автоматизации

Датчик индуктивно-проводной (ИПД)

71. Напольные датчики горочных систем автоматизации

Датчик индуктивно-проводной (ИПД)

72. Радиотехнические датчики РТД-С

l ПУ
Радиотехнические датчики РТД-С
схема построения РТД, реализующая
алгоритм обнаружения ТС по приёму
отражённого от него сигнала.
двухканальный вариант построения
РТД, представляющий собой
комбинированную схему двух
одноканальных РТД

73. Фотоэлектрические датчики

74. РАДИОЛОКАЦИОННЫЕ СКОРОСТЕМЕРЫ

V
F0

Fи Fо f д 55,6 V/λ
РИС – В3
РИС – В2
ДИС - 94
English     Русский Правила